广州市白云区发布学位预警,涉及这些学校
扫描到手机,新闻随时看
扫一扫,用手机看文章
更加方便分享给朋友
近日,广州市白云区发布学位预警通告,请各位家长根据实际情况,提前做好孩子的入学准备。
公告详情
为进一步做好2024年白云区义务教育阶段学校招生工作,引导家长合理预期,保障我区义务教育阶段学校招生工作平稳、有序开展,结合我区实际情况,现发布2024年白云区义务教育阶段学校学位预警信息。请广大家长根据家庭情况,提前做好孩子的入学准备。
一、2024年我区部分义务教育阶段公办学校(含小区配套学校,下同)起始年级学位供给紧张。根据2023年招生入学情况,结合2024年户籍生源预测数据,学位供给紧张的义务教育阶段学校有:
(一)新市教育指导中心:广州市白云区景泰小学、广州市白云区广园小学、广州市培英中学附属小学、广州市白云区棠溪小学、广州市白云区汇侨第一小学。
(二)永平教育指导中心:广州市白云区京溪小学、广州市白云区同和小学、广州市白云区握山小学、广州市白云区永泰小学、广州市白云区华师附中实验小学、广州市白云区云英实验学校(小学部)、广州市白云区广大附中实验小学(含非起始年级)、广州市白云区黄边小学。
(三)石井教育指导中心:广州市白云区夏茅小学、广州市白云区金沙第二小学、广州市白云区金广实验学校。
(四)江高镇教育指导中心:广州市白云区江村小学、广州市白云区双岗小学、广州市白云区江高镇中心小学、广州市白云区大田小学。
(五)人和镇教育指导中心:广州市白云区人和镇第一小学、广州市白云区人和镇第二小学。
(六)太和镇教育指导中心:无
(七)钟落潭镇教育指导中心:广州市白云区蟠龙小学、广州市白云区竹料第二小学、广州市白云区竹料第四小学、广州市白云区竹料第五小学。
二、若学校的招生规模能完全接收其招生范围内的地段生源,则按照地段对口方式入学;若报名人数超过对口学校招生计划,则由教育指导中心按照购房先后顺序/入户先后顺序等相对公平公正的方式安排入学,直至招生计划录满,超出招生计划部分的学生由相关教育指导中心统筹安排入学。部分公办学校的招生地段及招生方案可能需要进行调整(微调为主)。
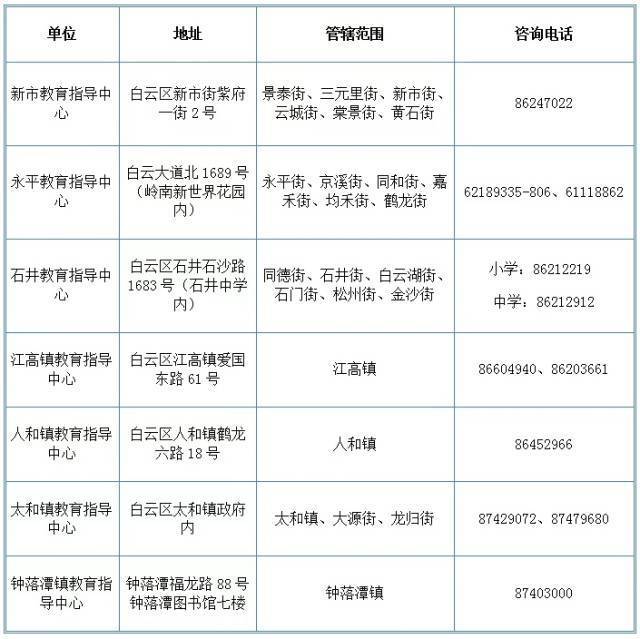
三、现将白云区招生工作咨询电话再次向社会公布,欢迎广大家长来电咨询。
四、鉴于户籍人口流动等动态因素,本预警信息存在一定的不确定性,发布的入学预警信息不作为迁移户籍和购房的依据,仅供广大家长参考。
来源:南方+
声明:本文由入驻焦点开放平台的作者撰写,除焦点官方账号外,观点仅代表作者本人,不代表焦点立场。


