成都公积金住房贷款首套首付20%、二套首付30%,较高额度80万元
扫描到手机,新闻随时看
扫一扫,用手机看文章
更加方便分享给朋友
5月31日,四川省成都市住房和城乡建设局发布消息称,成都市房地产市场平稳健康发展领导小组办公室出台《关于进一步优化完善房地产政策促进市场平稳健康发展的通知》(以下简称“《通知》”),进一步优化完善房地产政策。

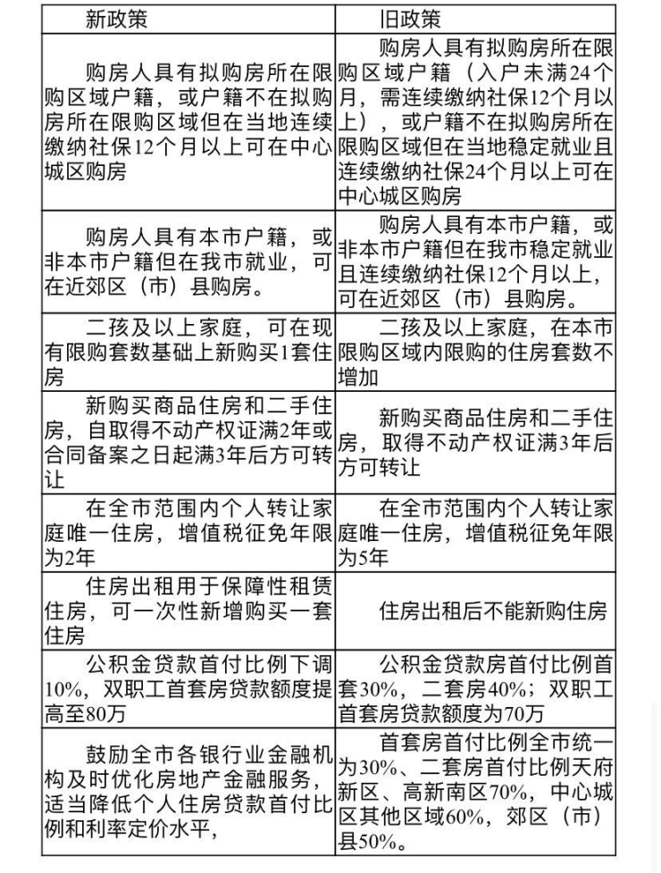
《通知》优化了购房条件。在成都市中心城区(青白江区、新津区除外,下同)新购买商品住房或二手住房的,应当同时符合两个条件。
一是,购房人具有拟购房所在限购区域户籍,或户籍不在拟购房所在限购区域但在当地连续缴纳社保12个月以上。二是,成都市户籍居民两人及以上家庭在中心城区范围内拥有1套以下(含1套)自有产权住房,或成都市户籍居民成年单身家庭、成都市户籍居民家庭在中心城区范围内无自有产权住房。在成都市近郊区(市)县(含东部新区、青白江区、新津区,下同)新购买商品住房或二手住房的,购房人应具有成都市户籍,或非成都市户籍但在成都市就业。
对于个人连续缴纳社保满12个月及以上的,其购房区域如何认定,成都市住建局在政策解读中表示,个人连续缴纳社保12个月及以上的,可以在个体工商户注册地相应限购区域购房;非个体工商户的,其购房资格参照公司注册地在五城区的情形执行。
《通知》明确更好满足多子女家庭住房需求。二孩及以上家庭,可在现有限购套数基础上新购买1套住房。二孩及以上家庭的认定,依托成都市网络理政办、公安、卫健等部门数据共享,结合户籍信息、出生信息由系统进行判定,系统无法判定的可通过申请人提供户口、出生证明等材料予以认定。
《通知》优化住房交易条件。在全市范围内新购买的商品住房或二手住房,自取得不动产权证满2年或合同备案之日起满3年后方可转让。成都市住建局表示,人才公寓、重大产业化项目配套住房、登记报名人数在当期房源数3倍以上的热点楼盘、以人才名义获取购房资格购得住房的限售年限不变。
《通知》完善税收调节政策。在全市范围内个人转让家庭少有住房的,增值税由满5年免征调整为满2年免征。
《通知》优化公积金贷款政策。公积金贷款首付比例下调10%,即首套房首付比例由30%下调至20%,二套房首付比例由40%下调至30%。双职工购买首套住房的较高贷款额度由70万提高至80万。
此外,鼓励支持全市各银行业金融机构及时优化房地产金融服务,适当降低个人住房贷款首付比例和利率定价水平,具体由四川省市场利率定价自律机制研究确定。此前,成都市执行的政策为:首套房首付比例全市统一为30%,二套房首付比例天府新区、高新南区70%,中心城区其他区域60%,郊区(市)县50%。
《通知》支持居民将自有住房用于保障性租赁住房。居民自愿将自有住房用于保障性租赁住房出租给新市民、青年人等群体,承诺遵守保障性租赁住房相关政策规定且5年内不上市交易,并纳入成都市保障性租赁住房管理服务平台管理的,可一次性新增购买一套住房。
对于居民申请纳入保障性租赁住房管理的房屋通过审核后,是否申请通过1套即可新增购买1套住房资格,成都市住建局称,保障性租赁住房管理服务平台对房源权属等数据进行信息比对,符合条件的纳入平台房源库管理、公示。房源入库后,居民信息自动推送至房屋交易部门,居民即可申请在出租房屋所在限购区域取得新增购买一套住房资格。居民一次或多次,将一套或多套自有住房用于保障性租赁住房,均只能新增一次购买一套住房的资格。居民将名下少有住房用于保障性租赁住房的,不认定为无房家庭。
成都市住建局在政策解读中表示,新市民、青年人等群体通过成都市保障性租赁住房管理服务平台提出申请,审核通过后取得“保障性租赁住房天府租赁码”,通过平台与出租人签订租赁合同。
此外,保障性租赁住房租金接受政府指导,租金标准不超过市场租金的90%,且租金年涨幅不超过5%。市场租金标准按照市房屋租赁服务中心定期发布的《成都市租赁住房平均租金水平信息》执行。
来源:澎湃新闻
声明:本文由入驻焦点开放平台的作者撰写,除焦点官方账号外,观点仅代表作者本人,不代表焦点立场。


