四千万豪宅被吃差价250万?深房中协:正制定新的自律措施
扫描到手机,新闻随时看
扫一扫,用手机看文章
更加方便分享给朋友
4150万豪宅被中介吃差价250万元?近日,深圳一房地产中介机构因违反“佣金透明化”要求,被深圳房地产中介协会做出自律处分。同时,深房中协对澎湃新闻表示,目前正在启动专项调研课题,征集司法、行政和行业内各方面意见,制定新的针对性自律措施。
近日,《南方都市报》报道指出,深圳一位购房者夏女士在2020年底购买了一套房产,但后续突然得知,中介给予她的报价高于当时的挂牌价。因此,购房者质疑中介有意哄抬价格,并从中赚取差价,要求中介公司道歉并返还佣金等。
4150万元买豪宅,买家质疑被中介吃差价250万元
10月13日,澎湃新闻从夏女士个人短视频社交平台“抖音”上发布的视频了解到,其于2020年底购买了一套位于深圳的房产,合同价格为4150万元,交易税费以及佣金均额外支付,但其称卖家实收3900万元,中间有250万元的差价。夏女士呼吁称,“大家在以后买房或者卖房的交易中不要被中介吃差价。”
夏女士在其个人社交平台称,其于2020年12月8日从中原APP上联系到了深圳中原三湘海尚店客服经理,表达有在南山区买一套房子的计划。其于当年12月9日看房,当天看中了深圳湾一号的房子,中原报价5000万元,经过讨价还价,最终在2021年1月23日,在中原居间下,夏女士与卖家签定合同以4150万元成交,当天在深圳中原三湘海尚店签订了二手房交易居间协议,并由店长洪某负责填写合同补充条款。
夏女士称,合同签订当场支付给卖家唐女士500万元定金,1月25日经中原协调,再次补充定金300万元,1月26日,尾款3350万元在交通银行深圳海德支行进行了资金监管,并于2021年2月5日递交过户申请,当天支付了中原佣金合计33.2万元。
据其介绍,2021年2月9日,在中原协调下,办理了交房手续。但夏女士称,搬家后有邻居告知其购房价格偏高,且在询问前业主后,前业主告知房源的挂牌价是3800万元,最终前业主实际收了3900万元,有250万元的费用由中介收取。为此,夏女士质疑中介人员除了拿中介费外,还暗地里吃差价。
随后,夏女士认为,中介服务应该提供准确的咨询服务和价格评估,但她在买房过程中疑出现信息差而导致经济损失,因此要求中原地产道歉,并返还佣金。
中原否认吃差价,系第三方公司收取
买家肯定是付了4150万元,卖家却说实际到手3900万元,那剩下的250万元去哪了?
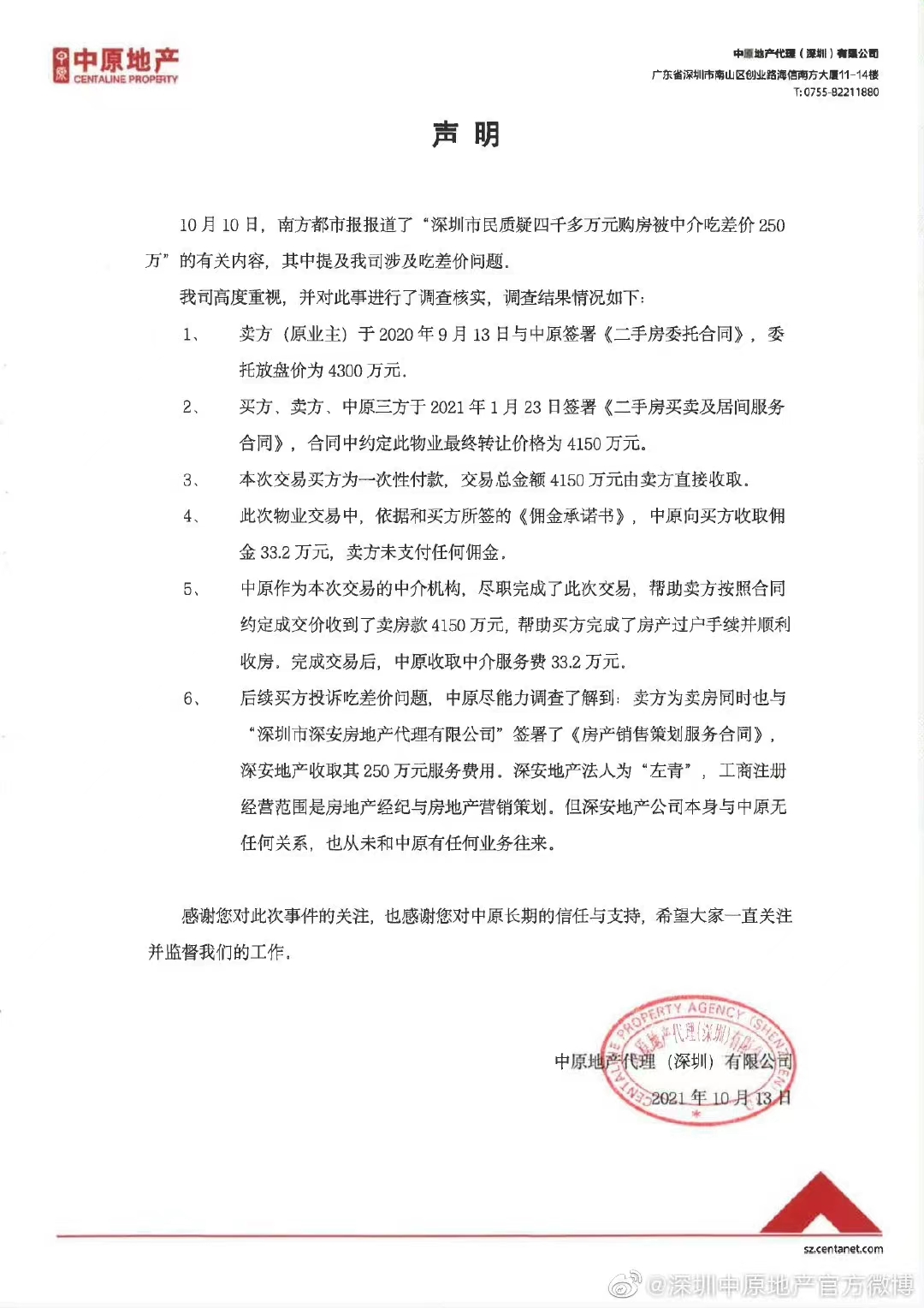
10月13日,涉事中介中原地产代理(深圳)有限公司发布声明称,10月10日,《南方都市报》报道了“深圳市民质疑四千多万元购房被中介吃差价250万”的有关内容,其中提及其涉及吃差价问题。中原尽能力调查后了解到,卖方为卖房同时也与“深圳市深安房地产代理有限公司”签署了《房产销售策划服务合同》,深安地产收取其250万元服务费用。深安地产公司本身与中原无任何关系,也从未和中原有任何业务往来。
对于事情的经过,中原地产代理(深圳)有限公司表示,卖方(原业主)于2020年9月13日与中原签署《二手房委托合同》,委托放盘价为4300万元。随后,买方、卖方、中原三方于2021年1月23日签署《二手房买卖及居间服务合同》,合同中约定此物业最终转让价格为4150万元。且本次交易买方为一次性付款,交易总金额4150万元由卖方直接收取。
对于房屋买卖的佣金,中原方面称,此次物业交易中依据和买方所签的《佣金承诺书》,中原向买方收取佣金33.2万元,卖方未支付任何佣金。中原作为本次交易的中介机构,尽职完成了此次交易,帮助卖方按照合同约定成交价收到了卖房款4150万元,帮助买方完成了房产过户手续并顺利收房完成交易后,中原收取中介服务费33.2万元。
中原地产代理(深圳)有限公司相关工作人员亦对澎湃新闻表示,“中原不存在吃差价的情况,房屋买卖三方合同上房屋金额均为4150万元,且交易总金额由卖方直接收取,中原仅收取买家中介服务费33.2万元,买家口中的250万差价系第三方公司——深安公司收取。”
工商资料显示,深圳市深安房地产代理有限公司成立于2016年3月23日,法定代表人为左清,注册资本100万元,经营项目包括房地产经纪;房地产营销策划;房地产信息咨询;在合法取得使用权的土地上从事房地产开发经营;自有物业租赁;经济信息咨询(不含限制项目);物业管理等。
针对夏女士的质疑,深圳市深安房地产代理有限公司相关负责人在接受《南方都市报》采访时称,公司仅收取该房源策划服务费用,并未参与中介业务,和买家并无关系。“在房屋出售之前,我们就对房屋做了增值服务,我们做了装修、软装、设计、推广,这是我们和业主之间的关系。我们虽然有中介的业务,但这次我们并没有参与中介业务成交。”
但是夏女士认为,在整个交易过程中,从始至终都不知道有深安房地产的存在,只在中原的带领下看房签约并完成交易流程,为何会有另一家中介公司从房款获利。
有知情人士向澎湃新闻表示,“深安公司类似于一个包销公司,前期业主(卖家)一般会告知房屋销售底价,卖家肯定是知情的。但250万元并非佣金,深安公司也对房屋进行了装修等服务”。
深圳房地产中介协会此前已做过处理,正制定新的自律措施
针对上述事件,10月13日,深圳市房地产中介协会对澎湃新闻表示,协会此前已做过处理,因深安公司与业主所签订策划代理协议,以及业主支付给深安公司的250万元费用如何定性,都是近期新生现象,需要法律层面判断。因此协会此前已建议投诉人尽快通过法律手段维护权益。
此前的处理结果显示,经深圳市房地产中介协会调查,深安房地产代理有限公司违反“佣金透明化”要求,在保底代理销售过程中未明确佣金收费标准,触犯《深圳市房地产中介行业从业规范》中介机构不良行为清单C类第26条:其他经自律专业委员会审定为C类不良行为的,违规行为已被记入星级评价平台,抄送相关征信机构。
深圳房地产中介协会表示,从专业角度来看,国外也不乏专门从事策划代理业务的中介业务模式,但必须遵守相应规范标准,保障交易各方合法正当利益。
因此,深房中协表示,在此前已对深安公司依据现有自律规则做出自律处分的基础上,正在启动专项调研课题,征集司法、行政和行业内各方面意见,制定新的针对性自律措施。
澎湃新闻在深圳市房地产中介协会看到,此前,深房协已于9月3日发布《关于实施“佣金透明化”要求的通知》,明确房地产中介机构提供中介服务,应就服务项目、计费依据与标准及各方应付佣金及其税费分担等,明确告知交易双方,不得“背靠背”,刻意隐瞒牟取不正当利益,或与一方当事人串通,损害另一方当事人利益。
对违反上述通知,不应用《税费试算及中介服务确认表》而被消费者投诉查实的,依据《深圳市房地产中介行业从业规范》,“随意承诺或承诺后故意不兑现,损害委托人利益”计入机构不良行为;对采取“背靠背”方式隐瞒中介服务收费等情形或未应用《税费试算及中介服务确认表》给消费者造成重大的直接损失,依据“虚构事实、隐瞒真相或因服务不专业,误导或欺诈相关当事人,给当事人造成重大的直接损失”计入机构不良行为,并抄送各征信合作单位。
来源:澎湃新闻
声明:本文由入驻焦点开放平台的作者撰写,除焦点官方账号外,观点仅代表作者本人,不代表焦点立场。


