广州周报 | 疫情冲击,楼市活跃度降低 金融16条提振房地产信心
扫描到手机,新闻随时看
扫一扫,用手机看文章
更加方便分享给朋友
焦点研究院 广州房地产市场周报告
报告期:2022年11月7日至11月13日
出品时间:2022年11月15日
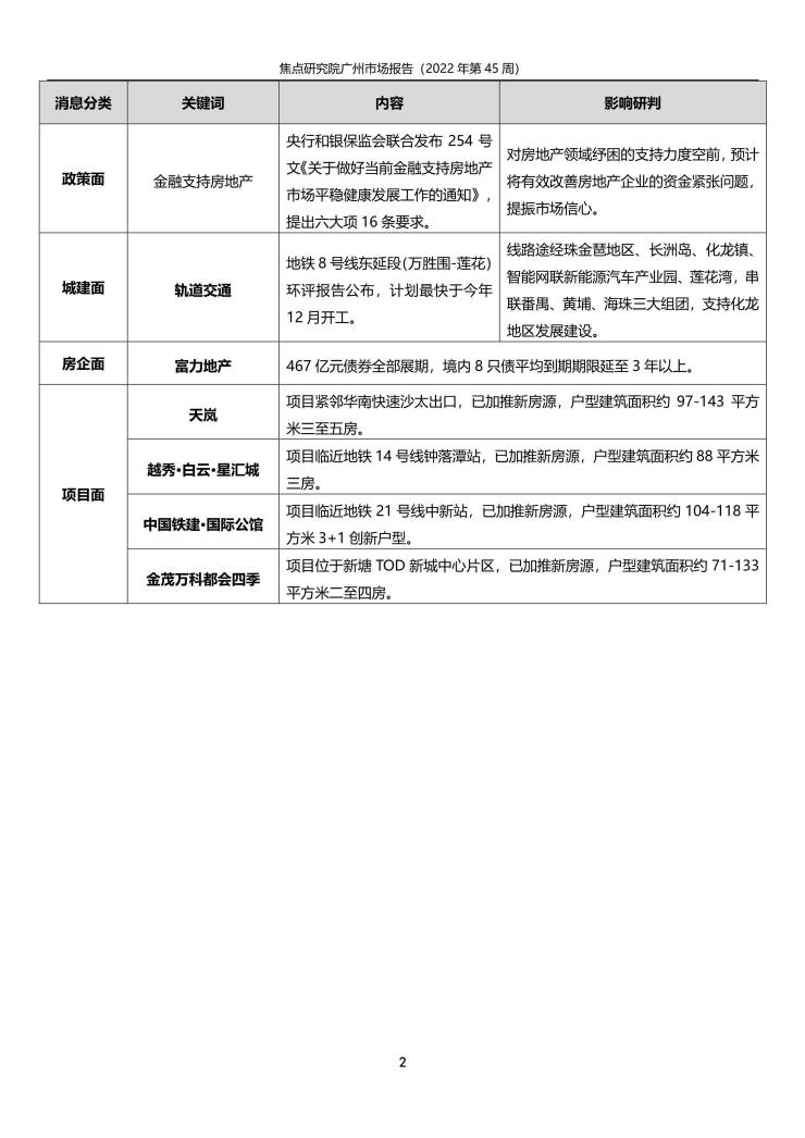
市场聚焦
当周,受新一轮疫情管控影响,人口流动性下降,广州一手住宅市场活跃度并不高,不少项目选择放缓推售节奏。
具体来看:
政策方面,央行和银保监会联合发布254号文《关于做好当前金融支持房地产市场平稳健康发展工作的通知》,提出六大项16条要求。该通知可以说是对房地产领域纾困的支持力度空前,预计将有效改善房地产企业的资金紧张问题,提振市场信心。
城建方面,地铁8号线东延段(万胜围-莲花)环评报告公布,计划最快于今年12月开工。
二级市场方面,当周广州一手住宅新增供应2187套,环比下降7.84%;面积23.08万平方米,环比下降12.54%。商业性质商品房新增109套,环比上涨118%;面积7178.70平方米,环比上涨207.25%。
成交方面,当周广州一手住宅成交735套,环比下降19.58%;面积8.12万平方米,环比下降19.04%。其中,增城、黄埔、花都分别以735套、189套和121套的成交规模位居前三。
焦点研究院监控市场消息显示,近期高层多次发布的各种救市政策和利好消息,力度、深度异于往常。其中备受关注的“金融16条”,将直接有效地利于房地产行业信心的恢复,并加速市场修复的步伐。叠加疫情防控逐步优化,房地产市场加速恢复的预期进一步提升。
声明:本文由入驻焦点开放平台的作者撰写,除焦点官方账号外,观点仅代表作者本人,不代表焦点立场。


