广州周报 | 楼市现局部回暖现象,第一批供地清单公布
扫描到手机,新闻随时看
扫一扫,用手机看文章
更加方便分享给朋友
焦点研究院 广州房地产市场周报
报告期:2023年2月13日至2月19日
出品时间:2023年2月20日
市场综述
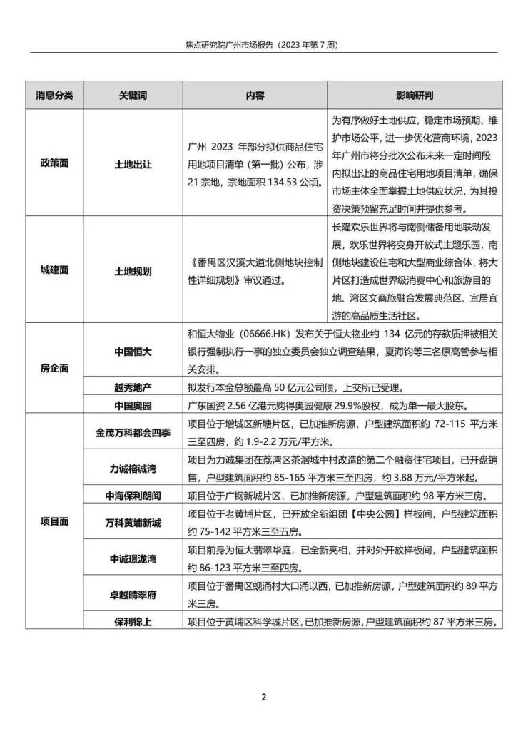
当周,广州一手住宅供应量、成交量大幅提升,幅度均超过60%。广州2023年部分拟供商品住宅用地项目清单(第一批)公布,涉21宗地,宗地面积134.53公顷。
具体来看:
政策方面,广州2023年部分拟供商品住宅用地项目清单(第一批)公布,涉21宗地,宗地面积134.53公顷。据悉,2023年广州市将分批次公布未来一定时间段内拟出让的商品住宅用地项目清单,确保市场主体全面掌握土地供应状况,为其投资决策预留充足时间并提供参考。
城建方面,《番禺区汉溪大道北侧地块控制性详细规划》审议通过,长隆欢乐世界及周边片区拟打造成世界级消费中心和旅游目的地、湾区文商旅融合发展典范区、宜居宜游的高品质生活社区。
二级市场方面,当周广州一手住宅新增供应724套,环比上涨62.33%;面积7.93万平方米,环比上涨49.34%。商品性质住房新增供应12套,环比下降76.92%;面积1.53万平方米,环比下降36.61%。
成交方面,当周广州一手住宅成交1554套,环比上涨60.21%;面积16.33万平方米,环比上涨55.08%。其中,增城、花都、黄埔分别以430套、227套和185套的成交规模位居前三。
近期,广州楼市“回暖”出现势头,但只能说是局部回暖,刚需楼盘之间的行情分化依然明显,成交冷热有差距。市场氛围利好之下,购房者加速入市,各大项目的营销步伐也逐步加快,楼市或出现“小阳春”。
声明:本文由入驻焦点开放平台的作者撰写,除焦点官方账号外,观点仅代表作者本人,不代表焦点立场。


