回应!恒大发布财富投资产品兑付方案!
搜狐焦点广州资讯 2021-09-13 14:20:23
用手机看
扫描到手机,新闻随时看
扫一扫,用手机看文章
更加方便分享给朋友
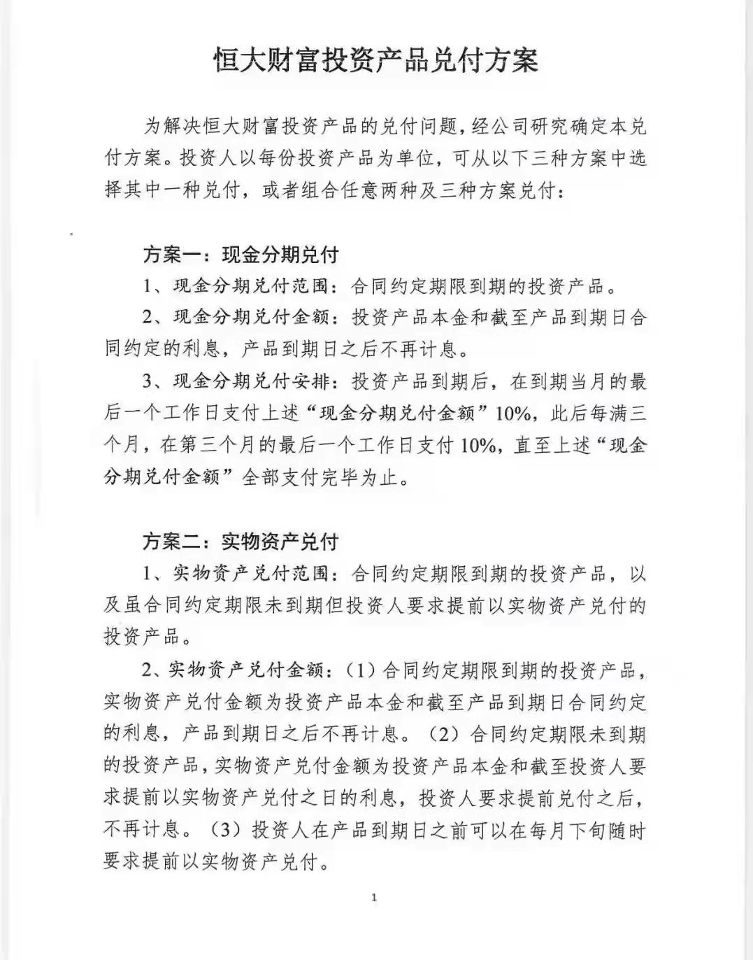
回应!恒大发布财富投资产品兑付方案!
刚刚,恒大集团有限公司的一则《恒大财富投资产品兑付方案》流出。
从文件看到,恒大兑付的方式共有3种:
1、现金兑付
投资产品到期的当月最后一个工作日,可以兑付金额10%。此后,每满三个月,在第三个月的最后一个工作日可再兑现一次。每次兑付都是10%,直到兑现完毕。
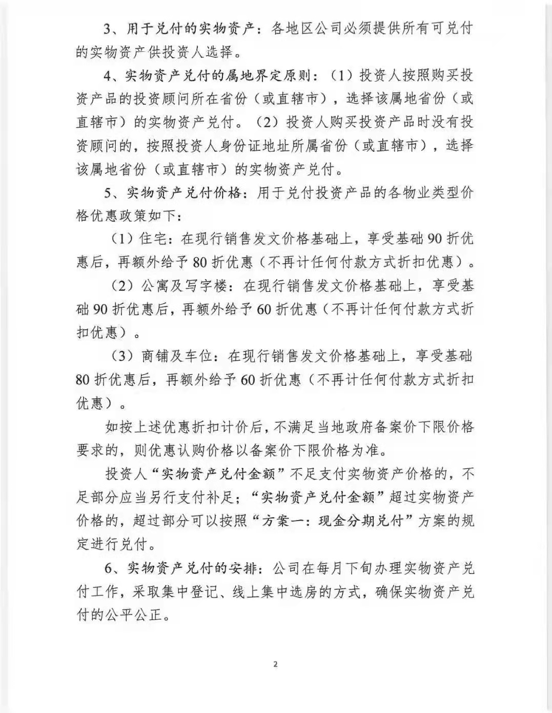
2、实物资产兑现
可以选择当地的住宅、公寓、写字楼、商铺和车位进行兑付。
住宅:在原价上享9折再加额外8折优惠。
公寓及写字楼:在原价上享9折再加额外7折优惠。
商铺及车位:在原价上享8折再加额外6折优惠。
3、冲抵购房尾款兑付
在9月12日24点之前,已经认购任意恒大楼盘房屋但未付清的尾款,可以用恒大理财产品的全部或部分金额来抵扣本人或他人的购房尾款。
原文如下:



声明:本文由入驻焦点开放平台的作者撰写,除焦点官方账号外,观点仅代表作者本人,不代表焦点立场。


