乐安居,享烟火——2022年广州楼市总结暨2023年展望
扫描到手机,新闻随时看
扫一扫,用手机看文章
更加方便分享给朋友
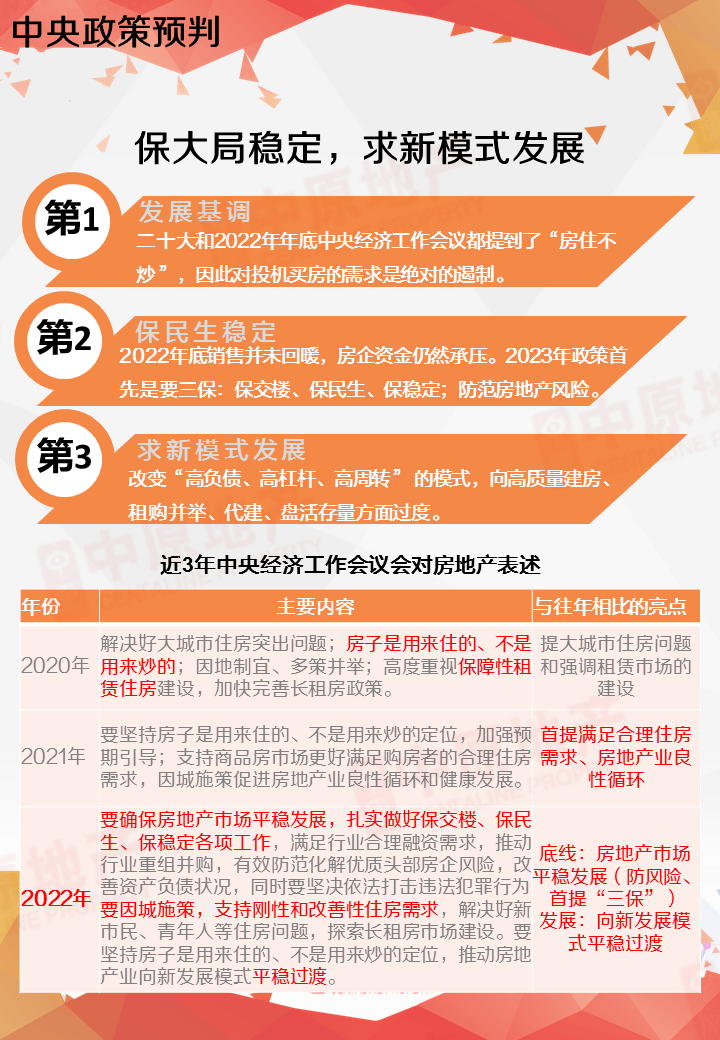
2022年,广州在 “三道红线”威力持续发酵叠加疫情反复影响之下,各物业成交均受到一定冲击。
“乐安居,享烟火”,广州历来都是一座“平民城市”,只有保证普罗大众能够安居乐业,广州楼市才能稳健发展。
所幸2022年末官方及时调整防疫政策,高层密集表态支持房地产健康发展;
相信随着经济全面复苏,广州市场将会步入相对积极的后疫情时代“新常态”。































































来源:广州中原研究发展部
声明:本文由入驻焦点开放平台的作者撰写,除焦点官方账号外,观点仅代表作者本人,不代表焦点立场。


