广州周报 | 一手住宅供应量连降两周,第四批次集中供地名单公布
扫描到手机,新闻随时看
扫一扫,用手机看文章
更加方便分享给朋友
焦点研究院 广州房地产市场周报告
报告期:2022年11月14日至11月20日
出品时间:2022年11月21日
市场聚焦(第46周)
当周,广州一手住宅市场活跃度稍有提升,三个全新项目有所动作。同时,广州第四批次集中供地名单公布,6宗地合计占地面积69.3万平方米,总起拍价为245亿元。
具体来看:
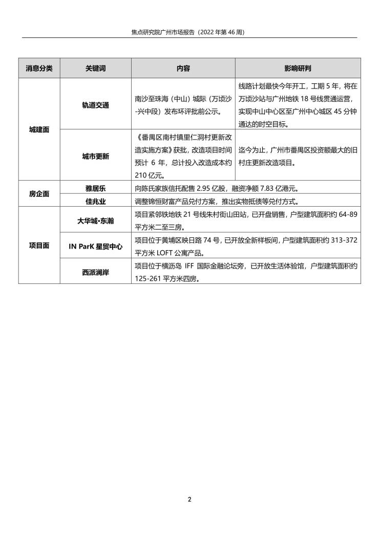
城建方面,南沙至珠海(中山)城际(万顷沙-兴中段)发布环评批前公示,计划于今年开工。《番禺区南村镇里仁洞村更新改造实施方案》获批,改造项目时间预计6年,总计投入改造成本约210亿元。
二级市场方面,当周广州一手住宅新增供应1337套,环比下降38.87%;面积13.96万平方米,环比下降39.51%。商业性质商品房新增28套,环比下降74.31%;面积1769.82平方米,环比下降75.35%。
成交方面,当周广州一手住宅成交909套,环比上涨23.67%;面积9.88万平方米,环比上涨21.67%。其中,增城、黄埔、花都分别以224套、175套和127套的成交规模位居前三。
焦点研究院监测市场数据显示,碍于疫情管控持续影响,人口流动性下降,开发商领取预售证热情并不高,一手住宅供应已连续两周出现回落。但随着年终节点的临近,各大房企仍会纷纷开启抢收模式,以价换量,冲刺业绩。至于广州第四批次集中供地,尽管只有6宗地,但天河区、海珠区还是拿出了优质地块,未来将为广州高端置换、投资产生一定积极作用。
声明:本文由入驻焦点开放平台的作者撰写,除焦点官方账号外,观点仅代表作者本人,不代表焦点立场。


