头疼!谜一样的两大高铁枢纽:鱼珠站=黄埔站?
扫描到手机,新闻随时看
扫一扫,用手机看文章
更加方便分享给朋友

高铁黄埔站规划效果图
像福尔摩斯一样扒料,有时还真的有点儿上瘾。
比如,黄埔较新规划中的两个铁路枢纽站:黄埔站和鱼珠站,就是如此。
虽然可能在官方相关部门那里,早就不是个问题。但对于广大吃瓜群众来说,这两个枢纽站是如此的神秘,让人费思量,欲罢不能。
也许,老大哥们在屏幕后面微笑着俯瞰众生,但也没关系的嘛,权且当作一场智力游戏吧。
前不久,黄埔观察已分析过一次,当时初步得出的结论是:黄埔站和鱼珠站,是两个不同的枢纽站。其中,黄埔站在黄埔体育中心东侧空地,鱼珠枢纽站,可能在现有的地铁鱼珠站位置。
不过,最近我们又迷惑了:黄埔站和鱼珠站到底是同一个站,还是不同站,或者同一个站不同叫法?两个站的位置是不是同一个地方?
迷惑,来自于两张比例尺更大一些的规划图:《广州铁路枢纽总布置示意图》与《广州铁路枢纽能级提升工程示意图》(具体看后文)。到底是怎么回事,先看鱼珠枢纽站的由来。
01
鱼珠枢纽由来
原来我们曾猜测,8月3日国家发改委公布的粤港澳大湾区城际铁路建设规划示意图中标注的“鱼珠站”,是不是工作人员搞错了:图中标注的“鱼珠”位置,应该是规划中的高铁黄埔站,即黄埔新客站。

2020年8月3日国家发改委公布的粤港澳大湾区城际铁路建设规划示意图(部分截图)
不过,想想也不可能,虽然官方不是神,也有乌龙时候,但一般是没问题的。毕竟层层上报,多部门流转,重要的站点规划,是不会搞混淆的。
在8月18日广石线开通运营当天,广州市发改委的通稿中,再一次提及“鱼珠站”。
最关键的是,“鱼珠站”是较新规划的广州铁路枢纽“一心五向”15个铁路枢纽站之一,与“黄埔站”并列,并与新塘站、增城站,同属于“东部枢纽群”。
而实际上,早在2020年1月2日广州市规划和自然资源局公布的《粤港澳大湾区航空航运铁路图》中,广州规划“一心五向”14座铁路枢纽群,其中是没有“鱼珠站”的。

2020年1月广州市规资局公布的粤港澳大湾区航空航运铁路图(部分截图)
也就是说,“鱼珠站”是后来新增加的。这就是“鱼珠站”的由来。
不过,无论是广州市规资局1月初公布的《粤港澳大湾区航空航运铁路图》,还是国家发改委8月初公布的《粤港澳大湾区城际铁路建设规划示意图》,两张图的比例尺都很小,图中站点的位置,也只是大概。
而且,我们至今也没看见同一张图上,同时标上两个枢纽站的。广州市规资局的图,仅标注了黄埔站。图中显示广中珠澳高铁、广深第二高铁、广汕高铁经过黄埔站。

粤港澳大湾区航空航运铁路图(截图)
而国家发改委公布的图表,则又只标了鱼珠站。
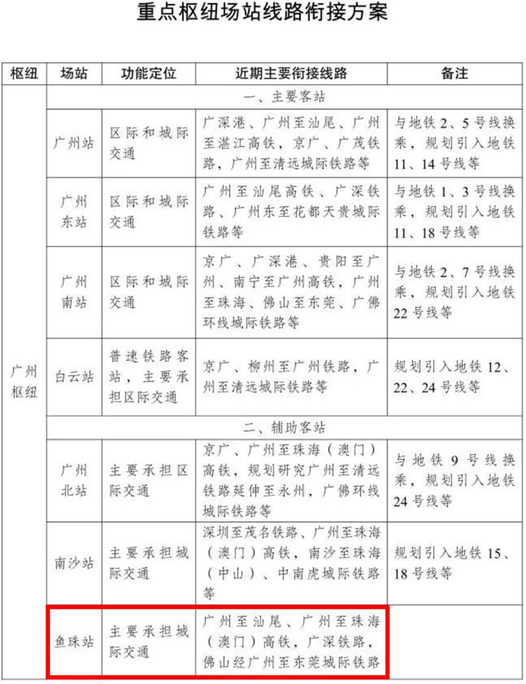
“鱼珠”近期主要的衔接路线为:广州至汕尾(即广汕高速客运专线)、广州至珠海(澳门)高铁(即广中珠澳高铁)、广深铁路、佛山经广州至东莞城际铁路(即28号线)。


但比对两张图,黄埔站和鱼珠站的位置,看起来似乎又是同一个地方——黄埔体育中心以东地块。这个位置从目前所掌握的权威信息来看,应该是没什么疑问的了。
PS:黄埔体育中心以西地块已规划为黄埔科学园,打造高能级科研转化中心和大科学装置区,已引入了3个中科院项目:广东粤港澳大湾区纳米创新研究院(简称“广纳院”)和空天院粤港澳大湾区研究院暨太赫兹科学中心,以及新松机器人南方基地。
所以,从现有规划来看,黄埔体育中心以西,已无富余空地建高铁站。

黄埔科学园控规示意图
02
鱼珠枢纽在广深铁路线?
根据2020年5月14日,天河区高速轨道引入影响分析及规划控制研究招标文件中提及,广中珠澳高铁、广汕铁路两条高铁线,将沿新塘至广州东Ⅴ、Ⅵ线和广州东至广州站Ⅲ、Ⅳ线,与穗莞深城际共线运营。
广汕铁路全线206.2公里,从广州站出发,全线共13座,包括:广州站、广州东站、石牌站、奥体中心站、吉山站、新塘站、仙村站、罗浮山站、博罗站、惠城南站、惠东南站、深汕站(原赤石站)、汕尾站,全线桥隧占比在80%以上。
其中广州站至增城仙村站之间的走向为:线路自广州站引出向东,采用盾构穿过麓湖公园,沿广园路等引入广州东站,并利用既有广深Ⅲ、Ⅳ线至石牌站;自石牌站新建双线向东,沿既有铁路北侧,行至仙村后偏离既有广深铁路至石滩镇以北设增城站。
2017年7月5日,广汕铁路在广州、惠州、汕尾三地同步开工建设。广汕铁路时速350公里,通车后,广州20分钟可到惠州,40分钟到汕尾、90分钟到汕头。

广深铁路三四五六线提升工程示意图 来源/南方+
另外,根据国家发改委批复,广州东至新塘Ⅴ、Ⅵ线将在2022年前启动建设,总里程为29公里,总投资为58亿元。该线自广州东站引出,沿广深铁路与广园快速路之间的通道东行,至广汕铁路新塘站,全线大部分为隧道。
也就是说,鱼珠枢纽站的选址,应该在广深铁路线附近,不会跑到江边去。
03
三四站叠加
而从近期网上曝出来的两张比例尺大一点的《广州铁路枢纽总布置示意图》与《广州铁路枢纽能级提升工程示意图》中,均只标注了“鱼珠”枢纽。

广州铁路枢纽总布置示意图 ,点击图片放大。来源/中国广州发布

广州铁路枢纽能级提升工程示意图 来源/南方+
从标注位置来看,鱼珠枢纽位于广深铁路线(穗莞深城际)的两个规划站(吉山和下元)之间的南侧,珠江以北。
不过,这两张图比例尺还是小了点,导致鱼珠枢纽的位置范围还是有点大。
但也有重大收获:当我们将《广州铁路枢纽总布置示意图》放大时,发现了鱼珠枢纽位置竟然叠加了三或四个站,汇聚了五条线。如下图所示:

图中显示,广中珠澳高铁、广深第二高铁、广深铁路、广汕铁路、广州地铁28号线经过鱼珠枢纽。值得注意的是,各线经过图中三/四个站略有差异。其中,广中珠澳高铁和广深第二高铁,看起来从下方的两个站经过。紫色的广州地铁28号线有一站,黑色线的广深铁路也有一站。根据前面分析,广汕高铁和广中珠澳高铁,均沿广深铁路线布设。所以,图中的鱼珠枢纽几个站点,也不太可能分散在黄埔体育中心以东地块和现有的地铁鱼珠站。
04
一团麻花另外,从两张图还发现,鱼珠枢纽位置,多条线路交织,并呈回形状,扭成了一团麻花。其中一条位于远期预留下元站东侧的断头线,应该是停车场。把图再拉大,看得更清楚:
这团“麻花”的功能,黄埔观察认为,可能与规划中的多条高铁主线与支线有关,其中涉及到高铁进城。
2019年6月中旬,广州市规资局就《广州市国土空间总体规划(2018-2035年)》草案解读,广深第二高铁、广中珠澳高铁将进入广州东站。同时,设支线(或主线)接通白云机场。其中广深第二高铁谋划广州至清远(研究延伸至永州)。所以,图上出了站后,广深第二高铁和广中珠澳高铁,将有部分线路是共线运营。根据图上线位,我们尝试画画线:


根据图上的比例尺对应来看,鱼珠枢纽这团“麻花”,大体在广园快速以南、黄埔东路以北,丰乐北路与广澳高速之间的直线5公里内。如果真是这样布局的话,未来这一片的地下将被掏空。
05
结语和疑问
掉了一把头发,分析了一番下来,鱼珠枢纽与黄埔枢纽,似乎是同一个地方同一个站。但问题是:既然市发改委都明确了同时存在两个枢纽站。又怎么会放在一个地方呢?如果放在一个地方,干嘛又要用两个名字呢?到底是以8月2日国家发改委的批复文件为准呢,还是8月18日广州市发改委公布的两个枢纽,也不矛盾?又或者,这两个名字都只是暂定名,以后会合二为一?如果是两个站,“鱼珠枢纽”不在黄埔体育中心以东地块,在现有的地铁鱼珠站附近,但本来沿广深铁路走的广汕高铁、广深第二高铁,怎么会跑到鱼珠地铁站所在的珠江边了呢?真是费思量啊费思量!
来源:黄埔观察
声明:本文由入驻焦点开放平台的作者撰写,除焦点官方账号外,观点仅代表作者本人,不代表焦点立场。


