黄埔区2019小学地段调整!怡园小学置业门槛降低!
扫描到手机,新闻随时看
扫一扫,用手机看文章
更加方便分享给朋友
家长们要留意啦!黄埔区教育局日前公布了《关于2019年部分公办小学招生服务地段调整公告》,省一级怡园小学入学地段有调整。
另外,今年华峰中学也新增设小学部,学校升级为华峰学校,对万科里享家、珠江嘉园等新建小区招生。

其中,最有口碑的怡园小学北校区的招生地段今年也正式确认,新纳入地段的不少小区,目前二手价只要“3”字头起,比原来怡园小学东、西两个校区的入户门槛低近1万元/㎡。
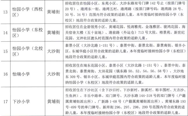
1.怡园小学北校区
今年,怡园小学北校区招生服务地段调整为:泰景花园、东城华庭、银丰小区、乐苑小区、大田花园(镇东路50、52、54号)、泰景南街5号大院、轴承厂宿舍(大沙地东235、237、251、253、259、269号)、检察院宿舍(大沙地东293号)、二建宿舍(大沙地东309、311号)、大沙镇宿舍(三多路72、74号)、骏鸿苑小区(三多路76、78、80、82号)、怡德苑小区(三多路135、139、143、147、161、163、165、167、171、173、175、177、179共13栋)。
目前,该学校地段楼盘以楼梯楼为主,二手放盘价多在3.5万元/㎡以下。带电梯的东城华庭小区价格稍高,报价3.8万-4.3万元/㎡。
2.怡园小学东校区
同为怡园小学,东校区的学位可谓抢手得多。
根据《2018年黄埔区公办小学招生地段划分》,去年该校区地段楼盘包括金碧领秀校区、黄埔花园、悦涛雅苑、骏鸿花园等。

目前,学校的地段楼盘中,带电梯的小区放盘价主要集中在3.6万元/㎡以上,部分报价超过4万元/㎡。楼梯楼单位方面,报价基本为3.2万-3.6万元/㎡。
3.华峰学校
除了黄埔老区,永和今年也有新小学开学了!今年起,华峰学校将在华峰中学的基础上增设小学部,并开始招收一年级学生,招生地段包含万科里享家、万科里享水韵、珠江嘉园。去年以前,这些小区的对口小学为附近的新庄小学、永岗小学。
一、万科里享家|蔚来
楼盘动态:万科里享家|蔚来周边规划利好较多,未来发展潜力巨大。洋房产品在售中,户型主要为85-117㎡,现售价22000元/平米起。项目新春活动仍在进行中,有意了解可致电项目售楼处。
二、珠江嘉园
楼盘动态:珠江嘉园周边规划利好较多,未来发展潜力巨大。洋房产品在售中,户型主要为82-128㎡,现均价23000元/平米。项目新春活动仍在进行中,有意了解可致电项目售楼处。
阳春三月正是踏春的好时候,搜狐焦点较新推出免费看房团活动,扫码报名还有购房钜惠等好礼送给大家,3月9日百团大战等你来!

声明:本文由入驻焦点开放平台的作者撰写,除焦点官方账号外,观点仅代表作者本人,不代表焦点立场。


