广州周报 | 一手住宅迎来高位供应,开发商蓄力备战五月
扫描到手机,新闻随时看
扫一扫,用手机看文章
更加方便分享给朋友
焦点研究院 广州房地产市场周报告
报告期:2022年4月18日至4月24日
出品时间:2022年4月25日
市场聚焦(第16周)
当周,广州一手住宅迎来高位供应,总量达2427套。同时,由于疫情得到有效控制,多个项目有所动作,全新亮相市场或加推新房源。
具体来看:
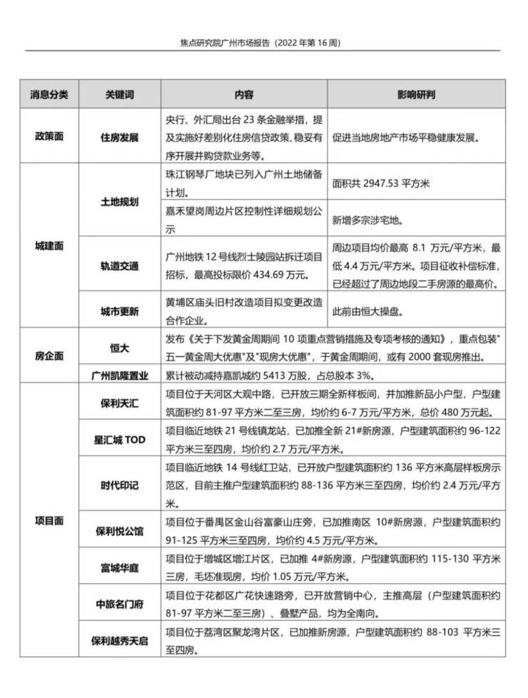
政策方面,央行、外汇局出台23条金融举措,提及实施好差别化住房信贷政策、稳妥有序开展并购贷款业务等。
城建方面,珠江钢琴厂地块已列入广州土地储备计划,嘉禾望岗周边片区控制性详细规划公示,新增多宗涉宅地。广州地铁12号线烈士陵园站拆迁项目招标,较高投标限价434.69万元。黄埔区庙头旧村改造项目拟变更改造合作企业,此前由恒大操盘。
二级市场方面,当周广州一手住宅新增供应2427套,面积29.45万平方米。商业性质商品房新增2242套,面积10.36万平方米。
成交方面,当周广州一手住宅成交1120套,面积12.23万平方米;其中,增城、黄埔、番禺分别以228套、220套和204套的成交规模位居前三。
焦点研究院认为,传统楼市重要节点5月临近,各个项目积极领证,筹备推新,下一周新增预售证或继续迎来高峰。据焦点研究院了解,多个楼盘已提前发布信息,将在“五一”假期、5月均有所动作。由于广州一手住宅市场1-4月整体表现平淡,而假期间的具体表现,将是观望后市的一个重要窗口。
声明:本文由入驻焦点开放平台的作者撰写,除焦点官方账号外,观点仅代表作者本人,不代表焦点立场。


