“五一”广州楼市火力全开:新盘登场,多盘上新,优惠持续加码
扫描到手机,新闻随时看
扫一扫,用手机看文章
更加方便分享给朋友
临近“五一”,广州楼市已提前升温,呈现出“全面发力、多点开花”的态势。
多个新盘抢跑亮相,备受关注;在售楼盘接连加推新货,并推出多种购房优惠活动,进一步点燃市场热情。
与此同时,购房者的入市脚步也明显加快,热门楼盘人气高涨,即便到了夜晚,营销中心依旧灯火通明,看房咨询、洽谈价格、签约成交等场景接连不断。
眼下,越来越多楼盘正蓄势待发,“五一”市场热度有望再攀新高。
据搜狐房产不完全统计,各大房企纷纷推出重磅置业福利,覆盖多区热门楼盘,为购房者送上实打实的优惠。
其中,广东保利推出“当夏购房节”活动,福利多多。其中,在“云和+”平台购买“五一”10元一专属优惠券,即可翻万倍立享最高10万购房优惠,机会不容错过!
新世界中国旗下多个项目同步发力:新世界·天馥启动「高品质现房节」活动,叠加多重优惠后,总价最高可省百万;凯旋新世界新品上市,限时额外97折;耀胜新世界广场|耀胜尊府新品上线,推出成交即享新品9折、全屋智慧家电礼金等5重置业钜惠。
越秀地产在海珠布局的多个项目,也推出多样化置业权益,98折购房折扣、最高2万元定向购房补贴、88888元安家福利等政策陆续落地。
珠实地产启动“五一好房潮玩GO——超级引力计划”,联动旗下各大红盘,打造覆盖“游购赏住、吃喝玩乐”的全链条消费场景。而且,为切实降低置业成本,珠实地产还推出成交最高赠5年物业费、成交即享砸金蛋礼遇等多重福利。
保利置业旗下多盘亦有所动作,如保利·怡璟湾全新亮相;保利翡丽甲第「六江恒产」重磅首发;保利瑧誉世界庄园示范区实景盛启,全新组团【香颂】中轴楼王N12栋加推。
各大房企火力全开,各大楼盘各有亮点。下面我们就分区域详细看看这个“五一”,广州哪些好房值得重点关注?
— 天河区 —
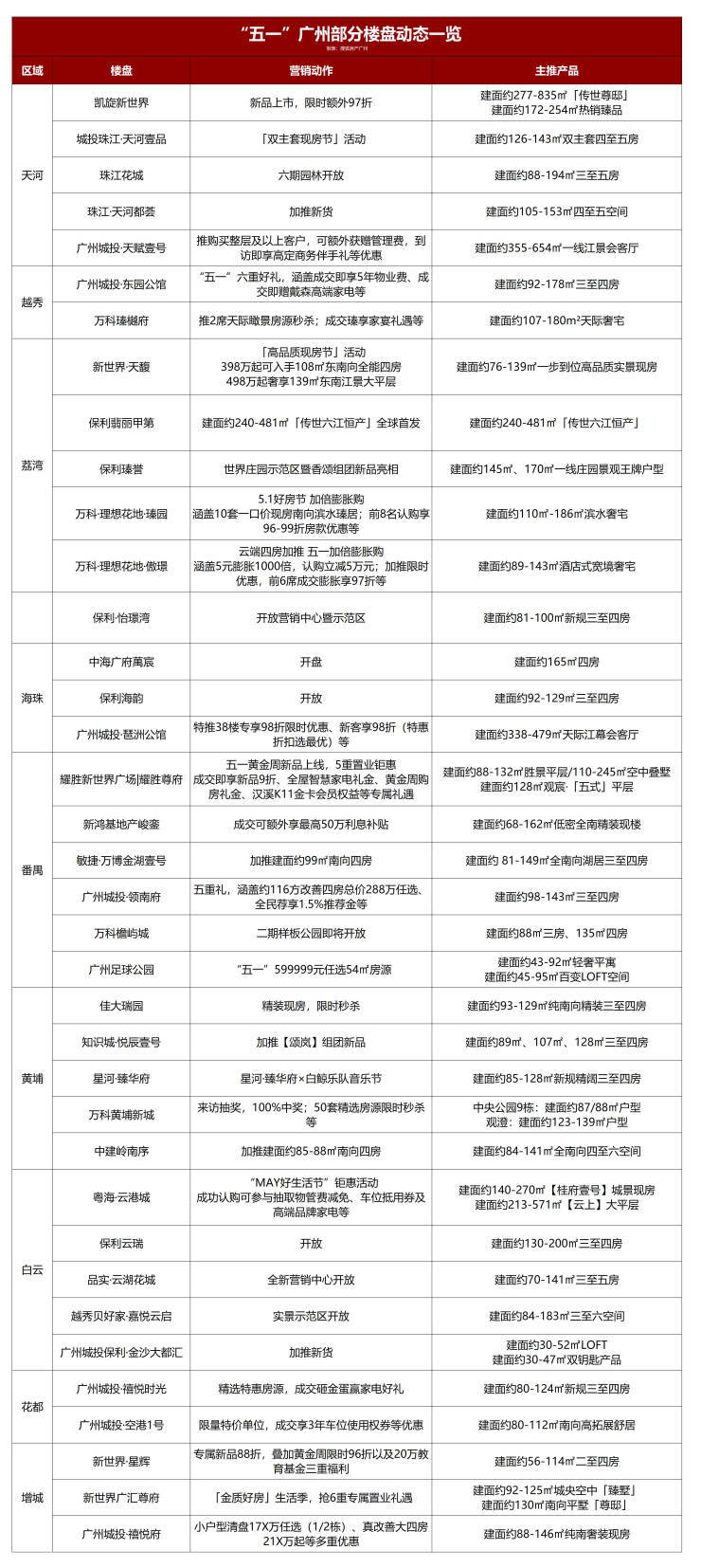
凯旋新世界位于珠江新城中轴与珠江景观带交汇处,南面是一线江景的开阔,北侧是28万㎡珠江公园的绿意。以其为圆心,广州塔、大剧院、省博物馆、K11等围合成“十分钟黄金生活圈”。当前,项目主推建面约277-835㎡的「传世尊邸」,以及建面约172-254㎡的热销臻品。即日起,至五一假期结束,购房可享97折优惠。
在珠实地产“五一好房潮玩GO——超级引力计划”活动加持下,城投珠江·天河壹品、珠江花城、珠江·天河都荟等盘均有所动作,推出成交最高赠送5年物业管理费等多重购房福利。
珠江花城位于天河东吉山板块,目前为准现楼在售,主推建面约88-194㎡三至五房,满足多元居住需求,实现“今年买,今年住”。项目六期园林将于5月1日开放,届时大家可实地感受社区园林景观与居住氛围。
城投珠江·天河壹品占位“珠金琶”黄金三角核心,主推建面约126-143㎡双主套四至五房,以高实用率兼顾多代同堂的私密感与舒适度,为改善型家庭提供一步到位的置业选择。五一期间,项目还将展出潮玩网红气模及数字非遗手作,看房之余还能感受多元文化氛围。
珠江·天河都荟雄踞天河智慧城芯,主推的建面约105-153㎡四至五空间,凭借约3.3米层高、约5.8米客厅面宽及约20米南向面宽,打造开阔舒适的居住尺度。“五一”期间,项目将引入宇树机器人“赛博舞团”,打造沉浸式智趣主场,为看房增添更多乐趣。
广州城投·天赋壹号位于金融城起步区核心,集江景会客厅、特色商业于一体,连通约213万㎡地下商业空间,周边汇聚3地铁+1城际交通枢纽,可快速通达白云机场、广州南站。项目现在售建面约355-654㎡一线江景会客厅产品。“五一”期间,购买整层及以上的客户,可额外获赠管理费。
— 越秀区 —
广州城投·东园公馆位于广州城市文化中轴核心,与北京路商圈咫尺之距,距离地铁仅约200米,南越王博物院、万木草堂、大佛寺、人民公园等城市封面级的文化地标,均在步行可达范围内。项目在售建面约92-178㎡三至四房,还推出成交即享5年物业费、成交即赠戴森高端家电等多重“五一”优惠。

万科·瑧樾府位于广州市越秀老城区的核心腹地,与省级重点广东实验中学越秀本部仅一路之隔。项目现在售建面约107-180m²天际奢宅,并于“五一”期间推出成交瑧享家宴礼遇、认购赠戴森品牌家电等多重优惠。
— 荔湾区 —
在白鹅潭,文化地标大湾区艺术中心、商业地标太古里&万象城、人居封面新世界·天馥彼此呼应,共同构建高品质生活场域。
新世界·天馥自启动「高品质现房节·五一提前抢」活动以来,营销中心人气持续高涨,深夜依旧灯火通明,日均到访客户超200组,至今已实现热销1亿+。项目现主推建面约76-139㎡一步到位高品质实景现房。其中,398万起可入手108㎡东南向全能四房,498万起奢享139㎡东南江景大平层,置业福利直接拉满,成为白鹅潭改善置业的优选。
落址白鹅潭CBD,以稀缺资源为基底、传世景观为视野、文化底蕴为脉络、极致产品为表达——保利翡丽甲第以此四大维度,构筑起一座难以复制的价值坐标。如今,建面约240-481㎡「传世六江恒产」全球首发,以传世之姿开启广州顶豪时代的全新开篇。
同在白鹅潭的保利瑧誉,即将推出世界庄园示范区及全新组团【香颂】新品。据悉,此次推出的新品是全盘最后一栋中轴楼王N12栋,稀缺性拉满,户型涵盖建面约145㎡、约170㎡绝版超新规四房,而且在户型设计、产品规划、装修标准上均实现全新迭代升级,值得期待。
保利·怡璟湾占位白鹅潭CBD与花地湾双芯价值高地,以产品领先的迭代打造力,成为广州新规标杆作品。项目将于五一期间开放营销中心暨示范区,并推出建面约81-100㎡新规三至四房。
万科·理想花地屹立广州主城,连片开发一平方公里大城,随着理想蓝图的兑现,这里的未来更值得期待。其中,万科·理想花地·瑧园自亮相以来便备受市场关注,凭借其卓越的产品力在激烈的市场竞争中赢得销量领跑的地位,目前主推建面约110㎡-186㎡滨水奢宅。“五一”期间,前8名认购者还可享96-99折房款优惠等;
而万科·理想花地·傲璟创新采用“垂直社区”规划,融合立体绿化、多元业态与智慧生活场景,旨在打造一个充满活力与趣味的未来生活单元,现在售建面约89-143㎡酒店式宽境奢宅,并推出“五一”5元膨胀1000倍,认购立减5万元等多重优惠活动。
— 海珠区 —
中海广府萬宸位于海珠新中轴的广州大道旁,一开放即引爆豪宅市场!项目规划3栋25~29层纯南板楼,全盘仅154套,户型清一色为165㎡四房双主套。率先亮相的#1栋和#2栋,楼间距直接做到约60米,中间嵌入整座立体园林,兼顾私密性与景观视野,目前项目开盘在即,感兴趣的购房者可重点关注。
保利海韵地处海珠西核心地段,并非一个简单的住宅项目,而是融合商业、学校、公园于一体的城市综合体。项目现已对外开放,开盘在即,首推9、10栋全南向新规产品,涵盖建面约92㎡三房、112㎡四房和129㎡四房,适配不同家庭的置业需求。

位于琶洲中心高区的广州城投·琶洲公馆,坐拥360°环幕视野,眼前是琶洲CBD的摩天建筑群,脚下是珠江与黄埔涌的澎湃涌动,拥享城市盛景,珍藏世界滨水文明。项目在售建面约338-479㎡天际江幕会客厅产品,并推出新客享98折等多重“五一”优惠。
— 番禺区 —
敏捷·万博金湖壹号自入市以来,市场声量居高不下,单月销量破100套,不少买家第一次看房就果断下定。究其背后的逻辑,本质上是地段、配套、生态、产品等维度的全面领跑。项目现主推建面约 81-149㎡全南向湖居三至四房。而且,恰逢“五一”置业窗口期,项目即将新推爆款小面积产品——建面约99㎡南向四房,290万起即可上车,是坐拥省实、入主城市CBD湖居的至优之选。
新鸿基地产峻銮距离广州南站仅约400米,可享广州南站ICC全业态综合体配套,首期商场“天環・广州南”及写字楼One ICC预计于2026 年下半年落成。项目现主推建面约68-162㎡低密全南精装现楼,覆盖两房至双主套四房多元户型,实景现房无需等待,即买即住。“五一”期间,客户到访即送专属下午茶,成交还可额外享最高50万利息补贴,福利力度可观。

耀胜新世界广场|耀胜尊府占位长隆万博CBD核心,坐拥CBD+TOD+K11三大流量IP,依托“学、铁、商、住”全维配套,成为广州改善置业热门之选。目前,项目一期已品质兑现,二期新品建面约88-132㎡胜景平层/110-245㎡空中叠墅正热销中。同时,建面约128㎡观宸·「五式」平层新品加推在即,成交即享新品9折、全屋智慧家电礼金等多重礼遇。
广州城投·领南府以万博CBD约1/3的价格,在南站核芯商务区,实现一场“面积、地段、品质、效率”不妥协的升级。项目在售建面约98-143㎡三至四房。“五一”期间,约116㎡改善四房,总价288万即可任选。
广州足球公园落位广州南站商务核心,距离地铁7号线谢村站约300米,而且,全维配套已落地,给买家实打实的安全感。项目在售建面约43-92㎡轻奢平寓、建面约45-95㎡百变LOFT空间。“五一”期间,599999元可任选54㎡房源。
坐落于广州南站TOD生活圈的万科檐屿城,二期样板公园开放在即,现主推一期建面约88m²三房、135m²四房,货量紧俏。“五一”期间,项目还推出到访礼、复访礼、成交礼、房源礼等多重优惠。每天2套特批清栋房源,钜惠一口价秒杀,感兴趣的网友要抓紧出手哦。
— 白云区 —
粤海·云港城占据白云新城核心,依托73万方百亿综合体底盘,将便捷交通、品质居住、高端圈层与优质资产深度融合,打造出一条完整的高阶生活逻辑链。项目现在售【桂府壹号】建面约140-270㎡城景现房,以及【粤海云上】建面约213-571㎡云端大平层,多元户型满足不同家庭的改善需求。更值得关注的是,项目特举办“MAY好生活节,五一提前享”钜惠活动,推出成功认购可参与抽取物管费减免、车位抵用券及高端品牌家电等多重好礼。
同在白云新城的保利云瑞,开放在即。项目采用纯板式布局,一字排开的楼栋设计,实现约250米超长南向面宽,户户视野互不遮挡,保证每一户都能拥有极致的采光与通风效果,居住舒适度拉满。产品上,项目精准聚焦高端改善家庭需求,打造建面约130-200㎡全周期四房户型,适配家庭不同阶段的居住需求。
“五一”期间,品实·云湖花城也迎来重大焕新——全新营销中心“云上生活体验馆”暨双线归家体验焕新启幕,备受市场关注项目地处白云湖数字科技城核心启动区,区位优势明显,现在售建面约70-141㎡三至五房。
广州城投保利·金沙大都汇雄踞白云区西部创新科技走廊两大发展极之一的桥头堡,一桥之隔,华为广州研发中心已经落户。未来其将与白云湖数字科技城串联成势,构建强大的数字科技创新产业链,吸引大量上下游企业机构和高知数字新青年涌入。项目现在售建面约30-52㎡LOFT、建面约30-47㎡双钥匙产品。
越秀贝好家·嘉悦云启以“地铁上盖+全龄教育+成熟商圈+高实用户型”,精准匹配刚需与首改客群需求。“五一”期间,项目全新示范区开放,并主推建面约84-183㎡三至六空间产品。

— 黄埔区 —
佳大瑞园位于科学城核芯,以约2.2的低容积率,打造低密宜居的居住环境。项目现主推建面约93-129㎡的三至四房现楼户型,设计贴合成长型家庭的全周期需求。无论是二孩时代的多房诉求、孩子的学习空间,还是与长辈同住的温馨场景,皆能在户型格局中从容安放。
悦辰壹号作为知识城城发集团独立开发的首个高品质住宅项目,依靠自身约80万m²品质大城的磅礴体量,汇聚知识城芯精粹资源,定位城芯高配品质大城,一直备受全城精英热捧。项目二期组团【颂岚】中,在售的实景楼栋A19、A20、A22、A23栋,户型涵盖建面约89㎡、107㎡、128㎡三至四房,14X万起超笋总价,成为置业大城的性价比优选。
“五一”期间,星河臻华府携手白鲸乐队,带来一场古树公园音乐节活动,为购房者打造沉浸式看房体验。该项目毗邻地铁6号线香雪站,匠心打造建面约85-128㎡新规三至四房约100%使用率,最大化利用空间,提升居住体验。
中建海丝城二期组团【中建岭南序】,实景会所已经开放,实体样板间就在眼前,学校今年9月开学,商业年底交付……所有的确定性,已摆在眼前。项目现在售建面约84–141㎡全南向四至六空间产品,适配多元家庭需求。
万科黄埔新城位于广州东进战略核心的老黄埔,是一座570万㎡的配套大盘智能社区。目前,中央公园组团9栋在售建面约87/88㎡户型;观澄组团在售建面约123-139㎡户型。“五一”期间,项目50套精选房源限时秒杀,客户到访即可参与抽奖,100%中奖。
— 花都区 —
广州城投·禧悦时光位于花都区广花公路以东、雅瑶中路以南,致力于打造全龄段、全周期的宜居生活社区。项目在户型设计上注重空间利用率和居住舒适度,现在售建面约80-124㎡新规三至四房。
广州城投·空港1号坐拥国家级临空经济示范区的战略腹地,以“全维生活场”为蓝本,深度融合国际视野与本土情怀,打造集高端商业、优质教育、生态园林于一体的精致生活住区,现在售建面约80-112㎡南向高拓展舒居。“五一”期间,项目推出多套特价单位,成交还可享3年车位使用权券等优惠。

— 增城区 —
新世界星辉位于广州东部,恰好是广州经济开发区+增城经济开发区交汇处。项目主推建面约56-114㎡二至四房,“五一”提前享福利重磅上线,建面约 56-114㎡二至四房,100套新品上新,专属新品88折,叠加黄金周限时96折以及20万教育基金三重福利。
新世界广汇尊府作为东部中心的地标项目,“五一”特别推出东部中心「金质好房」生活季,限时抢享6重专属置业礼遇,精选「金质好房」限时特惠房源,限时享价值20万「金质生活」家电礼包,叠加五一专场97折,可谓诚意满满。目前,新世界广汇尊府主推建面约92-125㎡城央空中「臻墅」,约130㎡南向平墅「尊邸」。广汇新世界金融中心建面约300-2000㎡灵动空间亦全球租售中。

广州城投·禧悦府雄踞广州东部中心商务区核心地段,是10轨交通枢纽上盖打造的 “CBD+TOD”大型城市综合体。项目在售建面约88-146㎡纯南奢装现房。“五一”期间,项目小户型清盘,17X万即可任选(1/2栋);真改善大四房,仅21X万起。
总而言之,这个“五一”,广州楼市新品多多、优惠加码、福利拉满。如果你正计划在广州安家置业,这波难得的窗口期千万别错过。好房不等人,早看早选择,早选早安心。
(注:项目优惠折扣信息仅供参考,具体以现场实际情况为准)
声明:本文由入驻焦点开放平台的作者撰写,除焦点官方账号外,观点仅代表作者本人,不代表焦点立场。


