广州周报|土拍重现摇号地块,拟推旧改新政防范项目烂尾
扫描到手机,新闻随时看
扫一扫,用手机看文章
更加方便分享给朋友
焦点研究院 广州房地产市场周报告
报告期:2022年7月18日至7月24日
出品时间:2022年7月25日
市场聚焦(第29周)
当周,广州一手住宅供应回落,成交量则有所回升。同时,广州第二批集中供地结束,推出14宗地块中,11宗成功出让,3宗流拍。
具体来看:
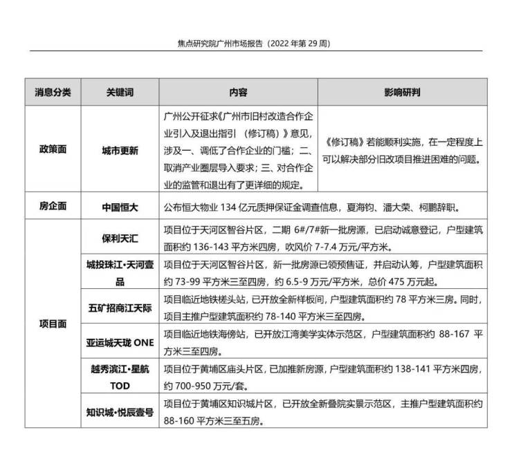
政策方面,广州公开征求《广州市旧村改造合作企业引入及退出指引 (修订稿)》意见,涉及一、调低了合作企业的门槛;二、取消产业圈层导入要求;三、对合作企业的监管和退出有了更详细的规定。《修订稿》若能顺利实施,在一定程度上可以解决部分旧改项目推进困难的问题。
二级市场方面,当周广州一手住宅新增供应1679套,环比下降47.63%;面积16.96万平方米,环比下降50.37%。商业性质商品房新增236套,环比下降31.99%;面积6.40万平方米,环比上涨99.38%。
成交方面,当周广州一手住宅成交1375套,环比上涨54.67%;面积15.20万平方米,环比上涨60.17%;其中,黄埔、增城、番禺分别以386套、298套和147套的成交规模位居前三。
焦点研究院监测数据显示,近期有实质营销动作的楼盘较少,开发商或正为即将到来的8月推新营销做准备。另广州第二批集中供地中,天河、荔湾、海珠优质板块热度较高,如燕塘地块三最终通过线下摇号方式确定竞得人,可见在目前市场环境之下,开发商仍愿意以溢价“抢食”。同时,开发商依旧以“国家队”为主。另对比前面几批集中供地,虽然此次土拍取消了“竞自持”“限制购买群体”等要求,但最终,整体市场变化并不明显。
声明:本文由入驻焦点开放平台的作者撰写,除焦点官方账号外,观点仅代表作者本人,不代表焦点立场。


