一批新盘,跑步入场
扫描到手机,新闻随时看
扫一扫,用手机看文章
更加方便分享给朋友
广州楼市的分化趋势,仍在持续。
中心区楼盘“越热越好卖”,新货供应持续增加。外围区楼盘依旧冷淡,鲜有动作。
2023年进入倒计时,为冲刺业绩,新旧项目动作频繁,但热闹似乎只属于中心区的。
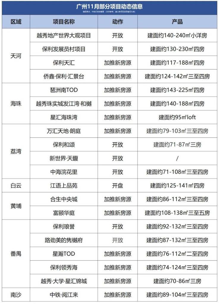
就中地行、搜狐焦点不完全统计,11月全市约20个项目有动作。当中,亮点不少:越秀地产世界大观项目即将开放接待中心;楼面价位列广州TOP2的保利员村项目也在争取于11月开门迎客;海珠琶洲南TOD、越秀珠实城发江湾·和樾等盘拟加推新房源;荔湾白鹅潭杀出个全新盘,引人关注……
01.天河区
今年6月,佛山南海雅致投资(即保利发展)摇号拿下天河区员村一横路地块。该地块也以约5.7万元/㎡的楼面价跻身广州标杆楼面价TOP10地块中第二位。
据悉,该项目计划建3栋住宅,总货量约200套,产品以大平层为主,目前在紧张建设中,争取于11月中旬开售楼部、12月开盘。
户型方面,或为清一色的四房,最小面积130+㎡起,最大的接近230㎡,户型囊括横厅和竖厅。
再看越秀地产于今年8月拿下的天河区世界大观地块,该地块自身条件优越,有水有山有绿地,容积率仅1.9-2.2。同时,由于紧邻月亮湖,未来大部分户型,都能实现推窗望湖。
产品方面,该项目拟打造低密小洋房,两梯两户,纯板楼设计。11月,该项目将在四季酒店开设VIP接待中心,大家可提前预约咨询。

世界大观相关规划,图源:网络
此外,保利天汇、侨鑫·保利·汇景台两盘则拟推出新货,分别涉及建面约117-188㎡四房、124-142㎡三至四房。
02.海珠区
琶洲南TOD又有新货要推出,涉及建面约143-225㎡四房。
该项目凭借过硬的地段优势及产品力,在还未开卖时,仅靠PPT就引来4000+组客户前来了解。
另据克而瑞公开数据显示,上半年琶洲南TOD,网签金额累计超过113亿元,直接拿下了全国销冠。

项目参考图
越秀珠实城发江湾·和樾地处海珠老城区,周边配套成熟,乐峰广场、太古仓等地标都在附近。而且,项目一边望珠江,一边正对庄头公园,拥有江园双景。再加上内部打造了约1.26万平岭南园林,这景观配置在海珠基本没对手。
综合来看,该项目在地段、景观、配套等方面的素质都不错,再加上“和樾系”的金字招牌,一亮相市场,便已被改善客盯上,现即将加推建面约140-188㎡四房。
星汇海珠湾也有新货推出,涉及建面约95㎡loft产品。
03.荔湾区
荔湾区三大新盘准备亮相,看点十足。
新世界·天馥位于荔湾白鹅潭CBD,目前正在紧锣密鼓推进建设中,或很快将对外开放销售中心、示范区。
在市区普遍大平层化的时代,该项目或推出比较小的户型,门槛不会太高。而且,户型也是相当创新,据说有个4房户型,可以做到厅和4个房间全部朝南。
再看中海浣花里一盘,位于花地湾,步行约300米可到地铁坑口站,出行相当便利。
产品方面,项目主推建面约71㎡、88㎡、108㎡三种户型。其中,71㎡做2+1房,上车门槛只要300多万。这对于预算有限的刚需族来说,还是很有吸引力的。

项目参考图
保利和颂规划有4栋32层住宅,首推2、3栋,户型为建面约71-87㎡三至四房,吹风价4.5-4.8万/㎡。
04.白云区
位于白云区的江语上品苑,早在国庆期间已对外开放售楼部、样板间,现开卖在即,首推12栋,户型为建面约125-141㎡四房。
值得关注的是,该项目所在槎头TOD,体量达150万㎡,其中一期为五矿招商江天际,二期即为江语上品苑。

项目参考图
05.黄埔区
两大网红盘合生中央城、富颐华庭均有新货推出,前者或加推建面约86-112㎡三至四房;后者则加推建面约108-138㎡三至五房,有意向的网友可前去了解一下。
中央城位于科学城片区,拥有270万㎡的大体量,配足缤纷生活配套,满足一生之需。项目自建约11万㎡文化休闲街区,引进九年一贯制学校湖师大附属黄埔实验学校,是广州新房热销榜的常客。
项目参考图
富颐华庭位于老黄埔片区,从2020年首次开盘算,每一次推出新货,都能在板块掀起热浪,热销都是常规操作。
06.番禺区
大热的番禺区,多个楼盘有动作。
保利朗誉为番禺客运站北侧摇号地块,开放售楼部在即。该项目规划了5栋住宅和1所幼儿园,首推3栋,产品为建面约92-132㎡三至四房。

项目参考图
路劲美的隽樾府也即将开放售楼部,其规划有4栋楼,2梯3户或2梯4户设计,总货量约461套,产品涉及建面约87-132㎡三至四房,吹风价4.5-5万/㎡。

项目参考图
此外,星瀚TOD、保利领秀海、越秀·大学·星汇锦城,也将在11月加推新货。
07.南沙区
南沙仅1盘有动作。中铁·阅江来即将加推7栋,产品涉及建面约89-104㎡三至四房。

项目参考图
……
眼下,“双十一”预售已开启,不少项目早已加入提前购,并推出特价优惠。
有置业预算的网友可多留意意向楼盘,说不定能捡漏到特价房源哦。
|楼盘信息仅供参考,具体以现场实际输出为准
声明:本文由入驻焦点开放平台的作者撰写,除焦点官方账号外,观点仅代表作者本人,不代表焦点立场。


