抱团取暖?集中供地下,房企为提高拿地成功率积极达成战略合作
扫描到手机,新闻随时看
扫一扫,用手机看文章
更加方便分享给朋友
作为2021年房地产行业的新生事物,“集中供地”从根本上改变了试点城市土地市场的运行逻辑。22个试点城市由此进入了土地市场的发展新阶段,企业拿地逻辑、策略、竞争格局也由此改变。至6月末,首轮集中供地土拍均已结束,新阶段下土地市场的特征和走向逐渐明朗。在当前房企竞争压力持续下,房企合作拿地的现象越来越普遍。在集中供地中,部分房企为了缓解在多地铺开拿地的资金压力,以及降低新开拓城市的风险,开始选择与其他房企进行集团层面的战略合作,在部分区域拿地开发上进行合作,共享资源,优势互补。从房企的合作情况来看,主要聚焦各自优势区域的合作,区域主要以长三角、粤港澳大湾区、以及部分中西部热点城市等为主。我们认为,集中供地下房企在热点区域的竞争将更加激烈,房企进行合作可以增大拿地优势,实现抱团取暖,也可以抵御风险,但应警惕合作方临时变卦,项目开发沟通存在分歧,因磨合不善导致的项目推进速度缓慢等多种问题。”
本 文 约 2010 字 阅 读 需 要 4 min
01
重点城市集中土拍热度不减
随着上海、武汉两城完成首批集中供地结束,22个重点城市首轮集中供地土拍均已结束,新阶段下土地市场的特征和走向逐渐明朗。
两集中新政之下,各地市场表现不一,但热度分化成为常态,一方面,高溢价地块频频涌现,典型如重庆,由于不限价,溢价率水平居于较高位,高达43%,22宗地成交溢价率超过50%,占成交地块的48%,其中招商蛇口竞得的沙坪坝区西永组团Ah标准分区商住地溢价率更是高达130%。另外,斩获首批集中供地出让金榜首的杭州市场热度也居高不下,57宗涉宅地中有40余宗溢价封顶并转入竞报自持比例,部分地块自持比例竟然高达40%,近20个板块创下地价新高,市场热度持续高涨。
图 22个重点城市首批集中土拍溢价率与流拍率

数据来源:CRIC整理
除重庆、杭州两城以外,首批集中出让地块较少的厦门、深圳市场热度也居高不下,两城整体溢价率均在30%左右,以厦门为例,5宗地块均成功出让,其中湖里、思明地块、集美地块均竞拍到达上限价格,进入竞配建阶段,最终湖里和思明地块分别被建发、国贸&中海竞得,加上竞配建,两地隐形楼面价都超过了6万元/㎡之间,实际溢价率也均超过55%,房企竞争异常激烈。
相比之下,长春、天津、青岛等北方城市市场热度相对较低,尤其是青岛,溢价率仅有2%。与低溢价率如影随形的还有较高的流拍率,譬如长春50宗涉宅地,有10宗撤牌、2宗流拍,流拍率达24%,是重点城市首轮土拍中流拍率较高的城市。不仅如此,长春日前已完成第二轮集中出让,流拍率更是高达38%,超九成地块底价成交,市场再度遇冷。
02
房企积极在集团层面达成战略合作
与此同时,大规模集中供地,对房企前期资金筹集、调配能力提出更大挑战,如何在有限资金池和规则框架内增加参拍频率,提高拿地成功率,同时又能减少对自有资金的占用,是横亘在房企眼前一道难题;此外,在竞争压力加大利润空间被压缩下,对后期的项目建设研发以及成本控制上也提出更大的要求。
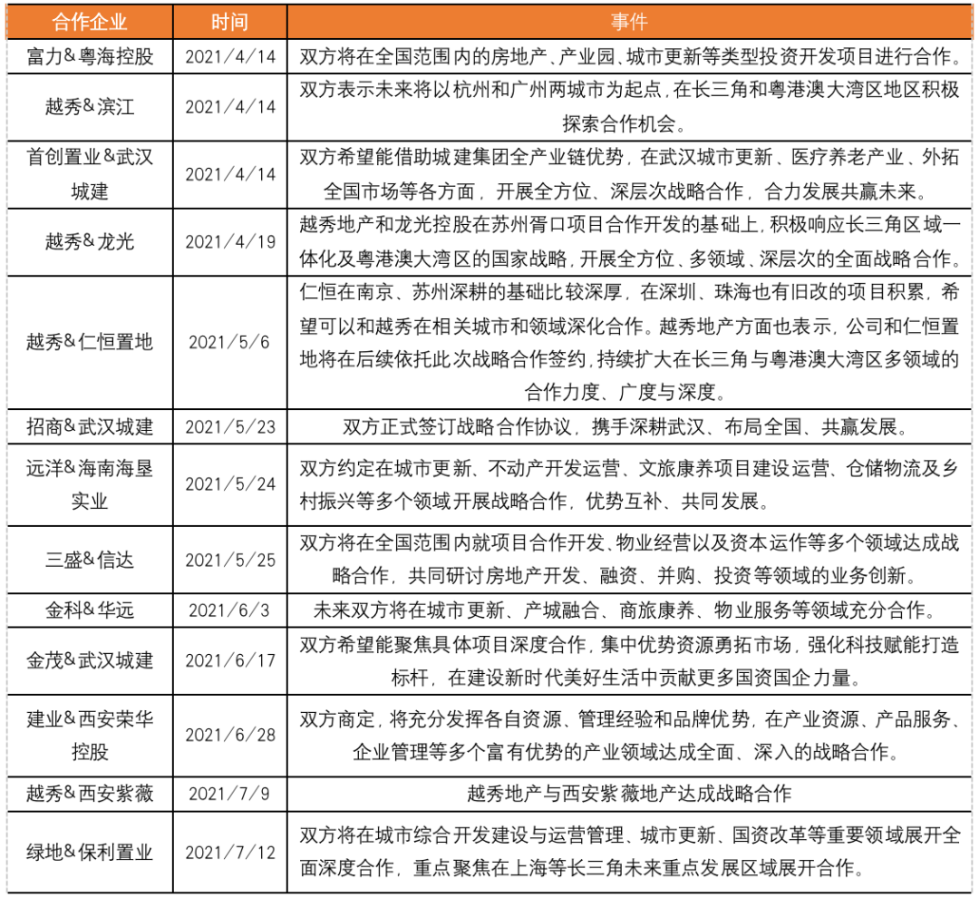
在此情况下,在部分重点城市中,如广州、重庆、北京、南京等,房企进行联合拿地,同时也有部分房企为应对集中供地,与其他房企在集团层面达成了进行战略合作。如越秀4月以来,分别与滨江集团、龙光集团、仁恒置地以及紫薇地产达成战略合作,以应对越来越激烈的土地市场;武汉城建则分别联手首创置业、招商蛇口、中国金茂达成了战略合作;在7月12日,绿地控股与保利置业进行签约。
表:4月以来,部分房企达成战略合作情况

数据来源:CRIC整理
03
合作聚焦长三角、粤港澳及部分中西部
从房企的合作情况来看,主要聚焦各自优势区域的合作,区域主要以长三角、粤港澳大湾区、以及部分中西部热点城市等为主。
如越秀与龙光、滨江、仁恒的合作区域主要聚焦在粤港澳大湾区和长三角区域,与紫薇地产合作则在中西部热点城市西安;首创、招商、金茂和武汉城建的合作聚焦在以武汉为基础,外拓全国市场;绿地控股和保利置业的合作聚焦在以上海为代表的长三角区域。
表:4月以来,部分房企达成战略合作情况

数据来源:CRIC整理
房企进行区域性合作时,可以利用各自在区域布局上的优势互补。一方面,在融资难的情况下,国企央企具有较好的财务水平,为企业合作提供较好的财务支持;另一方面,区域性龙头房企在当地具备一定的政商资源、产品打造经验以及成本管控优势,新进房企与之合作有利于该区域熟悉客群及产品打造,为将来在区域深耕积累经验。
总的来说,房企抱团取暖在一定程度上可以抵御风险,利用各自的产品打造经验、资源优势、财务优势可更好地助力产品销售、降低项目开发成本,实现“1+1>2”。
但值得注意的是,房企之间的合作还是存在一定的风险,如7月21日宋都股份发布公告称,放弃竞得的杭政储出【2021】8号地块的土地使用权,缴纳的5000万元预约申请保证金不予返还,根据公告显示,今年5月7日,宋都股份全资子公司杭州绍辉以上限价17.83亿元竞得该地,溢价率29.86%,此次宋都退地,可能在于宋都拍地之后此前的合作方变卦,算不过账的宋都最终决定退地。
此外,即使拿地成功,在后续的项目开发上也可能存在一定的问题。一方面 ,合作各方就项目公司的成本、利润、销售等方面可能存在较大的争议;另一方面,项目股东内部的审批流程及管理方面需要磨合,同时股东内部的管理问题如国企审批效率的问题也会一定程度影响项目的推进。
来源:克而瑞
声明:本文由入驻焦点开放平台的作者撰写,除焦点官方账号外,观点仅代表作者本人,不代表焦点立场。


