厦门市住房局约谈部分平台:杜绝利用网络平台引导群众炒房
扫描到手机,新闻随时看
扫一扫,用手机看文章
更加方便分享给朋友
8月20日,澎湃新闻从厦门市住房保障和房屋管理局获悉,为规范互联网房地产信息发布,近日,厦门市住房局约谈了部分网站平台负责人,要求平台坚持“房住不炒”定位,严格把关住房价格信息发布,严禁炒房、小产权房,坚决杜绝利用网络平台引导群众炒房。
厦门市住房局指出,在房地产数据发布方面,一定要谨慎把关,清晰标注数据来源,二手房交易数据在“国家统计局”“厦门网上房地产”官方网站都可查看;对于平台用户发布的房源信息也要严格把关,特别是价格信息,不得随意夸大。
在购房问答方面,严厉打击利用网络平台培训炒房,引导购房人套取购房资格、用金融贷买房等违法违规行为。一旦发现存在培训炒房等违法违规行为,将依法打击,从重处罚。
对此,“小鱼网”等平台负责人表示,将坚决落实“房住不炒”定位,严格自查自纠,立即清理删除不实信息,严格信息发布审核制度,坚决杜绝诱导助推炒房行为,共同维护良好的网络舆论环境。
值得一提的是,今年4月中旬以来,厦门市十部门重拳出击,联合开展整治二手房市场专项行动,其中,通过制造、散布虚假信息或利用“拆迁房”等概念炒作哄抬房价,推动房价过高上涨等违法违规行为是重点打击的十项内容之一。
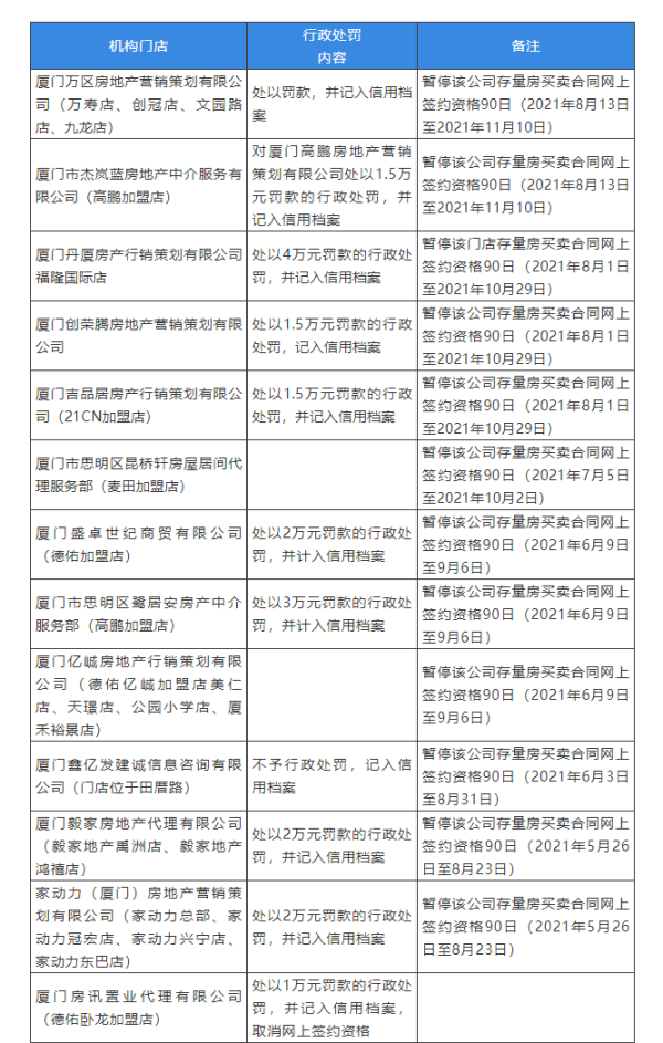
截至目前,专项检查已排查房地产经纪机构门店3000多家,抽查3500多套房源的信息发布档案,并对42起涉嫌违法炒房行为立案查处。
根据官方披露的信息,厦门市目前已累计暂停15家房地产经纪机构共31家门店的存量房买卖合同网上签约资格;取消1家房地产经纪机构的存量房买卖合同网上签约资格。此外,已协调解决房产交易纠纷40起,所涉房产交易价值约1.8亿元。

截屏图
来源:澎湃新闻
声明:本文由入驻焦点开放平台的作者撰写,除焦点官方账号外,观点仅代表作者本人,不代表焦点立场。


