厨卫旧改:存量市场中的新机遇
扫描到手机,新闻随时看
扫一扫,用手机看文章
更加方便分享给朋友
在城市化进程迈向深度存量时代的今天,中国城镇住宅存量已突破3.87亿套,其中楼龄超15年的老旧小区占比近六成,以厨房、卫生间为核心的局部改造需求正成为撬动万亿级家装市场的“新支点”。
随着国务院《推动大规模设备更新和消费品以旧换新行动方案》的落地,全国超20省市密集出台补贴政策,聚焦绿色建材、智能设备、适老化改造三大方向,补贴比例最高达30%。这一政策红利叠加居民对品质生活的追求,催生出厨卫旧改从“功能焕新”向“场景革新”的跃迁,为家居产业开辟出增长新蓝海。

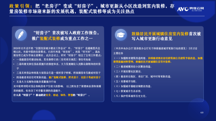
从目前的政策方向来看,政策在引领把“老房子”变成“好房子”,城市更新从小区改造到室内装修,存量房装修市场迎来新的发展机遇,装配式装修等成为关注热点。旧房装修、厨卫等局部改造、适老化改造成为政策重要落脚点,绿色、智能、适老等成为厨卫焕新重要方向,各地纷纷发布补贴细则。

了解更多家居市场数据
扫码申请试用
从目前市场成交情况来看,房地产市场从增量市场到存量市场特征显著,2025年1-4月重点30城二手房占比持续走高至67%,30城中28城二手房占比已过半。截止2024年底,全国存量房约3.87亿套,从重点城市来看上海、北京存量房规模超800万套。从奥维云网(AVC)监测的百城小区数据来看,目前15年以上老小区占比近6成,20年以上老小区占比47%,30年以上老小区占比32%,这部分小区成为以旧换新主力市场。

局改的优势在于厨卫等空间局改以其小切口解决大问题的特性,以低介入度、高回报率的改造逻辑,可以实现众多家庭居住体验的结构性跃迁。从消费者角度来看,选择局改而非全屋装修的原因主要是消费者对目前整体居住环境比较满意,不需要重装;厨卫空间成为消费者想要局改的重点区域。
在局改的需求及变化方面,建筑代际差异明显,导致老房对功能需求更加迫切,进一步倒逼技术革命赋能空间进化。具体来看,楼龄与面积段、居室、卫生间分别呈现出以下关系:
从一线及新一线城市二手房成交数据来看,楼龄越大,面积越小,30年楼龄以上小区90㎡以下占比90%,5年以内小区60-144㎡占比近90%;
从一线及新一线城市二手房成交数据来看,楼龄越大,居室越少,30年以上楼龄,2室及以下占比近8成,5年以内楼龄2居室及以下占比仅超2成,3室占比6成;
从一线及新一线城市二手房成交数据来看,楼龄越大,卫生间越少,30年以上楼龄超9成为1卫,5年以内楼龄2卫占比近6成。

关于局改市场参与企业上,面对存量市场优质赛道,五类市场主体凭借差异化的竞争优势展开角逐,逐渐形成多元化的竞争生态。

但目前局改获客难、交付难、盈利难的困境依然存在,高频引流、技术革新、模块化套餐及标准交付等成为破解局改困境关键。
当“理想人居”成为消费者品质生活的必选项,各位同仁们的每一次选材考量、每一道工艺创新、每一个项目设计雕琢,都在定义中国人居环境的下一个十年——因为真正的“好房子”,从不是建筑材料的简单拼凑,而是由各位手中的匠心、创新与责任感共同铸就的居住信仰。
注:以上内容节选自奥维云网地产家居部门研究总监党山清,于5月24日,在既有住宅厨房卫生间改造生态大会暨第三届全国装配化装修产教融合共同体年会上所作主题演讲《厨卫旧改——存量市场中的新机遇》。
文章来源:奥维云网
声明:本文由入驻焦点开放平台的作者撰写,除焦点官方账号外,观点仅代表作者本人,不代表焦点立场。
