提前还房贷划算不?多个银行收高额违约金,这三家明确不收
扫描到手机,新闻随时看
扫一扫,用手机看文章
更加方便分享给朋友
“省了很多利息,跑赢大多数理财产品”,近日,白领林小姐刚刚提前还了一笔房贷,在她看来,眼下经济形势不明朗,当手有余钱,又无更好的理财渠道时,提前还房贷无疑成为了好的选择。
其实,像林小姐这样提前还贷的“按揭族”不少,有些人为了提前还贷,还向银行交了一笔不菲的违约金。那么,针对越来越多的提前还贷族,哪些银行不收违约金?哪些银行收取违约金,其收取标准又是怎么样的?可不可以免交违约金?南都·奥一新闻记者团队进行了测评。
图源南都图库
LPR不断下调,高位上车者想提前还贷
近日,新一期贷款市场报价利率(LPR)出炉,3个月内,二度下调,1年期LPR为3.65%,相较上个月下降5基点;5年期以上LPR为4.3%,相较上个月下降了15个基点。这也意味着,较新首套房贷利率可低至4.10%。紧接着,广州多家银行也跟随LPR新报价下调房贷利率,目前首套房贷利率大多为4.3%至4.5%,二套房贷利率则普遍为4.9%。
无疑,这对于正准备买房的人来说是利好消息,但与此同时,也有不少高位上车者在纠结自己要不要提前还贷?
刚完成提前还贷的林小姐就告诉记者,如今身边不少手里有闲钱的朋友都选择提前还贷,“省了很多利息,跑赢市面理财产品”。
业内人士指出,如果是公积金贷款,利率较低,提前还款与否意义不大,但是若贷款利率较高、手上又有余钱的话,在没有更好理财选择的情况下,提前还贷不失为好选择。
不过,林小姐也透露了在提前还贷过程中的困扰:“今年年中就想提前还贷,工商银行让我们排到九月,想还都还不了。去年还付了6500元的违约金,真的好贵”。
诚如林小姐所言,有些银行对于用户提前还贷并不积极。排队困难、违约金高,也成为不少还贷用户的痛点。“有些银行可能会收一些违约金,然后就给你拖着,基本都是拖,能拖就拖。反正我知道的提前还贷,基本就是内部人员有些关系的。之前我遇到有些客户,想要提前还贷被告知要等三个月,时间到了,又让再等两个月。”天河区的一名房产中介说。
对于这位中介的说法,某银行经理毛先生也作了证实:“银行肯定是不太希望太多这种情况的,特别是近一两年,资金整体还是供大于求的,收回来意味着要寻找优质客户再贷出去。但是,如果客户要提前结清,银行也只能按合同要求执行,可能会收取违约金,但是应该不会说什么额度有限等理由来拒绝。顶多是做一下挽留,比如审批时间比较久,这个过程中就可以对客户做二次营销或者挽留”。
南都·奥一新闻记者刘婕摄
提前还贷违约金收费标准不一
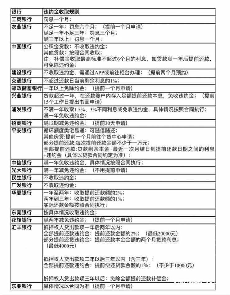
近日,南都·奥一新闻记者团队,调查了广州房贷市场上18家银行针对客户提前还贷的违约金收取情况。调查发现,各家银行在提前还贷的规则制定以及违约金的收取上标准不一。今年8月初,交通银行发布了一则有关提前还贷收取违约金的公告,其中称提前还款按照1%收取补偿金。引发不少网友批评,“为什么我想还钱还要为此赔钱?”上文提到的林小姐坦言,“如果再给我机会,我不会选择向工商银行贷款了,(提前还款)违约金好高。”
有的银行违约金确实很高,如汇丰银行某员工告诉记者,今年8月8日之前签署的房贷合同,一年后两年以内,全部提前还款违约金为提前还款金额的2%,较低两万元;部分提前还贷,违约金为提前还款本金金额的两个月贷款利息,较低四千元;提前还款时间为抵押权人贷出款项二年以后三年以内(含三年),全额提前还款补偿金为提前偿还贷款金额的1%,但较低不少于一万元;提前还款时间在抵押权人贷出款项三年以后的,免除全额提前还款补偿金。
工商银行某经理告诉记者,目前工商银行提前还贷一般罚息一个月;交通银行部分分行会收取提前还款的补偿金,金额不超过还款日当前剩余利息的1%;农业银行则公告,住房贷款不足一年的罚息,6个月,需提前一个月申请可提前还贷,满足一年不足三年的罚息3个月,满三年以上的罚息1个月;东莞银行也明确表示会收取违约金。
有不少银行在还贷满一定期限后,可免收违约金。如邮储银行一年以后可免除违约金,提前还款要提前一个月申请;招商银行满12期减免违约金,提前还款要提前30天申请;光大银行同样满一年可减免违约金,提前还贷不用提前申请;花旗银行放款满两年后没有违约金,提前一月申请即可;兴业银行贷款超过一年,提前15个工作日提出书面申请,同时在还款账户内存入足额提前还款本息的,也可免收违约金。
中国银行工作人员还告诉记者,公积金贷款不收取违约金,其他按照合同来收取,补偿金收取较高标准不超过6个月的利息。如果贷款满一年后提前还款,可免除违约金。
三家银行明确不收取提前还贷违约金
记者了解到,也有的银行则明确表示不收取违约金。如建设银行不收取违约金,只需要通过APP或者前往柜台提前两个月左右预约即可。与此相同,广发银行以及民生银行也表示不收取违约金。
还有不少业内人士提醒,提前还贷的益处也视情况而定,若等额本息还款已经过还款周期的一半,或者等额本金还款期数已过三分之一、四分之一,那么大部分利息已经偿还,接下来还款就是在还本金,提前还贷也就不是很划算了。
另外,值得一提的是,在提前还贷的实际操作过程中,用户也可向银行申请豁免违约金。今年选择提前还贷的李小姐便告诉记者,自己通过手写申请,表明需要房屋置换后,银行便为其免除了千元的违约金。
19家银行目前提前还贷违约金收取情况/表格制作吴昊珏
延伸阅读:
为降房贷利率,有人打经营贷主意
在采访中,有“按揭族”向记者透露,目前有按揭中介在鼓励客户趁着LPR下调的档口,来贷一笔利率更低的款,一次性还清以前的房贷。某按揭公司屠总表示,可通过注册公司,趁机转换为经营性贷款,利率较低可以做到3.7%。
对于该种做法,银行管理人员毛经理认为存在风险。“贷款还清房贷,首先你要有这么大的额度。信用贷的话,一家银行给个人的授信好像是不能超30万的。而现在市场上非正规渠道经常传播说可以用经营贷低利率产品去置换,我觉得这样不一定好,一来利率是不是年化?怎么计算?这个要搞清楚。二来会不会有各种佣金和合同陷阱?个人是很难判断的。最后,对个人征信也是很有影响的。个人认为,房贷利率几乎就是市场上较低的(部分政策支持的产品除外)”。
来源:南方都市报
声明:本文由入驻焦点开放平台的作者撰写,除焦点官方账号外,观点仅代表作者本人,不代表焦点立场。


