多地以财政补贴提振楼市:购房较高补贴房款2%,契税全免
扫描到手机,新闻随时看
扫一扫,用手机看文章
更加方便分享给朋友
在放开限购、限售、降低首付款等政策外,对消费有着直接带动作用的购房补贴、契税减免、购房消费券也在多地频现。
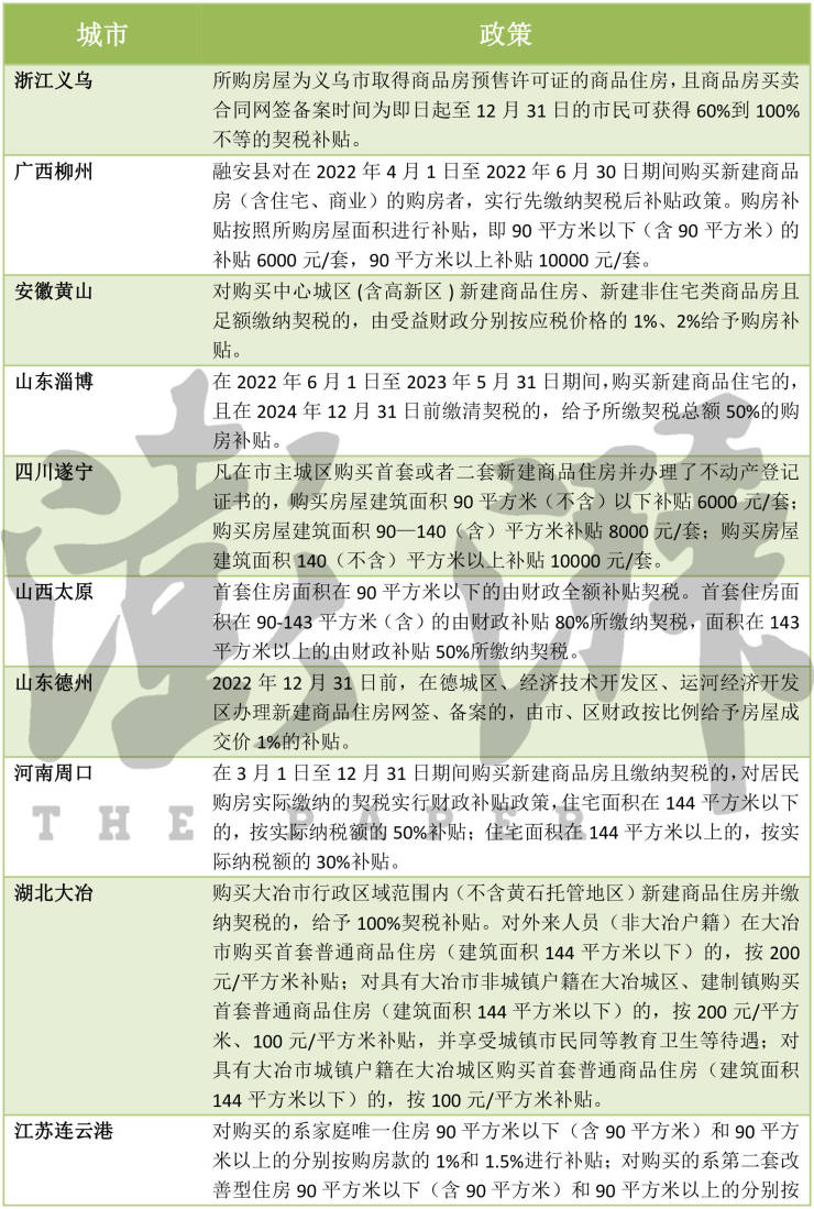
据澎湃新闻不完全统计,5月以来,包括浙江义乌、广西柳州、安徽黄山、山东淄博、四川遂宁、山西太原、山东德州、河南周口、湖北大冶、江苏连云港、四川泸州、四川资阳、四川乐山、湖南岳阳、湖北天门、江西上饶等近20城发布契税及购房款补贴,带动楼市需求。以浙江义乌为例,5月26日,义乌市房地产市场平稳健康发展领导小组办公室发布《义乌市2022年购房契税补贴实施细则》。该细则规定,所购房屋为义乌市取得商品房预售许可证的商品住房,且商品房买卖合同网签备案时间为即日起至12月31日的市民可获得60%到100%不等的契税补贴。
其中,即日起至9月30日期间购买首套商品住房,按所缴契税地方留存部分100%给予补贴;购买二套及以上商品住房,按所缴契税地方留存部分80%给予补贴。凡在10月1日起至12月31日期间,购买首套商品住房,按所缴契税地方留存部分80%给予补贴;购买二套及以上商品住房,按所缴契税地方留存部分60%给予补贴。
山西太原也发布了类似政策。太原规定,自2022年5月20日起,首套住房面积在90平方米以下的由财政全额补贴契税。首套住房面积在90-143平方米(含)的由财政补贴80%所缴纳契税,面积在143平方米以上的由财政补贴50%所缴纳契税。
除了契税补贴,也有不少城市给出更为实际的购房款补贴、购房消费券等。其中有城市较高以购房款2%进行补贴。
拿江苏连云港来说,连云港市住建局于5月17日发布《连云港市市区支持居民刚性和改善性住房消费实施细则》,2022年5月18日至2022年6月30日期间内,对市区(不含赣榆区)居民购买新建的家庭少有住房和第二套改善性住房予以补贴。其中,对购买的系家庭少有住房90平方米以下(含90平方米)和90平方米以上的分别按购房款的1%和1.5%进行补贴;对购买的系第二套改善型住房90平方米以下(含90平方米)和90平方米以上的分别按购房款的1%和2%进行补贴。
四川乐山的政策显示,凡是购买首套新建商品住房的,享受每套购房补贴8000元。凡是购买第二套新建商品住房的,享受每套购房补贴12000元。
易居研究院智库中心研究总监严跃进表示,从当前各地出台的政策来看,除了金融和行政调控政策以外,这一轮楼市调控中也有很多城市通过契税补贴、购房补贴等财政手段来提振楼市需求。
58安居客房产研究院分院院长张波指出,买房补贴主要分两类,一类是阶段性普惠政策,大都是为了提升房地产市场热度,给予契税减免,针对的人群范围广,属于政策放松手段之一,不同城市间对于市场热度的提升效果差异度较大。另一类是针对特定人群的补贴,包括人才购房补贴,多孩家庭补贴等,这类政策往往是针对特定人群,并且意图通过房产政策带动人才落户、生育率提升效果。
张波认为,从目前楼市整体放松的环境来看,各地的购房补贴大都属于各地调控放松“组合拳”的组成部分,政策单一对市场释放的效力相对有限,和其他调控放松政策形成合力,会对市场形成一定影响力。
中指研究院指数事业部市场研究总监陈文静指出,2022年以来,多地因城施策维稳房地产市场。其中,多地发布契税及购房款补贴相关政策,降低购房者置业成本,有利于释放潜在刚需及改善型需求,提升市场活力,对稳定房地产市场发展有着积极作用。但从目前政策效果上看,部分城市补贴力度不大,对市场提振效果有限,发放购房补贴结合更多优化政策,或可更好地发挥效用。
来源:澎湃新闻
声明:本文由入驻焦点开放平台的作者撰写,除焦点官方账号外,观点仅代表作者本人,不代表焦点立场。


