焦点研报| 新房供应大幅回落,成交环比增长超三成
扫描到手机,新闻随时看
扫一扫,用手机看文章
更加方便分享给朋友
焦点研究院
广州房地产市场报告
报告时间:2022年2月28日至3月6日
出品时间:2022年3月7日
市场综述
当周,尽管广州一手住宅供应大幅回落,但整体市场仍较为活跃,多个新盘亮相,不少项目加推新房源。
具体来看:
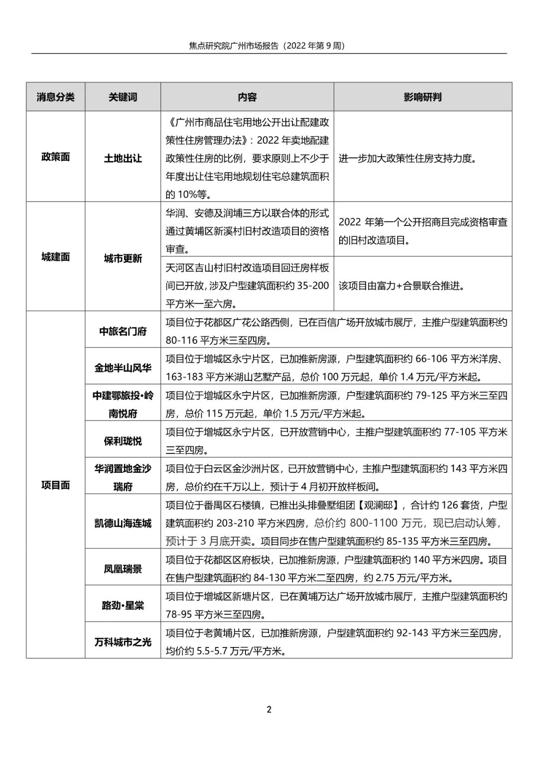
政策方面,广州出台配建政策性住房管理办法,2022年卖地配建政策性住房的比例,要求原则上不少于年度出让住宅用地规划住宅总建筑面积的10%等。
城建方面,华润、安德及润埔三方以联合体的形式通过黄埔区新溪村旧村改造项目的资格审查。天河区吉山村旧村改造项目回迁房样板间已开放,涉及户型建筑面积约35-200平方米一至六房。
二级市场方面,当周广州一手住宅新增供应496套,环比下降73.20%;面积5.58万平方米,环比下降69%。
成交方面,当周广州一手住宅成交1437套,环比上升26.27%;面积15.75万平方米,环比上升30.49%;其中,增城、番禺、黄埔分别以343套、291套和216套的成交规模位居前三。
焦点研究院认为,近期已有不少楼盘先后宣布价格上调,楼市热度或将再起。3月全市约35个项目推新,货量充足,再叠加近期市场利好不断,传统楼市“小阳春”是否如期而至,仍值得关注。
声明:本文由入驻焦点开放平台的作者撰写,除焦点官方账号外,观点仅代表作者本人,不代表焦点立场。


