新一轮大动作!广州地铁9条新线路,首次曝光
扫描到手机,新闻随时看
扫一扫,用手机看文章
更加方便分享给朋友
近日(10月9日)
广州市交通局正式印发
《广州市交通运输“十四五”规划》
广州交通建设将迎新一轮大动作!
此次《规划》显示
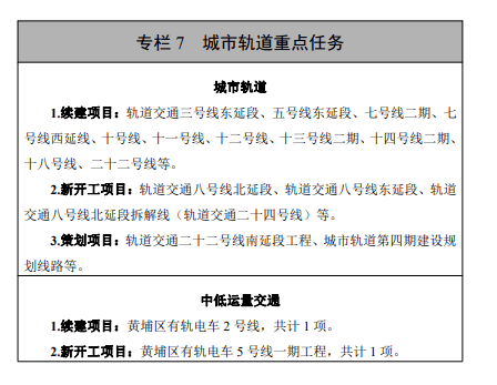
广州推进高快速轨道建设
将加快建设地铁18号线、22号线
2条高速地铁线路
推进3号线东延线、
7号线二期、7号线西延线、
13号线二期、14 号线二期等
5条快速地铁线路的建设进度
加密主城区普速轨道线网
完成地铁5号线东延线、
10 号线、11 号线、12 号线等
4条城市轨道交通建设
此外,“十四五”规划中提到新开工
建设地铁8号线北延段、8号线东延段、
24号线(8号线北延段拆解线)等
第三期建设规划调整线路

此外,《规划》首次曝光了
新策划的9条地铁线路
包括22号线南延线、6号线东延线、
10号线东延线、19号线一期、
15号线一期、16号线一期、
广佛线东延线、26号线一期
以及37号线一期

6号线东延线 只有4公里,自香雪到刘村,科学城居民出行将更为便捷
10号线东延线 全长9.4公里,从天河客运站到高塘石。目前,在运营的六号线其实已有天河客运站到高塘石的线路,10号线东延线将从6号线以南区域布局,其意义在于填补天河岑村板块的地铁少有。
15号线一期 可以看做是“南拓”线路,全长30.8公里,线路走向是:“横沥—南沙客运港—南沙站”。15号线一期是南沙区内部的环线地铁,承担着串联金洲老城区和明珠湾片区的使命。目前,18号线已经实现了南沙与中心城区30分钟的时空距离,但在南沙只有2个站点。未来,15号线一期将与18号线在横沥站换乘,南沙区各板块的客流通过这条环线地铁引入18号线。
16号线一期 全长16.3km,自石滩到荔城北,打通了增城的南北大动脉;
19号线一期 全长20.4公里,自龙潭村到黄埔站经过海珠、天河、黄埔三个区,其中天河分布站点较多,对于天河智谷板块的发展带来利好;
22号线南延线 全长58.5公里,番禺广场—长安步行街。这也是新策划线路里,少有一条延伸至广州周边城市的地铁。22号线南延段将先经过番禺、南沙,途经东莞,未来再延伸到深圳。线路预计将与22号线贯通,运营160公里时速的高速地铁。
26号线一期 是南北大动脉,填补了广州大道地铁少有,也被称为“广州大道线”,与3号线平行而走,全长59公里,自榄核到太和,自南向北沿线经过南沙、番禺、海珠、天河、白云。3号线日均客流量居全国排名前列,十八号线开通后,一定程度上为3号线减负。但是,18号线毕竟是“站点少跑得快”的高速地铁,覆盖的出行人群有限,要真正缓解3号线的拥挤状态,还需寄望于26号线。
37号线一期 全长44.9km,自广州东站到弗朗村。线路预计会设计为高速地铁,中新知识城将享受到南沙城市副中心的“待遇”,实现与广州中心城区快速通达。
广佛线东延线 只有2.4公里,自沥滘到大沙村东,利好海珠区创新湾板块。
不过值得注意的是,共计245.7公里的9条新线目前只是“策划线路”,能否在未来5年动工,取决于广州第四期地铁建设规划何时可以获得国务院批复。根据广州市发改委在官方网站对市民咨询的答复,目前广州市暂不符合申报新一轮地铁建设规划的条件,需要在2023年或者本轮地铁建设总投资完成70%以上方可开展第四期建设规划报批工作。
此外,以上9条线路是否全部进入广州第四期地铁建设规划,也可能存在变数,需要以正式报批的为准。
来源:南方都市报
声明:本文由入驻焦点开放平台的作者撰写,除焦点官方账号外,观点仅代表作者本人,不代表焦点立场。


