吃惊!去年中考排名前列强区学区房单价仅2万+起
扫描到手机,新闻随时看
扫一扫,用手机看文章
更加方便分享给朋友
古有孟母三迁,现有家长择校而居。为了子女读书买房,是很多家长置业时重点考虑的问题。由于5月是小学的招生阶段,因此每年3-5月,都是教育地产买卖的高峰期。各类名校覆盖范围内的房源,炙手可热。
搜狐焦点特别策划《择校而居》,为各大网友奉上一份入读广州学校全攻略。

众所周知,广州优质教育资源主要集中在越秀、荔湾、海珠、天河这四大老城区。但近几年,广州外围区域各种名校进驻的消息不绝于耳,省实、华师、广雅、培正……等等名校教育集团,已经在广州各区“遍地开花”。另政府也放话,要大力推进优质教育资源均衡配置。
想让孩子享受到好的教育,众家长可不必只盯着越秀天河等老城区,外围区或许也是不错的选择。
接下来,血拼小助理将逐步盘点广州各区学区房价格,看看一些名校周边有哪些学区房呢?房价究竟如何?普通工薪父母是否有机会上车?
花千万在越秀买套房,图什么?(附越秀名校学区房价格一览)
80万就能拿下天河省级学区房?!(附天河名校学区房价格一览)
海珠区
2018年中,广州各区中考成绩排行榜出炉。海珠区以583.04的平均分位居各区首位,而公认的教育强区越秀区则以不到1分的微弱差距屈居第二位。要知道,2017年越秀区还以21分的大差距将排名第二位的海珠区和番禺区远远甩在后面。
该消息一出,海珠区火了,难道将要撼动越秀“教育排名前列梯队”的地位。对此,有业内则表示,“不能单凭一次考试论输赢,教育的发展需要历史积淀,越秀区底蕴深厚,毋庸置疑。”
但有些家长则坐不住了,开始考虑到海珠区看房,为孩子提前找个好小学,方便其日后上初中。当然这其中在一定程度上也有天河区、越秀区的学区房价格较高的因素影响。
海珠区作为老三区之一,热度虽然没有天河、越秀那么高,但也是家长们的“宠儿”。该区域内聚集了同福中路排名前列小学、昌岗中路小学、海珠区实验小学、客村小学等优质学校资源,且周边房源相对比越秀区、天河区房源,更显高性价比。
另外,近几年海珠区持续加快完善教育配套,各类消息不断。
2018年年中,《海珠区“十三五”时期教育事业发展规划(2016-2020)》发布,其中提到,到2020年,海珠区将新建中小学9所、幼儿园15所,预计增加小学学位7140个、幼儿园学位3450个,并以形成在各大板块均有品牌学校布点的教育品质发展的整体框架。

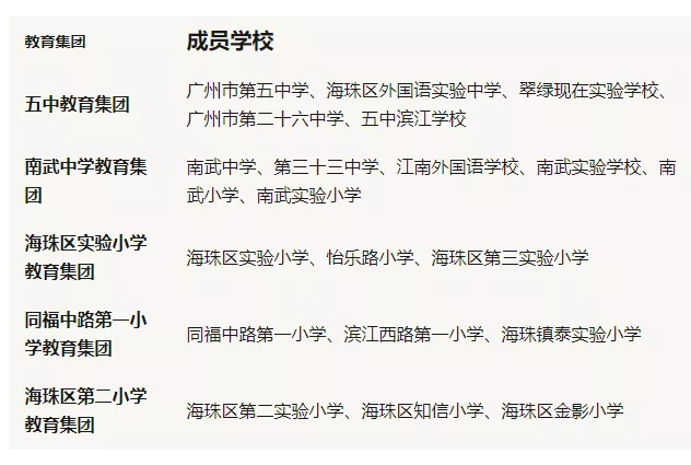
2018年12月26日,海珠区第二小学教育集团正式揭牌成立。该教育集团由海珠区第二实验小学领衔,集团成员学校包括海珠区第二实验小学、海珠区知信小学、海珠区金影小学,共覆盖5个校区,229名教师,3653名学生,是海珠区成立的位于东部的排名前列教育集团。

(海珠区教育集团一览表)
不得不说,近几年,海珠区教育事业保持着明显的上升势头。
接下来,不妨来逐一细看海珠区部分学校周边的房源价格情况。



据血拼小助理梳理的54个小区二手房房源报价情况来看,主要集中在3-4万元/㎡。部分房源价格则较低,如客村花园,均价仅21339元/㎡;龙翔大厦,均价24766元/㎡。
具体到各个板块,在宝岗板块中,同福中路小学、万松园小学等都是家长的“心头好”,相对应房源房价集中在3-5万元/㎡。其中同福中路小学相对应房源中,属兰亭御园和荟贤大厦价格较高,分别为58402元/㎡、48489元/㎡。兰亭御园因整体格局好,楼龄较新,备受买家青睐。另万松园小学相对应房源中,天汇大厦为47033元/㎡、粤安大厦46942元/㎡.
江南西板块中,海珠区实验小学和江南新村第二小学均是江南西板块中热门的省一级小学。对应海珠区实验小学的房源主要是穗花新村以及江南大道中东街的楼盘,价格集中在穗花新村的均价约4-5万元/㎡。
赤岗板块中,对口赤岗小学学位房源主要为翠丽苑、赤岗路大院等房源,价格集中在3万元/㎡。
沙园板块对口菩提路小学覆盖的房源主要有沙园小区散盘、荔福路大院等。像荔福路大院为楼梯楼,均价为32642元/㎡。
要知道,越秀的省一级学位房均价门槛可是普遍达到6万—7万元/㎡,有的甚至达9万多元/㎡。对比之下,海珠学区房是不是性价比更高呢?
除了价格方面的优势,血拼小助理认为越秀区教育品牌实力虽强大,但不少房源存在“老破旧、高总价”的问题,如果是比较老旧的小区,居住环境比较差,这种社区会对孩子成长有一定影响,那么自住就要慎重考虑了。
当然,越秀区也存在居住环境优质的学区房,但其价格也是不菲,手中预算有限的家长们,不妨可以多关注海珠等区域的综合自住+学位的优质房源。
接下来,我们还将陆续推出天河区、荔湾区、黄埔区等区域的名校学区房价格盘点,欢迎持续关注血拼广州楼市。
(以上数据为网络报价整理,仅供参考)
声明:本文由入驻焦点开放平台的作者撰写,除焦点官方账号外,观点仅代表作者本人,不代表焦点立场。


