计划明年6月开通!地铁18、22号线首通段较新进展来了
扫描到手机,新闻随时看
扫一扫,用手机看文章
更加方便分享给朋友
近日,广州地铁发布了《广州市轨道交通新建线路通号设备监理采购项目招标公告》。

来自:广州公共资源交易中心
其中,招标公告中透露了广州10条地铁线路的计划开通时间。具体情况如下:
18号线
18号线起始于南沙万顷沙枢纽,终止于天河广州东站,共设有9座站点,线路全长61.3km,均为地下线。此外,线路在广州东站北侧预留远期向北延伸条件。据招标公告透露,地铁18号线计划分段开通,其中首通段万顷沙至冼村计划开通时间为2021年6月,后通段冼村至广州东计划开通时间为2022年12月。
值得一提的是,18号线串联广州东站、珠江新城、琶洲、沙溪岛、南村万博、番禺广场等商服旺区,因此,其沿线楼盘整体价格偏高。
目前,18号线沿线楼盘较少,多集中在番禺、天河区的站点周边。

22号线
22号线起始于番禺区番禺广场,终止于荔湾区白鹅潭,共设有8座站点,线路全长30.8km,均为地下线。此外,在番禺广场站预留远景南延至万顷沙的条件,初期万顷沙至番禺广场段与18号线共线。据招标公告透露,地铁22号线计划分段开通,其中首通段番禺广场至陈头岗计划开通时间为2021年6月,后通段陈头岗至白鹅潭计划开通时间为2022年12月。
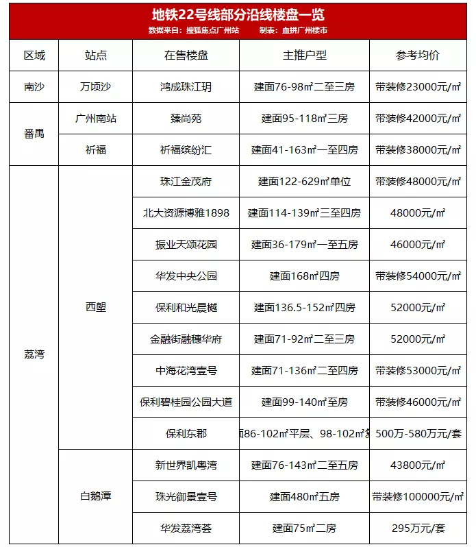
该线路沿线途经南沙区、番禺区和荔湾区,自南向北依次连接了南沙万顷沙、番禺广场、广州南站一带的地区和荔湾白鹅潭地区。
目前,22号线沿线楼盘较多,大多分布在荔湾区西塱、白鹅潭站点,番禺则仅有祈福缤纷汇、臻尚苑两个在售楼盘,售价在3.8-4.2万元/㎡上下。

10号线
10号线呈东北-西南走向,需斜穿广州市中心区,连接天河、越秀、海珠、荔湾四个行政区。其中,10号线既有段(三号线支线天河客运站-石牌桥)线路长约为6.047km,设置5个车站,分别为天河客运站、五山、华师、岗顶、石牌桥,现已开通运营。十号线新建段工程起始于石牌桥站,终止于西塱站,线路长约19.5km,共设置14座车站,均为地下站。据招标公告透露,地铁10号线计划开通时间为2023年12月。

该线路建成后,将有利于完善线网结构,缓解中心城区交通压力,促进广佛同城化。该路线途经各大区域,沿线在售楼盘较多,其中海珠区金融街融御售价较高,达到6万元/㎡。

11号线
11号线线路右线全长44.2km,左线全长44.0km。全部采用地下敷设方式,全线共设32座车站,其中换乘站19座,据招标公告透露,地铁11号线计划开通时间为2022年12月。

据了解,11号大环线途经天河、荔湾、海珠三个中心区,生活配套成熟,沿线楼盘均价都在4万元/㎡以上。

12号线
12号线为“X”形对角线中西北-东南的结构骨干线,串联棠溪和科学中心交通枢纽,承担白云、越秀、海珠、番禺四大组团间的交通联系,起始于白云区浔峰岗站,终止于大学城南站,共设置25座车站,全长约37.6km,均为地下敷设。据招标公告透露,地铁12号线计划开通时间为2023年12月。

待该线路建成后,有利于缓解中心区的交通压力,加强金沙洲、白云新城、番禺大学城地区与中心城区的联系,提高棠溪火车站客流的集散输运水平。值得一提的是,该线路沿线在售楼盘主要集中在白云棠溪、广州大学城等片区,房价同样不低!

3号线东延段
3号线东延段(番禺广场~海傍)工程线路全长约9.58km,共设4座车站,均为地下线。其中海傍站为换乘站,其中海傍站为换乘站,届时南沙客流将能够在海傍站换乘三号线,直达珠江新城。据招标公告透露,地铁3号线东延段计划开通时间为2023年12月。

待线路建成之后,广州地铁3号线可由天河直达南沙,石楼镇等番禺东部居民终于可以快速往来天河,沿线的亚运城、石楼镇等大批居民将更快直达珠江新城、东站及机场。

5号线东延段
5号线东延段起于既有五号线文冲站,南至黄埔客运港站,线路全长约9.76km,共设车站6座(不含文冲)。据招标公告透露,地铁5号线东延段计划开通时间为2022年12月。

建成之后,夏园站与既有十三号线换乘,黄埔客运港站远期将与规划线路25号线、黄埔一号线、8号线支线换乘,并与东莞轨道交通1号线实现对接。
其中,夏园站周边仅有富力悦禧城、宝夏花园二期等两个在售楼盘,目前还在“2”字头,刚需盆友也可关注一二。

7号线二期
7号线二期起于已经通车的7号线一期大学城南站,经国际创新城、黄埔临港经济区、奥体新城、广州科学城到达水西北站,工程线路长约22.0km,共设11座车站。据招标公告透露,地铁7号线二期计划开通时间为2023年12月。

待途经天河、黄埔、番禺三区的7号线二期开通后,届时将极大满足广州东部片区南北方向的交通需求,其沿线楼盘较高售价为5.5万元/㎡。

13号线二期
13号线二期工程(朝阳-鱼珠),线路呈东西走向,主要行经城市核心区,沿线规划有白云湖片区、罗冲围综合改造片区、北京路文化核心区、珠江新城、国际金融城、黄埔临港商务区等重点发展地区。其中,该线路长为33.8km,共设置23座车站,均为地下线敷设方式。据招标公告透露,地铁13号线二期计划开通时间为2022年12月。
未来,13号线二期将串接以上多个区域,解决广州中心组团与东部发展组团的交通需求。
据悉,该沿线楼盘价格较高,其中,途经珠江新城的楼盘较高售价16万元/㎡!

14号线二期
14号线二期工程,从广州火车站至嘉禾望岗,呈南北走向,线路长约11.74km,设8座车站(不含嘉禾望岗),均为地下线。据招标公告透露,地铁14号线二期计划开通时间为2022年12月。
建成后,该线将与一期贯通运营,能解决白云、从化等沿线居民和通勤客流出行、缓解沿线道路交通压力。
目前该路线沿线在售楼盘并不多,均价约在4-5.5万元/㎡上下。

注:以上楼盘情况以项目售楼处较新动态为准
资料来自:广州公共资源交易中心、广州地铁等
(PS:了解更多楼市较新资讯,涵盖土拍、旧改、规划、专家观点、楼盘剖析、较新房价、楼市小道消息等,可关注微信公众号“血拼广州楼市”)

声明:本文由入驻焦点开放平台的作者撰写,除焦点官方账号外,观点仅代表作者本人,不代表焦点立场。


