珠江花城南侧再添宅地,新增九年一贯制学校!板块再升级!
扫描到手机,新闻随时看
扫一扫,用手机看文章
更加方便分享给朋友

天河住宅用地,大家懂的都懂,向来十分稀缺,在今年广州年度首次集中土拍中依然缺席。令人想不到的是,天河竟然迎来了新宅地规划。
4月13日,广州市规划和自然资源局发布《广物控股集团在穗多宗用地统筹利用打包实施方案天河区5宗地块控制性详细规划》批前公示,共有5宗地块计划上新,而其中吉山仓地块,用地面积约16.68公顷,就在珠江花城项目南侧。
截图来源:广州规划和自然资源局
吉山仓地块在规划上,考虑了片区教育资源的整合,新增一所36班的九年一贯制学校,补充了一定的初中学位。
同时,将优化部分道路线位,构建“三横五纵”骨架路网结构,并将新增公共服务设施14处。
未来,随着天河宅地再度上新,珠江花城周边区域面貌将会有较大的改善与提升,周边交通更方便,片区教育资源更优质,宜居性将大幅度提升。
图片来源:广州楼市发布
天河已近一年半时间0供应,宅地稀缺,此次天河放出宅地,实属难得。
2020年奥体公园北侧AT1003036地块拍出约5.1万/㎡楼面价,拍出天河较高、广州第三高的楼面价。此次地块上新,未来发展及区域价值将大幅度跃进,预计未来售价也会更高。
现今天河新房吹风价已高达10万+/㎡,天河即将进入10万+/㎡时代。随着天河地块上新与价值不断攀升,置业天河正当时!
图片来源:楼市前线
除了新宅地规划,珠江花城利好不断,周边两大旧改项目全面推进中,医疗配套项目、交通改善项目上榜2022年天河重点项目,区域利好有目共睹。
两大航母级旧改进展飞速,便民配套一再升级
吉山村旧改火速开展中
吉山村旧改总投资206亿元,占全区份额超1/5,成为旧改项目重中之重。
吉山村计划打造“产城融合”片区,引入世界500强或者央企、上市公司等,发展IAB、生物科技等前瞻产业,未来配建3大市政公园、1所中学、3所小学、5所幼儿园、1所综合医院等配套。生活配套增加与升级,受益匪浅的无疑是旧改地块旁的珠江花城。不管是孩子读书,还是老人看病都能就近解决,闲暇时还有消遣的绿地,适合与家人同游,促进家庭和谐。
图片来源:广州市规划和自然资源局
姬堂村旧改展示中心已开放
姬堂村旧改,位于珠江花城东侧,2021年6月已开放展示中心,首开区已动工,改造范围超400万m²,规划3条道路通达丰乐北路,未来更可快速接驳地铁7号线姬堂站。珠江花城周边交通将更四通八达,方便便捷。
配套升级 上榜天河重点项目
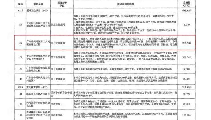
2022年2月,天河政府发布《2022年天河区重点建设项目计划的通知》中提及,三甲医院——天河区第二人民医院作为上榜项目,将会在珠江花城旁规划建设。
截图来源:广州市天河区人民政府官网公示
天河区第二人民医院,投资约21亿元,拟总建面约22.8万m²。该所医疗建设竣工后,寓示着珠江花城旁的医疗资源更丰富,家人们就医更为方便快捷。
截图来源:广州市天河区人民政府官网公示
据《十四五规划》公布以来,城市旧改项目如火如荼地快速推进落地中,珠江花城旁城市面貌不断升级,医疗、交通等配套不断完善,大城价值逐一兑现,置业珠江花城正当时!
首付280万起,住天河学府五房
珠江花城,坐落广州天河区,优踞广州第三中轴之上,教育、生态、商业、交通等优质配套一应俱全,尽享都会精彩生活。
实景图
全龄菁英教育 成就孩子未来
家门口即配套体育东教育集团均和小学(已开学)、约6200㎡幼儿园、约2400㎡双托儿所,目送式优质教育;约1公里是百年名校执信中学天河校区(已开学)。全龄教育呵护,让孩子赢在起跑线上!

实景图
荟萃都会缤纷,演绎万象精彩
配套约2万㎡Block 商业街,华润万家、美宜佳、里享时光等已开业,麦当劳已签约。从项目出发约2公里路程即达优托邦、漫广场、山姆会员店等商圈,尽享繁华都市生活。
效果图
沉浸自然生态,开启诗意生活
配套约10万㎡立体景观园林,打造三大全龄共享社区;外享天河儿童公园、岐山公园、姬堂公园、影视文化公园等,全龄乐活园林,尽享舒适生活。
效果图
多维立体交通,畅享便捷出行
项目家门口约4500㎡的智能公交首末站已投入使用,可快速接驳地铁4号线黄村站,同站换乘地铁21号线,地铁7号线二期姬堂站在建中。地铁开通后,可速达珠江新城、金融城、科学城等繁华商圈,便捷出行。
效果图
珠江花城坐享全维度配套,周边利好不断,一城繁盛奔涌而来。在寸土寸金的天河,城市面貌一再刷新,现新房吹风价大部分10万+/m²,未来房价不可估量。
珠江花城建面约117-140㎡ 4+1房及真5房,首付280万起,错过难再!
【地址】珠江花城营销中心(广州·天河儿童公园旁)
声明:本文由入驻焦点开放平台的作者撰写,除焦点官方账号外,观点仅代表作者本人,不代表焦点立场。


