深圳车位之争:开发商“赠送”车位,曝出行业灰色地带
扫描到手机,新闻随时看
扫一扫,用手机看文章
更加方便分享给朋友
近日,广东深圳宝能公馆地下停车场内,一名女子称其车位被占,与人发生争执,欲用其宾利车堵住该车位,还称“家里有50辆宾利”,该事件立即引发社会关注。
据新京报记者了解,上述车位纠纷缘于开发商将地下停车库的“公共”停车位使用权“赠送”给公寓区业主作为“专用停车位”,引起住宅区业主不满。
针对此事,开发商宝能方面回应称,“目前政府部门已在关注,我们也关注到了网上的相关新闻。一切以政府后续相关发布为准。”
那么,深圳宝能公馆“车位之争”缘何发酵?“车位拉锯战”背后又暴露出哪些行业问题呢?
事发:
开发商销售藏“赠送”猫腻,停车位矛盾激化
新京报记者获悉,涉事小区深圳宝能公馆,开发商为宝能地产股份有限公司,物业公司为深圳市宝能物业管理有限公司。天眼查显示,深圳市宝能物业管理有限公司为深圳吉祥服务集团有限公司100%控股。消息人士称,深圳吉祥服务集团有限公司为宝控旗下物业公司。该项目分为三期销售,一期、二期为住宅,三期为公寓。该项目在2015年9月推出一期、二期住宅产品,当时的预售价格在8万元-14万元/平方米。
宝能公馆一期住宅业主对新京报记者说:“我是在2015年购房的,当时售楼处公示的车位配比为1:2,购买时并无有关车位销售的信息。2018年交房后,车位使用非常紧张,开发商曾经打电话以一个车位40万元的价格向业主出售,但是深圳不允许车位买卖,我当时没有理会。”
上述业主还表示:“从2018年交房入住后,小区地下共三层车位只开放了第三层供业主使用,其余两层有围挡挡住入口。由于车位紧张,2019年12月24日,经过街道办协调,联系宝能地产方、一期二期业主代表开会,会上讨论出开放负一层、负二层停车位供业主使用,但是会后,上述约定并没有兑现。”
“而公寓部分业主是2020年入住的,住宅、公寓两个区域的地下停车场是共通的。之前住宅区一直都是公共停车位,谁先到谁先停,也出现过挪车等常见的停车矛盾。但是开发商承诺买公寓可以赠送车位使用权,而赠送的有的是住宅区下方的停车位,自此双方矛盾激化。”该主业如是说。
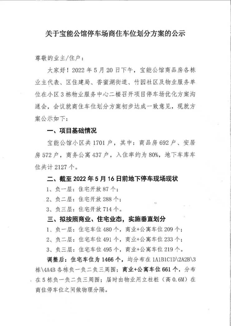
在矛盾激化后,针对公寓赠送车位与部分住宅区车位有冲突的现状,2022年5月20日,宝能公馆商品房各栋业主代表、福田区住建局、香蜜湖街道、竹园社区及物业服务单位召开了停车场优化沟通会,最终形成《关于宝能公馆停车场商住车位划分方案的公示》。
根据业主提供的沟通会纪要,对于地下停车场开放的方案,提出:按图纸投影面积进行分割,原则上公寓楼下投影面积车位归商业停车场,其他部分归住宅。其中公寓 “赠送”车位不占用住宅停车场车位数量;同时,负一层、负二层及负三层所有住宅停车位无条件开放给所有住宅业主使用。
在这次沟通会后,上述几方形成了《关于宝能公馆停车场商住车位划分方案的公示》对外公示,公示时间为5月24日至5月27日。该公示显示,截至2022年5月,宝能公馆小区共1701户,其中商品房692户、安居房572户、商务公寓437户,入住率为80%,地下车库共计2127个。截至2022年5月16日,负一层开放87个车位、负二层开放288个车位、负三层开放714个车位。此次调整后,三层地下车位全部开放,住宅车位调整为1466个,商业+公寓车位为661个。
在此之后,6月5日,“宝能公馆50辆宾利占车位”事件在网络上迅速发酵。在流传视频中,疑似公寓方的业主称,“我的车位我有买卖合同,谁敢说车位是他的!”
新京报记者就宝能地产是否涉嫌违规出售车位给公寓业主、车位纠纷如何解决等问题联系宝能地产,对方回应称:“目前政府部门已在关注,我们也关注到了网上的相关新闻。一切以政府后续相关发布为准。”
6月5日晚,针对网民反映“深圳国企书记夫人涉车位纠纷舆情”情况,深圳市国资委官方微信通报称,该委高度重视,正在了解核实。
经过沟通会,相关方形成了《关于宝能公馆停车场商住车位划分方案的公示》,对外进行公示。受访者供图
纵深:
深圳车位纠纷由来已久,律师:“开发商无权处分公共停车位使用权”
事实上,宝能公馆车位拉锯战的背后也反映出开发商涉嫌违规销售车位、深圳长期以来的车位权属之争等行业问题。
在车位的归属方面,2014年12月,深圳市房地产业协会曾经发布过一版《深圳市房地产开发项目停车位建设及处分管理办法(征求意见稿)》,其中明确规定,配建车位归全体业主所有且禁止买卖。但此后却未出台正式的文件。
深圳当地一位不愿具名的开发商人士向记者表示:“在售楼时,车位确实是禁止买卖的,但是市面上也确实存在不少做法属于灰色地带,比如某些楼盘在销售时赠送车位、对外租赁车位等做法。”
“事实上,这个事件也引发出深圳车位之争的普遍问题,比如付钱买了车位使用权的业主或者获得赠送车位的业主和未买使用权车位业主的矛盾。十来年了,都是老问题,很多楼盘都会遇到。”某深圳业内人士说。
虽然深圳当地的界定比较模糊,但是,对于车位有关问题的界定,北京金诉律师事务所主任王玉臣律师援引民法典第二百七十五条【车位、车库的归属规则】:“建筑区划内,规划用于停放汽车的车位、车库的归属,由当事人通过出售、附赠或者出租等方式约定。占用业主共有的道路或者其他场地用于停放汽车的车位,属于业主共有。”
王玉臣律师指出:“一个小区不同的停车位,所有权可能是不同的,具体要看背后的手续。目前的小区车位一般分为三类:一是符合规划的,在销售许可范围内的车位,手续完备的可以直接办理产权证;二是规划上没有,通过占用车道、绿化或其它公共部分改建的车位。这种一般没有产权证,但是从相关法律规定而言,产权应当归属于业主共有;三是人防车位,这种也比较多,产权归属国家,但是日常属于‘谁投资谁获益’。如果人防的投资成本没有分摊到业主的购房款中,那么使用权归开发商所有;但是如果分摊到业主的购房款中了,使用权则属于业主所有。”
“如果开发商真的存在将住宅区的‘公共’停车位使用权,赠送给公寓区业主‘作为专用停车位’,那么开发商此举明显侵犯了住宅区业主的共有权利,开发商属于无权处分。开发商一方面有义务恢复原状,另一方面还应当赔偿在此阶段给住宅区业主所造成的损失。物业公司也有义务将车位恢复原状,如果在车位赠送期间还因此而获益了,相关的盈利也应当归还给业主。”王玉臣表示。
“现实生活中存在大量的将公共部分改造为停车位的情况,但是业主往往是不知道或不清楚的,相关的收益也被开发商或物业公司掌控。业主可以通过一定的法律手段,比如信息公开申请、诉讼等方式核实清楚业主权益,另一方面通过法律手段进行确认,并拿回公共收益。”王玉臣如是说。
来源:新京报城市@广东省-广州,类别@房产-市场,焦点作者@搜狐焦点广州资讯
声明:本文由入驻焦点开放平台的作者撰写,除焦点官方账号外,观点仅代表作者本人,不代表焦点立场。


