一二手房成交量齐跳水,南沙发声:本科半年社保入户
扫描到手机,新闻随时看
扫一扫,用手机看文章
更加方便分享给朋友
南沙区,作为这两年大热的外围远郊区域,在去年8月份人才购房门槛抬高后,如今其楼市表现如何?是平稳还是走低呢?
克而瑞数据显示,受市场大环境以及人才政策收紧影响,2021南沙区全年一手住宅成交面积达158万方,同比下降21%,且是广州全市12区中降幅较大。

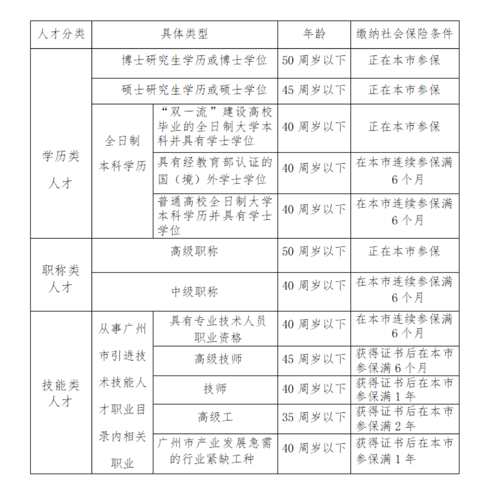
不过,小编从昨天的广州市南沙区新闻中心官微获知,人才入户门槛稍稍降低了,表示来本市创业或就业的人员,符合区属条件之一,可申请将户籍迁入本市。
并且,由广东政务服务网·人才引进(南沙区)文件了解到,工作单位在南沙,连续交6个月社保的全日制本科生,也可申请入户;换而言去年政策要求的一年社保门槛无形中取消了。本次入户门槛的降低,是否能助推南沙区楼市的回暖呢?



图源:广东政务服务网·人才引进
一手成交量跳水
回顾前因,2021年8月17日南沙区发布的一则调整人才及港澳居民购买商品房政策,彼时取消2+1政策,至少连续1年社保方可入户/购房。

2021年8月南沙区调整政策内容
要注意的是,自8月南沙区人才政策调整后,该区外地客户流失严重。从推售去化率走势图清晰看出,政策出台后,市场急速降温,月度平均去化率甚至一度低至10%。

图源:克而瑞2021年广州楼市年报·售价低至8.88元
进入2022年,南沙区楼市依旧低迷,克而瑞数据显示,1月份南沙区网签成交528套一手住宅,同比减少79%。而2月份上半月恰逢春节假期,成交量更少,1日-15日网签成交79套,与去年同期相比,“跳水式”减少665%。(备注:去年同期,南沙区成交605套)

而红灯亮起的楼市,也使得南沙区不得不多加思考。不过与成交量走低不同,受18号线开通利好,一手住宅价格稳中有升,克而瑞较新数据显示,2月份上半月,南沙区一手住宅均价29741元/㎡,对比去年2月完整月(27870元/㎡)均价上涨了约2000元每平米。
一手库存高企
克而瑞数据显示,截至2022年1月底,南沙区一手住宅库存面积167.22万方,库存套数累计14989套,排名广州第二高,仅次于增城一手库存货量。

而这些货量,还仅仅是取证未售货量;若是以广义货量(已取证未销售+已拿地未取证)来计算,截至1月底,南沙区共计有867.66万方广义住宅货量。
并且,该货量还未计入南沙区已招标确认主体的19个旧村改造项目的全部住宅货量。
举例来说,2019年广州全市一手住宅网签成交857.03万方,也就是说,目前南沙区积累的货量,等于全市一年的消化数目,可见一手住宅存量较大。南沙区高库存的现状,意味着市场供大于求,若是在调控力度不减的情况下,以价换量去库存或将会成为大势所趋,但也是诸多开发商不愿意采取的,最终选择减少区域新项目取证入市。
除此之外,由于一手住宅消化速度较慢、加剧区域存量压力,克而瑞统计到,截至1月底,南沙区一手住宅去化周期已从去年1月的8.3个月上升至14.7个月。

二手网签同样锐减
同样地,彼时受人才政策波及影响,南沙区二手市场也陷入低迷阶段;从较高峰值月度网签900多套,降至每月一两百套网签成交。
克而瑞数据显示,今年1月份,南沙区二手房网签成交217套,同比减少75.56%,环比减少14.23%。
从南沙区楼市诸多表现总结来看,不难得出此次南沙区主动降低人才入户门槛的由来,经过时间的发酵,后续人才政策松限,或能刺激意在南沙的购房者置业情绪,减少观望时间。
文章来源:克而瑞广佛区域
声明:本文由入驻焦点开放平台的作者撰写,除焦点官方账号外,观点仅代表作者本人,不代表焦点立场。


