越秀地产湾东植树计划启动 | 为湾区美好充“植”
扫描到手机,新闻随时看
扫一扫,用手机看文章
更加方便分享给朋友
春天是一个万物复苏的花young季节,一切的美好如期而至,有家的幸福,有春天的喜悦。2022年3月12日上午,越秀地产湾东区域携手越秀物业南沙分公司,联合举办了以“越见美好 春日花young”为主题的第二届全民植树节活动启动仪式。在滨海新城小区业主代表和越秀地产湾东区域客户关系部总经理吴文、 越秀地产湾东区域营销管理部总监彭志刚、越秀物业南沙分公司总经理李子龙的见证下,开启了本次全民植树节的序章,由此越秀地产湾东区域2022年第二届全民植树节《越见美好 春日花young》植树活动正式启动。
播种希望 越见美好
从造好房子,到“造”好生活,越秀地产湾东把更多美好生活的“种子”种在“花young社区”,向社会传递“成就美好生活”的品牌使命。越秀服务致力于营造有温度的越秀社区,将“越”式服务灌注于社区生活的每处细节。活动现场,参与植树的业主们个个热情高涨、干劲十足,挥揪铲土,回填新土。大家相互配合,认真完成每一道工序,一片忙碌幸福景象。由自己亲手栽种的树苗,家人们纷纷在小小卡片上写认养宝贝名称和心愿卡。卡片的内容不仅仅是一个标记,更是家人们对树苗成长的希冀。
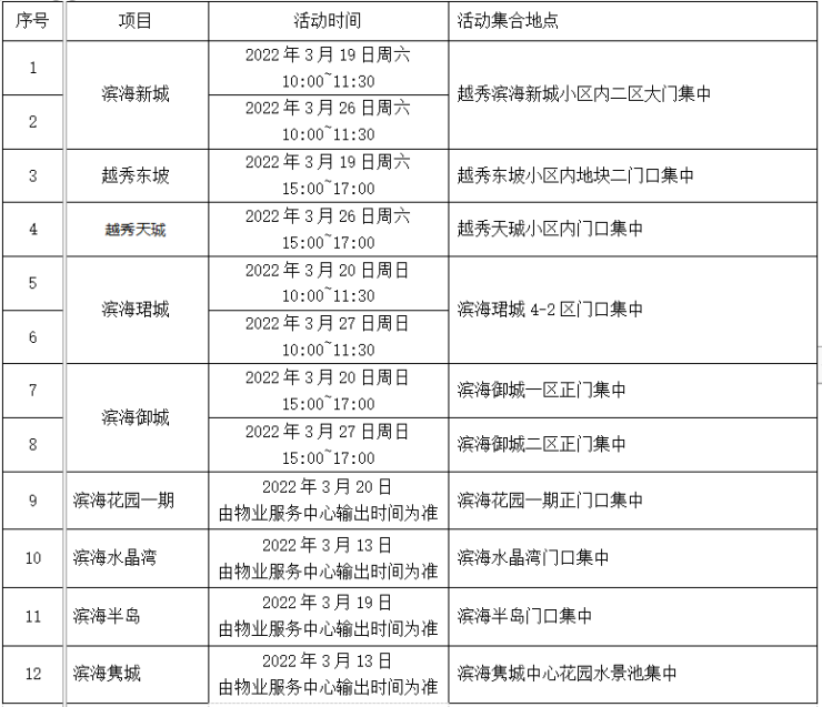
“越见美好 春日花YOUNG”植树节活动将持续至3月27日(每周末),可通过“悦秀会”参与线上报名,一起为湾区充“植”,加入到绿色行动中。
种植社区时间铺排表

亲近自然 【趣野聚乐部】启动
即日起越秀地产【趣野聚乐部】主题社群正式启动,本次活动为每一位参与的业主链接了生活的乐趣。“越见美好 春日花YOUNG”植树节活动,业主亲手播种一段春色绿意安放在社区里,为“大家庭”种下了 希望与生机。未来,这个共同体将继续生长、壮大,一起探讨大自然的乐趣、组织多元活动,与美好的人,以美好的方式,建立人与生活、与自然间的友爱链接,让亲情、友情、邻里情在这片热土中美好生长。今后,越秀湾东秉承“成就美好生活”的品牌使命,加强城市赋能、社群文化、产品打造、业主服务等四大维度的行动,为城市人居建设注入源动力量,共同生长。越秀地产将继续担任成就美好生活创领者角色,洞悉人居生活方式,为城市人居升级再献恒久动力。
声明:本文由入驻焦点开放平台的作者撰写,除焦点官方账号外,观点仅代表作者本人,不代表焦点立场。


