封顶!始发!贯通!地铁11号线、12号线捷报频传
扫描到手机,新闻随时看
扫一扫,用手机看文章
更加方便分享给朋友
地铁十一号线
大金钟站主体结构封顶
近日,广州排名前列条“地铁大环线”——广州地铁十一号线(火车站—琶洲—火车站)频频传来工程节点性进展。
包括大金钟站主体结构顺利实现封顶。十一号线大金钟站位于白云区富悦街,车站全长232米,标准段宽为20.9米。自施工以来,车站受周边环境复杂、地质条件差、出土困难等因素影响,广州地铁和施工单位中铁一局的建设者们始终坚持“高标准、严要求、重效率”的工作理念,针对施工过程中可能存在的环保、噪声和施工时效等问题进行研判,提前制定具体的解决措施。

彩虹桥至中山八区间左线隧道的“中铁装备335号”盾构机顺利完成隧道贯通。彩虹桥至中山八区间隧道左线全长1520.88米,线路先后下穿高架桥、河涌、既有运营高速铁路和地铁线路,且沿线周边环境复杂,途经地段地质条件差,地层含水量丰富,盾构掘进施工难度大,安全风险高。

云台花园至大金钟区间左线隧道的“中铁装备R160”盾构机和石围塘至芳村区间右线隧道的“中铁434号”盾构机双双顺利始发。其中,云台花园至大金钟区间右线隧道全长1819.5米,芳村至石围塘区间左线隧道全长755.5米。


广州地铁十一号线
是广州地铁的排名前列条环线
围绕越秀、天河、海珠、
荔湾、白云五区地带行进
全长44.2公里,均为地下线
全线共设32座车站
车辆采用8节A型车编组
较高运行速度80公里/小时

▲ 线路图(以上车站名称仅为工程暂定名称,标准站名应以市政府批准公布为准。)
较新进度
截至今年10月底,十一号线(火车站-琶洲-火车站)全线土建工程累计完成66%。
32座车站中,1座在进行前期准备,2座已开通,8座已封顶,其余21座正在进行土建施工;
32个区间中,1个已建成开通,8个已贯通,17个进行土建施工,剩余6个进行施工前准备。赤沙车辆段和出入段线进行土建施工。

地铁十二号线
棠南区间隧道启动掘进工作
近日,广州地铁十二号线棠溪站至南航新村站区间左线盾构机——“中交天和19280#”盾构机顺利始发。
棠南区间是广州地铁十二号线(浔峰岗—大学城南)的第五个线路区间,经过一个多月的努力,近期顺利完成了盾构机的现场组装、调试工作。日前,随着“中交天和19280#”盾构机顺利始发,棠南区间隧道正式开启掘进工作。


广州地铁十二号线(浔峰岗—大学城南)
线路全长37.6千米
是广州市城市轨道交通线网构架中
“X”形对角线中西北—东南的结构骨干线
途经白云区、越秀区、海珠区、番禺区
整体呈西北至东南走向
共设置25座车站
全部为地下车站

▲ 线路图(以上车站名称仅为工程暂定名称,标准站名应以市政府批准公布为准。)
较新进度
截止目前,广州地铁十二号线(浔峰岗—大学城南)全线土建工程累计完成32%。
25座车站中,3座已封顶,21座进行土建施工,剩余一座进行前期准备。
25个区间中,1个区间贯通,9个进行土建施工,其余进行前期准备。槎头车辆段、大学城南停车场已进行土建施工。

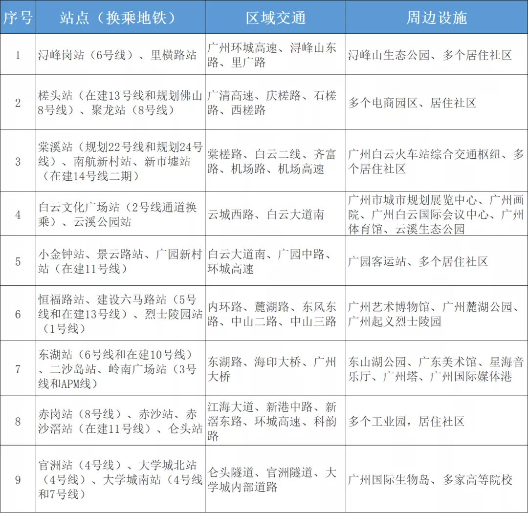
地铁十二号线各站点信息详情

来源:广州白云发布
声明:本文由入驻焦点开放平台的作者撰写,除焦点官方账号外,观点仅代表作者本人,不代表焦点立场。


