卷不动的增城:房价近五年最低,有盘跌到9000+/㎡
扫描到手机,新闻随时看
扫一扫,用手机看文章
更加方便分享给朋友
自2021年下半年楼市风向逆转以来,“内卷”就成了增城甩不掉的标签。
近期克而瑞提到,广州多区楼盘传出“不用名额也可上车”的风声。(点击跳转)
增城,作为本身不用名额便可购房的非限购区域,在市场整体内卷的时候就显得更加被动。
克而瑞数据显示,今年1-5月中,增城一手住宅共计网签7773套,成交量较去年同期上涨44%,但比楼市火热的2021年同期仍少36%。
此外,增城房价日渐严峻,数据显示,目前增城一手住宅网签均价为17784元/㎡,跌至近五年最低,与去年相比跌了将近1000元/㎡.
幅员辽阔的增城区,由于货量充足、竞争激烈,经常站在楼市降价的第一梯队。而这一窘境,具体到各大板块及各大楼盘,更是各不相同。
01
增城又“开卷”,有楼盘单价击穿底线!
临近6月年中购房节点,增城不少开发商开启新一轮激战前的“热身”。
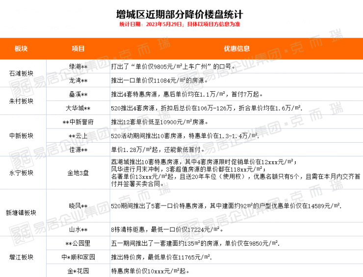
近期增城区多个楼盘再传降价风声,各个板块雨露均沾,有板块楼盘单价跌破万元,即使是最靠近主城的新塘,也有楼盘以壮烈“跳楼价”指望杀出一条血路!

以增城相对热门的新塘、永宁、朱村板块为例,均有楼盘推出特惠一口价。
比如,普遍坐一望二的新塘板块,就出现了一些单价不超1.5万/㎡的“搅局者”。
比如晓风**,在刚过去的520节点推出5套一口价新房,其中建面约92㎡的户型单价优惠到14589元/㎡,与今年的成交均价相比低了约3000元/㎡。
被金地承包的永宁板块,三个项目不仅推出限时促销特惠房,还有送车位使用权的骚操作。
早就“卷”出名堂的朱村板块,部分项目除推出特惠房源以外,还做到了低首付,手握7万即可上车。
热门板块都卷到天昏地暗,相对冷门的地方竞争就更激烈了。
石滩板块,某项目便打出了“单价仅9805元/㎡上车广州”的口号;此外,增江板块也有项目在五一期间推出了单价不过万的房源。
要知道,增城虽卷,但是单价低于万元的新房还是相对罕见的。
02
户型越小,跌价越狠?
降价内卷基本是增城楼市近两年的常态,但具体到不同的户型,涨跌情况也略有不同。
作为公认的刚需天堂,增城区的一手住房供应结构与中心城区大有不同,主打的就是一个“低总价、易上车”,因此刚需户型供应量也是最大的。
数据显示,今年1-5月中,增城区90㎡及以下面积段一手住宅供应3688套,占总供应的67%.

物不稀则不贵,相对应的,该面积段近两年网签均价一路走低。
数据显示,增城区90㎡以下面积段一手住宅在楼市相对较火的2021年网签均价突破2万/㎡,如今跌到不足1.7万/㎡。
即便是区域刚改90-120㎡、120-150㎡,也均较2021年跌了3000元/㎡左右。

相比之下,供应较少的大户型价格则表现较稳。
例如,150-200㎡今年成交均价约2.5万/㎡,比2021年上涨6%;200㎡亦然,比2021年涨9%.
03
二手市场更难,市占率仅35%
最后,来看看增城区二手市场近况。
克而瑞数据显示,今年2月以来,增城区二手住宅成交量保持在千套以上,基本扭转了去年的惨淡局面。

但对各大增城业主来说,出货压力依旧未减。
据悉,即使在“二手房增值税2改5”重锤下,不少增城业主还是在房源满2年便急匆匆开始抛售。
贝壳数据显示,目前增城二手挂牌量近1.6万套,数量居首全市,其中有1/3为“不满5”房源。
房多客少的局面下,部分二手小区成交价一降再降。
以朱村一带卖得最好的是碧桂园城市花园为例,大部分房源成交单价都在1.2-1.3万/平,最便宜的一套单价仅1.1万/平。
实际上,增城区由于一手房货量多、价格卷,二手房的成交环境一直逊于一手房。

数据显示,今年1-4月,增城区的二手住宅市占率是35%,仅高于黄埔和南沙。
因此,在增城一手市场还在无休无止内卷的当下,其二手市场更是难以逃脱业主厮杀的怪圈,继续降价求生。
来源:克而瑞广佛区域
声明:本文由入驻焦点开放平台的作者撰写,除焦点官方账号外,观点仅代表作者本人,不代表焦点立场。


