转机来临!星河湾集团或携巨资入局沙溪旧改
扫描到手机,新闻随时看
扫一扫,用手机看文章
更加方便分享给朋友
深夜大消息。
昨晚(7月11日),公众号@幸福沙溪 发文《重磅!关于引进星河湾集团参与沙溪村更新改造公示说明》,强调:广州市番禺区洛浦街沙溪村股份合作经济社于7月9日收到了上海升龙投资集团有限公司、广州市方圆房地产发展有限公司、广州升龙方圆置业有限公司发来的《关于引进星河湾集团参与沙溪村更新改造的函》。
函件内容提到星河湾集团将绝对控股广州升龙方圆置业有限公司,在正式成为沙溪项目改造实施主体后,提供巨额资金保障改造工作顺利进展。同时,星河湾集团将统筹项目的各项推进工作。
也就是说,接下来沙溪旧改将由方圆、升龙、星河湾组成的联合体共同负责。
不少人应该都知道,沙溪旧改项目近一年的推进并不算顺利,近期更是事态多发。眼看沙溪村改造实施方案批后表决表决时间在即(2024年7月31日为截止日期),但不少村民仍迟迟不同意签约。
— 01 —
我们先来细看这份函件。
(图源:@公众号 幸福沙溪)
主要内容提到:
1.沙溪项目已取得番禺区城市更新局《关于广州市番禺区洛浦街沙溪村更新改造实施方案的批复》(以下简称《实施方案》),控规已经稳定;目前,《实施方案》(含拆迁补偿方案)正在推进批复后生效表决工作。
2.受国家拆迁政策调整和新冠疫情防控等非企业因素影响,尤其是2021年下半年房地产市场严重下滑以来,沙溪项目工作受到重大影响,广大村民对沙溪村更新改造推进产生焦虑。升龙+方圆联合体积极寻求对外合作,决定引入星河湾集团共同推进沙溪村全面改造项目。
3.2024年7月,升龙+方圆联合体已与星河湾集团达成合作协议。星河湾集团将绝对控股广州升龙方圆置业有限公司,并在正式成为沙溪项目改造实施主体后,提供巨额资金保障改造工作顺利开展;同时,星河湾集团将统筹沙溪项目的各项推进工作。
4.希望沙溪村股份合作经济社紧紧抓住机遇,村企共同努力,加快推进《实施方案》的表决工作,确保村集体、村民利益最大化,
而沙溪村股份合作经济社于7月9日也已收到这份《关于引进星河湾集团参与沙溪村更新改造的函》,并予以公示给广大村民、股东。
据悉,依根据相关政策法规,新合作企业的引入,首先需获得沙溪村相关村民、股东的表决通过,随后将决议提交至区政府部门进行审批,待审批通过后,该协议方可生效并付诸实施。
— 02 —
摊开地图,沙溪村地理位置优越,地处番禺洛浦沙滘岛,三面环江,与沥滘隔江对望,紧邻地铁18号线沙溪站。
2019年7月,上海升龙和广州方圆正式成为沙溪村旧改项目合作企业。整个项目涉及改造面积约169公顷,投资额达398亿元,是番禺“第一旧改大村”,也是广州“最贵旧改项目”。
2023年,是沙溪村旧改实施方案批后的第三年。据相关规定,到2023年8月1日前,该方案一旦达到80%以上权属人表决通过,便正式生效。
否则,方案将重新报批。这相当于沙溪村旧改基本“重开”,改造周期进一步拉长甚至停滞。
为此,相关部门和合作企业一直在持续推进相关工作。
(图源:广州市番禺区人民政府洛浦街道办事处)
2023年7月24日,赶在改造实施方案批复期限到来前,番禺区城市更新局宣布,经区城市更新工作领导小组2023年第4次会议审议通过,沙溪村旧改表决时间延长至2024年7月31日,签约时间也相应延期。
时间飞逝,一眨眼,2024年7月31日将至,但沙溪村旧改的推进并不顺利。
2024年1月,沙溪村股份合作经济社曾组织过一次表决大会,内容涉及:升龙+方圆联合体因资金周转问题,欲动用旧改履约保证金,本次将提取约39179217.07元,以保障股东的分红。
2024年6月,沙溪村股份合作经济社以集中投票的形式对“2023年股份分红方案”进行表决。有消息称,因有一半人不参与投票表决,最终表决取消。
另有公开数据显示,截至2024年5月,沙溪村整体表决同意率约65%。要想在7月底,同意率达到超过80%,并不容易。
据悉,部分村民迟迟不同意签约的原因主要有两个,一是对开发主体的资金实力、旧改经验没有信心;二是认为补偿价格不到位。
对于第一点,民营房企的资金链紧张是地产行业的共性问题。升龙在广州拿下的旧改项目不少,但每个项目进展都不顺利,因回迁房停工、拖欠临迁费等问题,升龙在村民心中的口碑直线下滑。
而方圆,其在2023年8月曾发布公告称受宏观经济环境、行业环境、信用环境等影响,公司流动性出现阶段性紧张。
再加上沙溪项目已出现的资金问题,村民的担忧也是有道理的。
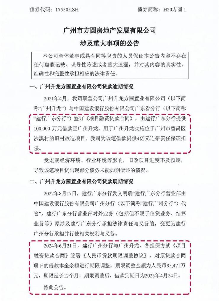
不过,近期也有个好消息。负责沙溪旧改的广州升龙方圆置业有限公司一笔10亿元的逾期项目贷款获银行展期12个月。
(图源:网络)
贷款展期后,公司的资金压力得到缓解。而且,如上面所说,一旦星河湾集团正式入局,将提供巨额资金保障。
有钱了,村民才能放心,沙溪旧改也才能顺利推进。
至于补偿问题,据公开的补偿方案,目前沙溪村民享有3.25倍证载用地面积的补偿,同时还能再分到约8.5万平规划节余商业物业。
对此,大家觉得如何呢?
旧改本就不易,对于一波多折的沙溪旧改,星河湾集团若顺利加入后,会迎来怎样的结果呢?
我们持续关注。
声明:本文由入驻焦点开放平台的作者撰写,除焦点官方账号外,观点仅代表作者本人,不代表焦点立场。


