土拍市场摇号、竞品质初见端倪,各地租赁用地指标如何完成?
扫描到手机,新闻随时看
扫一扫,用手机看文章
更加方便分享给朋友
8月10日,自然资源部发布土地新规:1)参与商品住宅用地竞买企业应当具有房地产开发资质;2)建立有效的购地审查制度;3)单宗住宅用地溢价率不得超15%;4)不以竞配建等方式增加实际地价,可通过竞一次性合理报价、摇号、竞更高更优建筑品质方式确定竞得人。
结合7 月 22 日,中共中央政治局常委、国务院副总理韩正出席加快发展保障性租赁住房和进一步做好房地产市场调控工作电视电话会议指出要加快发展保障性租赁住房,同时也指出了要加快完善“稳地价”工作机制,优化土地竞拍规则,建立有效的企业购地资金审查制度。说明竞拍方面的政策形成了组合拳和紧箍咒,政府在真正促进房企拿地的理性。本文将探讨,摇号、竞更高更优建筑品质方式出现的情况下,对租赁用地会带来什么样的影响?以及2021年2月,重点22城供地“两集中” 新政明确要求的重点城市在年度计划中要单列租赁住房用地占比一般不低于“10%”的指标,各地将如何完成呢?
01
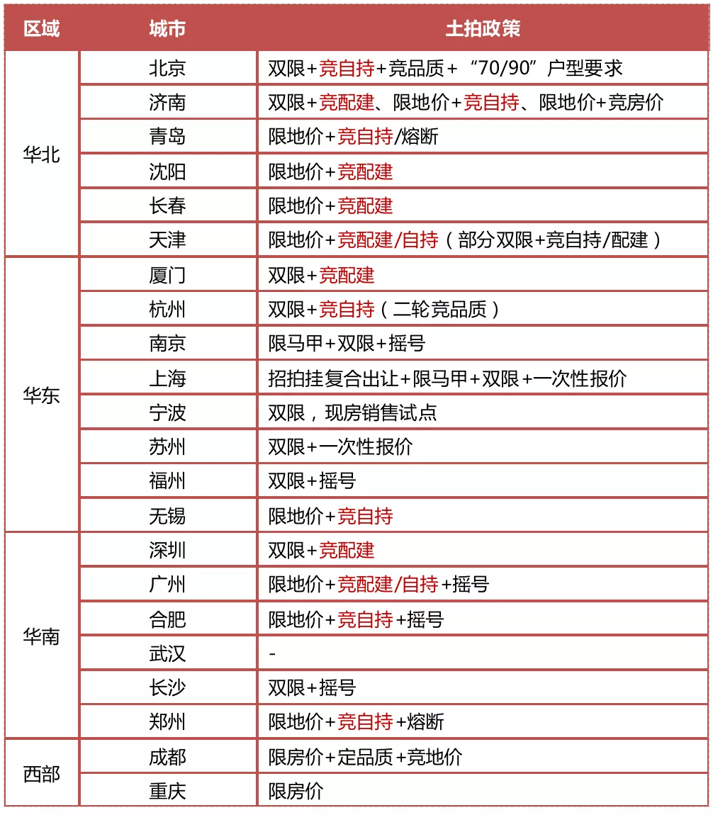
2021年,首批次供地“竞自持、竞配建”为住房租赁相关用地主流获取排名前列轮集中供地中以“竞自持、竞配建“为主。从22城首次集中供地出台政策来看,“竞自持、竞配建”是首次集中供地租赁土地的竞拍主旋律,多城市新增配建租赁住房面积竞拍规则,少部分城市出台竞高品质方案。 表:22城“两集中”首次供地土地出让政策

土地出让中,以竞自持租赁住房面积为主,占比达47%;其次为配建租赁住房和配建共租房面积,占比分别为32%和7%;纯租赁用地占比较少,只有14%。图:22城首批集中出让涉租赁地块成交方式占比

“竞自持、竞配建“为主的租赁用地拿地方式,对于重资产模式的开发商而言,主要考验的是企业打造的投融监管退的生态闭环能力。不仅要有强大的低成本融资能力,还必须有持有物业的运营管理能力,未来,也将面临资产证券化的考验。

02
二次集中供地赛道切换,“摇号、竞品质”成主流 二批次“摇号、竞品质”成为主流,触顶摇号,降低房企拿地成本,一定程度上保障房企利润空间,房企在拼运气的同时,地方政府更多的引导开发企业建设高品质住宅产品。表:“两集中”二批次供地土地出让政策(已出台城市)

关于摇号:“摇号+溢价率控制在15%以内”利好于中小房企,可大大提高中小房企在二批次土拍中的参与力度,或者通过联合竞拍的方式参与土地竞拍中,加大获取土地的可能。通过摇号等规则拿地,在一定程度上促进市场的公平、公正,同时有效抑制房企盲目拿地现象。以无锡为例:“限地价+摇号+限马甲”,中小企业有更多的拿地机会在前段时间刚刚结束的无锡二批次集中供地中,有9块地进入摇号阶段,其中梁溪区XDG-2021-30号地块,共吸引了77家房企报名,竞争十分激烈。最终第二批成功出让的22宗地块中,只有3宗竞得人为头部房企,其余均被中小房企及国央企竞得,这无疑是利好于中小房企。

关于竞品质:引导开发企业建设高品质住宅产品,提升绿色建筑、装配式建筑等方面建造设计能力。如杭州首次在10城区推出10宗“竞品质”试点地块,采取一次性公告和线下“竞品质”、线上“竞地价”两阶段操作方式,从源头上引导房地产市场供应高品质住宅产品;青岛则提出建设绿色建筑、智慧化基础设施配置、装配式建筑等;苏州市住房和城乡建设局官网发布了《苏州市住宅品质提升设计指引(试行)》从建筑、结构、给排水、电气、暖通五大专项给出住宅品质建设要求。
03
在新的供地赛道上,各城市租赁用地指标如何完成 首批集中供地通过”竞自持、竞配建“,大大提升了“租赁”地块的成交量。从首批集中供地成交来看,涉租赁地块成交247宗,总成交建面高达394.41万㎡,预计未来可提供约65735套租赁住房,切实增加租赁住房供给,但同时也抬高地价,如杭州临政储出[2021]5号自持比例高达40%,此种土拍方式,对于房企后续经营极为不利。二批次供地转换新的赛道,提出“溢价率不得超过15%”、“不得以配建等方式增加实际地价”两大新规,以“摇号、一次报价、竞高品质方案”方式取代“竞配建”,土拍市场将回归理性, “拿地配建”和“纯租赁用地”或成为未来租赁用地的供给的主流方式。拿地配建:地方政府取消“竞自持、竞配建”,如无锡在一些热门地块增加配建租赁要求,降低多家房企参与竞争的可能;天津则首次在出让条件中加入自持租赁建筑面积的“硬性“要求,并规定了对应的自持租赁住房的套数;此外有些城市提出无偿代建租赁住房的要求,这些无偿移交的政策性租赁住房由住房保障部门负责接收,并做好租赁管理,更利于租赁业务的长远发展,如:济南。二批次集中供地下,城市拿地配建情况

纯租赁用地:目前市场上纯租赁用地供应及成交均相对较少,主要集中在上海、杭州、成都等核心城市,拿地主体以国企央企为主,首批次纯租赁用地成交仅有12幅,合计总建面55.62万㎡。预计未来将有大量租赁用地问世,在“租售并举”的大背景下,高品质的大型租赁社区将离我们越来越近。首批次纯租赁用地出让情况

04
结 语
摇号和竞品质的措施,在一定程度上保护房企的利润,达到中央“稳地价、稳房价、稳预期”的目的,促进房地产市场平稳健康发展。租赁市场方面,从土地供应端推动租赁市场持续、稳定发展的路径不会改变,“拿地配建”和“纯租赁用地”或成为未来租赁用地供给的主流方式。
来源:克尔瑞
声明:本文由入驻焦点开放平台的作者撰写,除焦点官方账号外,观点仅代表作者本人,不代表焦点立场。


