高铁进城,1 小时直连大湾区……广州交通建设大动作
扫描到手机,新闻随时看
扫一扫,用手机看文章
更加方便分享给朋友
互联互通大提速!T3航站楼设白云机场高铁站,正线引入珠海(澳门)等多条高铁;与粤港澳大湾区城市 60 分钟轨道直达;9条地铁新线建设……日前,广州市交通局正式印发《广州市交通运输“十四五”规划》(以下简称《规划》),广州交通建设将迎新一轮大动作。未来,高铁直接进入广州市中心,1小时直达湾区核心城市。
广州是省会城市、国家中心城市、综合性门户城市、国际商贸中心、综合交通枢纽,是贯通国内国际市场的重要桥梁,在全国现代流通体系中举足轻重。“十四五”《规划》总体目标,至 2025 年,综合交通枢纽功能大幅增强。高标准建成 畅通全市、贯通全省、联通全国、融通全球的现代化交通网 络,推进数字港与空港、海港、铁路港联动赋能,基本建成 全球重要交通枢纽和国际物流中心,形成安全、便捷、高效、 13 绿色、优质的现代化综合交通运输体系,实现“人便其行, 物畅其流”。
规划至“十四五”期末:航空枢纽旅客吞吐量达到 10000万人次/年,货邮吞吐量达到 350 万吨;航运枢纽广州港货物年吞吐量达到 6.8 亿吨,集装箱年吞吐量达到 2800 万标准箱;铁路枢纽广州铁路枢纽旅客到发送量达到 1.6 亿人次,货物运输量达到 3000 万吨。
白云机场
T 3 航站楼设置白云机场高铁站
正线引入珠海(澳门)等多条高铁
《规划》指出,高水平打造功能完善辐射全球的国际航空枢纽,全面提升白云机场国际航空枢纽国际竞争力,推动区域机场群功能互补和协同发展,构建以白云国际机场为核心的大湾区高级机场群。
加快航空枢纽基础设施布局建设方面:排名前列,加快推进广州白云国际机场三期扩建工程,完成白云国际机场第二航站楼东四、西四指廊,第四、第五跑道,第三航站楼及综合交通中心建设。至 2025 年建成具备5条跑道、3个航站楼一流门户枢纽机场,实现白云国际机场旅客 吞能力突破 1 亿人次。
其次,谋划推动珠三角枢纽(广州新) 机场建设,构建以白云国际机场为核心的多机场体系,引领大湾区高级机场群发展。同时,结合城市应急、旅游等需求,规划建设南沙、黄埔、从化等通用机场,提升通用航空 服务能力。
超42万平方米!白云机场T3航站楼(效果图)开工。
完善机场的集疏运体系方面,将构建多层级、一体化的综合交通网络。推动机场 30 分钟直达中心城区、1 小时通达珠 三角城市、3 小时联通泛珠三角城市。规划引入高速铁 路、城际铁路和城市轨道,形成高效便捷的多层次空铁联运 系统。在 T3 航站楼设置白云机场高铁站,正线引入广州至珠海(澳门)高铁和广河高铁,构建白云机场辐射南北、联 19 通东西的“十字交叉”对外高速铁路通道。
T1、T2、 T3 航站楼分别设站,将穗深城际(新塘经白云机场至广州北 站段)、广佛环线(广州南站至白云国际机场)串联引入白 云机场。与此同时,新增规划引入芳村至白云机场城际,进一步完善白云机场与广州中心城区间的快速轨道通道。
高铁进城
推进多条线路进入中心城区
强化区域枢纽互联互通
《规划》提到,高水平构建四面八方四通八达的高级铁路枢纽,全面强化广州在国家铁路网中的地位,实施铁路枢纽能级提升工程,畅通国际通道,打造联通全国、辐射东南亚, 衔接欧亚大陆的高级铁路枢纽和粤港澳大湾区铁路中心。
《规划》计划推动形成10条出省通道格局,实现 1 小时直连大湾区、2 小时互通省内、3 小时互达泛珠三角、5 小时联通长三角和成渝地区双 23 城经济圈。
北向扩容,推动建设广清永高铁、贵广高铁联络线,推进贵广高铁提质工程,扩充粤港澳大湾区北行 通道容量;东西贯通,加快建设广汕高铁、广湛高铁、 深江铁路,研究推进建设广河高铁,支撑全省构建“一核一 带一区”新格局;南向融合,推动建设广州至珠海(澳 门)高铁,谋划广深高铁新通道,配合国家研究推进超大城 市间高速磁悬浮通道布局及实验线建设,强化广深双城联 动,提升与大湾区东西极点互通水平。

值得关注的是,在现状高铁未进中心区情况下,广州将加快推进广州至广州南联络线、广州东至新塘五六线、广州至广州东三四线等线路建设,引高铁进中心区,提升中心区铁路通道能力,强化区域枢纽互联互通。
未来,广州还将加快构建 “多站布局、多点到发,客内货外、互联互通”客运枢纽格局。建成白云站并升级广州站、广州东站,构建“三站一体”紧密联动的中心城区组合枢纽,提升中心区铁路枢纽整体服务能力。
当下广州南站发送能力日趋饱和,市域高铁枢纽功能有待增强。《规划》明确,新建鱼珠站、增城站、白云机场站,扩建广州北站为北部重要枢纽客站,加强对重点地区的枢纽服务支撑。南沙铁路枢纽地位有望进一步提升,推动南沙建设区域综合交通中心
城际铁路
与粤港澳大湾区城市 60 分钟轨道直达
广佛、穗莞中心 30 分钟互通
《规划》还明确,共建辐射全省“轴带支撑、极轴放射”的城际铁路网络, 推进干线铁路、城际铁路、市域(郊)铁路、城市轨道交通 融合发展,建设高水平轨道都市。
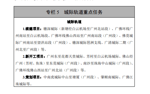
构建互联互通的城际铁路网络方面,加快建设广佛环线广州南至机场段、广佛环线佛山西站至广州南站段(广州段)、广清城际二期(广州北至广州段)、佛莞城际(广州南至望洪段)、穗莞深城际(新塘至白云机场段)、穗莞深城际琶洲支线等 6 条城际铁路,研究推进广佛环线佛山西至广州北段(广州段)、中南虎城际、肇顺南城际、广佛江珠城际,形成“环+放射型”城际铁路骨架网络,强化枢纽区域辐射能力,提升与湾区核心城市的连通水平。

同时强化与周边城市轨道一体衔接。加快推进广州东至花都天贵城际、芳村至白云机场城际、佛山经广州至东莞城际、南沙至珠海(中山)城际等 4 条线路建设;联合周边城市共同开展广州都市圈轨道交通规划研究,构建服务于都市圈商务、跨市通勤等不同出行目的一体化轨道交通网络体系。
城市轨道
推进9条地铁新线建设
主城区至副中心和外围城区之间快速联系
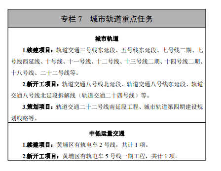
推进“轨道上的大湾区”!构建高效流通活力集聚的城市交通体系,加快多层次城市轨道交通网络建设。广州推进高快速轨道建设,加强主城区至副中心和外围城区之间的快速联系:加快建设地铁 18 号线、22 号线 2 条高速地铁线路,以及 3 号线东延线、7 号线二期、7 号线西延线、13 号线二期、14 号线二期等 5 条快速地铁线路的建设进度。
同时,加密主城区普速轨道线网,提高轨道交通服务覆盖,完成地铁5 号线东延线、10 号线、11 号线、12 号线等 4 条城市轨道交通建设;新开工建设地铁 8 号线北延段、8 号线东延段、24号线等第三期建设规划调整线路。

来源:南方都市报
声明:本文由入驻焦点开放平台的作者撰写,除焦点官方账号外,观点仅代表作者本人,不代表焦点立场。


