广州周报 | 一手供应低位回升成交下滑 市场活跃度
扫描到手机,新闻随时看
扫一扫,用手机看文章
更加方便分享给朋友
焦点研究院 广州房地产市场周报告
报告期:2022年3月7日至3月13日
出品时间:2022年3月14日
市场聚焦(第10周)
当周,广州市场表现较为平淡,仅少量项目加推新货,另部分项目开放全新样板间。
具体来看:
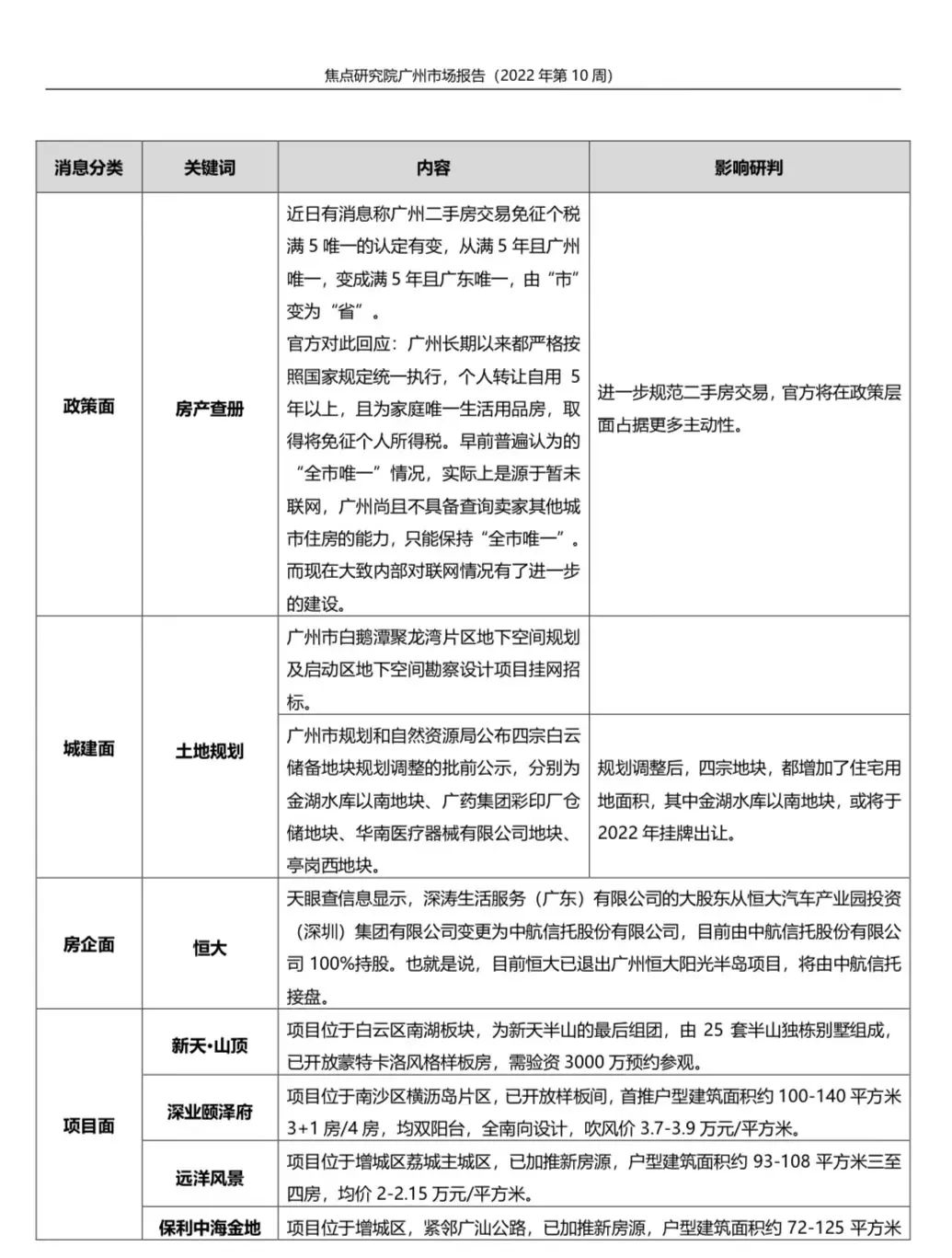
政策方面,有消息指出“广州二手房交易免征个税从满5年且广州少有,变成了满5年广东少有,范围扩大或要多交税。”官方回应广州长期以来都严格按照国家规定统一执行,个人转让自用5年以上,且为家庭少有生活用品房,取得将免征个人所得税。早前普遍认为的“全市少有”情况,实际上是源于暂未联网,广州尚且不具备查询卖家其他城市住房的能力,只能保持“全市少有”。而现在内部对联网情况有了进一步的建设。
城建方面,广州市白鹅潭聚龙湾片区地下空间规划及启动区地下空间勘察设计项目挂网招标。广州市规划和自然资源局公布四宗白云储备地块规划调整的批前公示,分别为金湖水库以南地块、广药集团彩印厂仓储地块、华南医疗器械有限公司地块、亭岗西地块。
二级市场方面,当周广州一手住宅新增供应633套,环比上涨27.62%;面积5.74万平方米,环比下降2.87%。商业性质商品房新增81套,面积2.70万平方米。
成交方面,当周广州一手住宅成交1164套,环比下降19.00%;面积12.63万平方米,环比下降19.81%;其中,增城、黄埔、番禺分别以269套、242套和166套的成交规模位居前三。
焦点研究院认为,碍于近期开发商预售证申领不多,广州一手住宅新增供应明显减少,市场活跃度亦有所回落。同时,不少项目前段时间已开放蓄客,后市表现有待观察。此外,得益于政策调控现宽松趋势,融信贷环境较为宽松,客户观望情绪放缓,逐步入市,二手住宅市场尤为明显。
声明:本文由入驻焦点开放平台的作者撰写,除焦点官方账号外,观点仅代表作者本人,不代表焦点立场。


