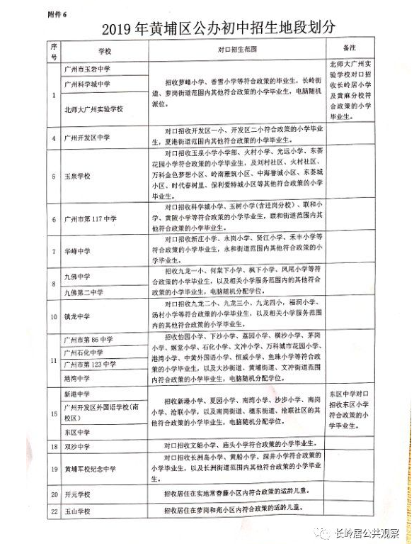
《2019年黄埔区公办初中招生地段划分》疑似出炉
扫描到手机,新闻随时看
扫一扫,用手机看文章
更加方便分享给朋友
来自微信公众号《长岭居公共观察》 的消息,关于《2019年黄埔区公办初中招生地段划分》文件疑似出炉。

据文件内容显示,新成立的长岭街道与萝岗街道同时对口广州市玉岩中学、广州科学城中学以及北师大广州实验学校;长岭居小学及黄麻分校符合政策的毕业生对口北师广实;长岭居永和片区方面,贤江小学和禾丰小学依旧对口华峰中学。这也给部分担忧政策变动的家长们吃了颗定心丸。




黄埔区中小学生转学指引
各学校在接收转入学生时,须根据《义务教育法》第二章第十一条和当年区招生工作意见规定的入学年龄,严格依照对应年级执行。
小学一年级排名前列学期、六年级第二学期,初一排名前列学期、初三第二学期,高一排名前列学期、高三年级,学期中间,均不办理转学。
【义务教育阶段学生转入我区学校】
一、黄埔区户籍适龄学生。
(一)家长在学期结束前一周向户籍地对应的地段学校提交资料。
(二)资料清单:1.学生转学书面申请书原件(写清学生基本信息、联系电话及转学原因);2.学生及家长户口本复印件(学校需核对原件);3.家庭房产证明或居住证明材料复印件(学校需核对原件);4.学生全国学籍基本信息表原件(由现就读学校打印并盖章)。
(三)学校招生领导小组根据学校学位实际决定是否接收。
(四)符合“人户一致”的地段生申请转学的年级学位不足或属黄埔区各街镇集体户的适龄学生(向实际居住地对应的学校申请),由接收材料的学校在放假前将家长的申请材料上交区教育局统筹安排。
二、非黄埔区户籍适龄学生。
(一)家长在学期结束前一周向意向学校提交资料。
(二)资料清单:1.学生转学书面申请书原件(写清学生基本信息、联系电话及转学原因);2.学生及家长户口本复印件(学校需核对原件);3.家庭房产证明或居住证明材料复印件(学校需核对原件);4.学生全国学籍基本信息表原件(由现就读学校打印并盖章)。
(三)学校招生领导小组根据学校学位实际决定是否接收。
三、结果
各学校在学期结束前或下一学期开学前一周通知家长办理纸质转学手续,下一学期开学后一个月内在学籍系统办理电子学籍转学流程,具体以学校通知为准。[普通高中学生转入我市学校]
一、在广州市参加中考的学生
(一)中考成绩应达到转入学校当年招生录取所在批次的较低分数线。
(二)家长在学期结束前一周向转入学校提交资料。
(三)资料清单:1.转出学校打印的普通高中学生学籍基本信息表;2.由广州市招生考试委员办公室出具的中考成绩证明原件;3.学生及家长户口本复印件(学校需核对原件)。
二、未在广州市参加中考的学生 (一)家长在学期结束前一周向转入学校提交资料:(二)资料清单:1.转出学校打印的普通高中学生学籍基本信息表;2.中考所在地地级市教育行政部门或招生考试部门出具的中考成绩证明;3.学生及家长户口本复印件(学校需核对原件)。
三、结果。学校招生领导小组根据学校学位实际决定是否接收。
(来源:长岭居公共观察)
声明:本文由入驻焦点开放平台的作者撰写,除焦点官方账号外,观点仅代表作者本人,不代表焦点立场。


