申请上市不到5个月,富力物业作价100亿出售,碧桂园接盘
扫描到手机,新闻随时看
扫一扫,用手机看文章
更加方便分享给朋友
递交上市申请未满5个月,富力物业就被作价100亿元(人民币)卖给碧桂园物业。
9月20日晚,碧桂园服务控股有限公司(下称“碧桂园服务”)公告称,碧桂园物业香港与富力物业签订股权转让协议,以不超过100亿元收购富良环球100%股权。

与此同时,富力地产当天亦发布公告,李思廉及张力将在未来一两个月完成为集团提供约80亿元(港币)股东资金,以应付短期内到期的债务。
排队上市中的富力物业被转手出售
和很多千亿房企不一样,在富力集团的官网,其主营业务矩阵中,物业不在其列。

如果不是刚刚发生碧桂园物业收购富良环球一事,鲜有人知道,就在五个月前,富力物业还在谋求赴港上市。
作为昔日“华南五虎”,富力地产其实也是家大业大。较新的销售数据显示,今年前八月,富力地产实现协议销售额约827亿元,销售面积达约612万平方米。截至今年年中,富力地产总营业额较去年同期增加18%至394.9亿元,纯利31.8亿元。
鲜少人会想到,富力会割售正在向上生长中的物业公司。在今年赴港上市的物业公司中,富力物业是其一。
4月26日晚,富力物业正式在港交所递交招股书,计划最早于今年第三季度在香港IPO,筹资不超过7亿美元。这距其2015年透露出分拆物业上市意图已过去6年。
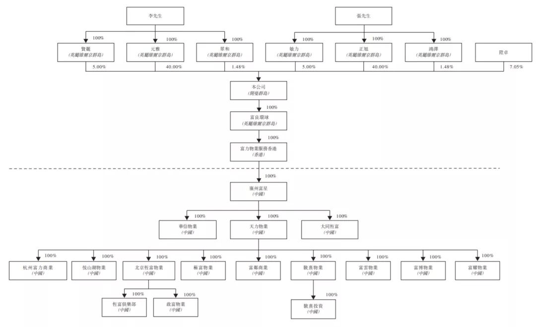
富力物业的前身是天力物业,成立于1997年,一直为富力地产开发的物业提供物业管理服务。2019年底,李思廉与张力分别出资50%成立广州富星投资咨询有限公司(下称广州富星)。成立后半年内,广州富星先后收购大同恒富、华信物业及天力物业三家公司,前两家的交易额是500万元;而天力物业的交易额则为约3亿元。
而在9个月后,2020年10月中旬,富良环球正式成立,为富力物业集团的全资附属公司。但到今年4月中旬,李思廉、张力退出富星投资,改由富力物业100%控股。
根据富力物业招股书,富良环球通过其全资附属公司富力物业服务香港及广州富星间接持有广州天力、天津华信及大同恒富的全部股权。截至2021年6月30日,富良环球未经审核之综合净资产价值约为4.28亿元。

相对于同行的一些物业公司,富力物业规模不小。截至2020年12月31日,富力物业管理的552个项目位于中国26个省、自治区、直辖市的102个城市,总在管建筑面积为0.69亿平方米(住宅物业0.58亿平方米,商业物业0.11亿平方米)。
从招股书数据可见,富力物业近几年一直都处于亏损状态,2018年至2020年的亏损金额分别为3.67亿元、4.03亿元和1.80亿元。截止2020年,富力物业的总资产17.61亿元,其净资产为负1.61亿元。究其原因,富力物业解释为管理费相对较低,人工成本较高等。
但如今物业行业上市,显然已过了较佳阶段。今年以来,与富力物业同期谋求上市的一些物业,当前状态仍为“处理中”,而富力物业的上市结果亦未明。
富力地产仍“三道红线”全踩
为什么要出售富良环球?这与富力地产努力减负多年,仍踩“三道红线”或不无关系。
截止2021年6月30日,富力地产负债总额达3318亿元,有息负债余额为1433亿元,一年内到期的有息负债为519.04亿元,同期现金及现金等价物为127.64亿元,受限制现金为160.38亿元,目前货币资金无法覆盖短期债务。
依照“三线四档”融资新规,富力地产剔除预收款后的资产负债率为74.9%,净负债率123.5%,现金短债比0.55,三项指标仍踩“红线”,依旧划归为“红档”房企,不能新增有息负债。
这几年来,富力的评级一再下调。就在9月3日,评级机构穆迪更宣布将广州富力下调至 B2,将富力香港下调至 B3。或由于投资者对于富力的偿债能力没有信心,导致近日来股债双杀,其中股价已跌去40%。
当然,在昨日出售富力物业后,富力地产港股在今日开盘一度拉升超12%,盘中一度下降,但截止下午收盘,其股价仍是上涨12.12%。
其实,对比高峰期,富力地产这几年减负效果逐渐显现。
在今年年中业绩会上,富力地产董事长助理李启明表示,富力地产到今年年底就可以实现一条至两条达标,其中净负债比率会在今年年底达标;三条红线目标可以在2022年完全达标。
或为奔着这一目标,富力集团这几年已减少拿地,亦陆续抛售物业。
早在去年11月,富力就已向黑石集团转让广州国际机场富力综合物流园70%权益,作价44.1亿元。在此前的8月份,李思廉已透露出售“一些投资性物业和地产项目”,规模在120亿元左右,计划“未来9个月,会在国内外处理250亿到300亿的债务,中间超过一半已经会有一些重组的安排,其他的都会靠资金和销售来抵消。”
而在李思廉透露出售计划满一年之际,就连此前准备上市的物业公司也被出售了。
就在昨天出售富良环球之际,富力集团亦公告宣布公司的执行董事及大股东李思廉、张力,为支持富力集团将提供约80亿元港币的股东资金,预计未来一至两个月内完成,今日(21日)将收到港币约24亿元。
富力地产特别强调,“于主要股东提供财务支持后及按现有可供使用现金,除非出现不可预见的情况,即使没有计及任何进一步外部融资或由本公司非持续性业务如资产出售带来之现金流,本公司预期将有足够资金应付于短期内到期的债务”。
可见,出售富良环球获得的钱款,正为解决公司富力集团的短期债务。

富力地产总负债高达3318亿
粤派房企中,富力集团走的是不一样的发展之路。
在同期发展起来的地产公司中,不少房企专注于住宅开发,而富力集团则是住宅+商业多轮驱动。
广州珠江新城,甲级写字楼林立,其中大约有1/3之出自于富力地产之手。富力地产依靠收购旧工厂并改造起家,在2000年之初就成为“华南五虎”之一。而其在商业地产方面的顺风顺水,或也让其对商业关联类物业格外钟情。
2017年7月中旬,富力地产一掷199.06亿元接盘万达商业地产的77个酒店。当年传闻这77个酒店价值355亿元,富力看似捡了“便宜”。事实上,接盘万达酒店以来,富力在酒店业务多处于亏损状态,而2020年初至今仍然存在的疫情,更让酒店及文旅业务雪上加霜。
从2021年中报看,富力现仍持有91间营运中的酒店,总客房数高达27409间,分别由万豪国际酒店集团、洲际酒店集团、希尔顿酒店集团、凯悦酒店集团、雅高酒店集团及其他酒店集团管理,是全球较大的豪华酒店资产拥有人。
富力在中报中指出,伴随疫情状况的进一步好转,集团酒店业务进入高增长阶段,目前,酒店市场价值约550亿元,其酒店业务,在今年“五一”黄金周期间入住率超2019年同期。上半年酒店运营收入达26.3亿元,同比上升81%,经营净利润5亿元,净利率19%。
与住宅项目短平快的高收入相比,与富力高达3318亿元的总负债相比,酒店5亿元的营利显得微小。即便以其一年内到期的有息负债519.04亿元,相当于富力地产每天仍要还债1.42亿元。
而作为广州旧改项目的较大持有者之一,富力地产旗下的城市更新业务,投入周期长,产出效果慢,也让其资金周转尤显困难。
对于富力之负债,广州国企已经出手“搭救”。
今年1月,广州富力地产持股的广州圣景房地产开发有限公司将其持有的25%的股权、广州富景吉山房地产开发有限公司50%的股权、广州天力建筑工程有限公司100%的股权,全部质押给广州市城投投资有限公司。
而在9月7日,广州城投对富力地产的一笔6月底到期的40亿元人民币贷款展期6个月。据市场消息,此举主要是为了富力获取更多时间商讨债转股合作,即便债转股合作达不成,富力也可以获得6个月的展期,疏缓债务燃眉之急。
来源:南方都市报
声明:本文由入驻焦点开放平台的作者撰写,除焦点官方账号外,观点仅代表作者本人,不代表焦点立场。


