楼市下半场,拼什么?
扫描到手机,新闻随时看
扫一扫,用手机看文章
更加方便分享给朋友
6月,就要结束了。
2022年上半年,也将成为过去时。
这半年,依旧是“难”字当头。反复的疫情,让楼市更显一丝低迷。
CRIC数据统计显示,全国100个典型城市2022年1-5月商品住宅新增供应面积合计9654万㎡,同比下降48%;成交面积合计11578万㎡,同比下降51%。

图源:克而瑞地产研究
各大城市也坐不住了,陆续放松调控政策。截止至6月12日,2022年全国累计175个省市出台了299次调控政策,合计共627条。
而广州,上半年(01.01-06.15)一手住宅成交金额已达1316.4亿元,对比去年半年度的2076.6亿元,还有着不小的差距。
具体的数据表现,后续血拼广州楼市还有相关推文,大家可以关注一下。
目前,广州虽无明显相关政策出台,但信号明显。
如于7月18日进行的第二轮集中土拍中,广州推出多宗优质地块,并优化竞拍规则,基本取消“竞自持”环节,希望通过刺激土拍稳定及调整市场预期,提振市场信心。
还有近日,广州市发布贯彻落实国务院《扎实稳住经济的一揽子政策措施》实施方案,提出全力稳定房地产投资,推动贷款利率稳中有降等内容。
政策向好,市场转机仍在。

图源:网络
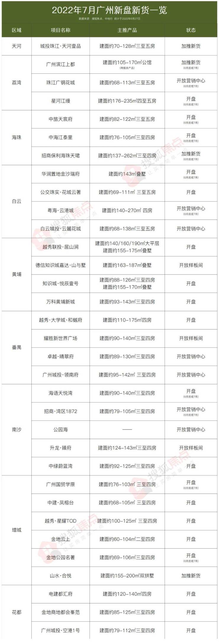
7月,虽在楼市上有着“传统淡季”一说,但随着多个全新盘的亮相或开售,市场不缺看点。
搜狐焦点、中地行监控数据显示,全市约33盘有动作,其中7盘开放营销中心,19盘开盘,4盘加推新货,3盘开放样板间。
具体到区域,除越秀、从化2区外,其余9区均有动作,并以增城、南沙等区为主。
具体来看看。
01
【天河区】
天河区网红盘之一 城投珠江·天河壹品 即将推出新一期产品,涵盖建面约建面约70-128㎡三至五房。
图源:网络
犹记得2021年4月,该项目首开样板间,引得众多人前来排队参观。随后的5月,该项目两度开盘,都是即推即罄,认可度那叫一个高。
在一手住宅奇缺的天河区,此次该盘再次推新,又会上演怎样的场面呢?
02
【荔湾区】
荔湾区江景红盘 广州滨江上都 即将推出璇湾公馆B#,建面约105-170㎡峯层精英公馆。
据说,均价只要5万/㎡,就可享受一线无遮挡江景+奢级交标+顶流商业+超百万全方位配套。你心动吗?
珠江花城的“复制版”珠江广钢花城 终于要来了。
项目占地面积约4.77万㎡,共规划有5栋住宅,总户数约1200户,容积率为5.0,体量并不大,产品上主推建面约68-113㎡三至五房。

珠江广钢花城效果图
作为白鹅潭一线江景项目, 星河江缦 通过江景、立体景观和空中花园会所等方式,打造精致优雅、私享自然、闲适豪华的先进豪宅社区。
项目即将开盘,推出建面约176-235㎡四至五房,届时会卖多少钱呢?
03
【海珠区】
回想2021年年底,保利招商·海珠天珺 首次开盘,200多套超千万的奢宅,仅花了短短10秒,几乎卖光,引人热议。
眼下,项目即将加推建面约137-262㎡三至四房,能否继续保持秒光呢?
中旅天宸府 也要开卖了,拟建面约82-122㎡三-五房。
项目位于海珠区昌岗片区,涵高尚住宅、公寓、写字楼、商业等多业态于一体,拟打造成广州城央生活新地标。
中旅天宸府效果图
同样即将开卖的新盘还有 中海江泰里,主推建面约76-105㎡三至四房。
项目体量不大,但自身配建了一栋3层商业——潮里mall,将集合艺术展厅、咖啡厅、精酿餐吧、下沉广场以及露台外摆,另还配建一所幼儿园,以满足业主小孩教育需求。
04
【白云区】
刚在白云区百信广场开放城市展厅的 白云城投·云麓花城 准备开放营销中心。
项目为广佛环线东段太和站上盖(在建,预计2024年建成通车),集住宅、商务办公、商业为一体,产品涵盖建面约68-138㎡三至五房,首推建面约68-89㎡三至四房。
白云新城又一个售价10万+的豪宅 粤海·云港城 也准备开门接客。
项目将打造为体量约70万㎡总部综合体,涵盖住宅、写字楼及商业综合体等多元物业,其住宅部分涵盖建面约140-270㎡大平层产品。
此外,华润置地金沙瑞府、公交珠实·花城云著两盘准备开卖,分别推出建面约143㎡叠墅、建面约69-111㎡ 三至五房。
其中,前者坐落在山湖之间,三面环山、南向望湖,是一个“背山望湖”的项目。后者是由广州公交集团+珠江实业集团双国企联袂打造的双地铁TOD生活大城。

05
【黄埔区】
越秀联投·居山涧、德信知识城嘉达·山与墅2盘均位于黄埔区花莞高速以南。
前者三面环山,且为了营造更舒适、私密的居住氛围,主动降低密度,容积率只有约1.2。在产品上,项目设计主推建面约140/160/190㎡大平层、建面约155-175㎡叠墅。
后者则将开放全新样板间,主推建面约163-187㎡叠墅产品。
越秀联投·居山涧效果图
同样位于知识城片区的 知识城·悦辰壹号 即将开卖,主推建面约88-126㎡三至四房、建面约155-170㎡叠墅。
另还有沙步村巨无霸旧改项目 万科黄埔新城,也准备开卖,推出建面约93-143㎡三至四房。
06
【番禺区】
位于番禺区大学城-国际创新城的 越秀·大学城·和樾府 要开卖了。犹记得该项目刚开放时,惊艳众人。
作为广州的第二座和樾府,这个堪称“在公园里建房子”的项目在产品上主推建面约110-175㎡四房,舒适度可想而知。

一向以高标准打造城市标杆项目的新世界中国,携手广州地铁双强联袂打造的愉悦有机生活体——耀胜新世界广场,在开放耀胜新世界广场|耀胜尊府Illuminus Grand愉悦此间生活馆后,即将对外开放样板间。
先进·晴翠府 为番禺区市桥南板块罕见的河景新盘,是先进地产晴翠系第八座产品,也是广州首座晴翠生活馆。项目主推建面约89-130㎡三至四房,现即将开放营销中心。
广州城投·领南府效果图
广州城投·领南府位于广州南站核心区,拟打造广州南站CBD森系奢宅,在建筑、园林、室内多个维度,都是“不计成本”全情投入的。
项目主推建面约95-142㎡ 三至四房,现即将开放营销中心。
07
【南沙区】
南沙区新盘要来。位于庆盛枢纽片区的 招商·湾区1872 将开放营销中心,主推建面约79-105㎡三至四房。
该项目由招商蛇口打造,而“1872”正是其所属招商局最早创立的年份。在150年后的今天,当这个数字出现在项目推广名中,可见开发商对其的重视程度。
招商·湾区1872效果图
此外,中绿蔚蓝湾、海语天悦湾2盘准备开卖,前者,是中国绿发进入广州的排名前列项目,位于南沙湾片区港前大道南以西,主推建面约92-125㎡三至四房,
后者由越秀地产、中国铁建、南沙开发建设集团三大企业联合打造,位于国际金融岛尖,主推建面约90-140㎡三至四房。
08
【增城区】
不愧为“东大仓”,增城区约6盘有动作,涵盖5大新盘开卖,吹风价均为1字头,这怕是要卷起来了。
其中,广州国贸学原 前身是国贸融创·学府壹号,后融创退出后改名为广州国贸学原,位于21号线钟岗站和山田站之间,主推建面约76-103㎡ 三至四房。
中建·凤榕台 临近地铁21号线凤岗站,现即将开卖,推出建面约68-105㎡ 三至四房。项目除自带地下商业体“21·芯天地”以及约3600㎡商业街外,周边已有多个成熟小区,底商基本完善。

越秀·星耀TOD位于新塘环城路南侧,旁边即新塘交通枢纽站,与13号线新塘站(已开通)直线距离约400米,属于真正意义上的“地铁盘”。项目即将开卖,主推建面约100-125㎡ 三至四房。
金地云上位于新新大道西侧,距离地铁21号线中新站约2公里,需要公交接驳地铁出行。项目开卖在即,主推建面约60-104㎡二至四房。
临近新广白城轨永宁南站(在建中)的 金地公园名著,较大的亮点在于规划修建约2万㎡的市政公园(金地代建,后期交给政府管理)。这近似“一半生活、一半自然”的创新设计,放眼整个广州,并不多见。
除以上5大新盘外,山水·合悦拟于7月初加推全新别墅产品,总价仅需680万起。
09
【花都区】
电建都汇府、金地商地都会峯范和广州城投·空港1号3盘均开卖在即。
作为电建地产布局花都的排名前列个TOD城市综合体项目,电建都汇府 紧邻九号线花都广场地铁C出口,可谓是集聚了中心地段、地铁上盖两大优势。
产品方面,电建都汇府 主推建面约120-140㎡四房。其中,建面约120㎡做到了3+1房,三开间朝南,在保证南北通透的同时留住更多风光。
电建都汇府效果图
号称广州北站TOD项目的 金地商置·都会峯范 也即将开盘,主推建面约85-125㎡三至四房。
项目总建筑面积约68.5万㎡,涵盖了住宅、公寓、商业等多重业态,是集商务办公、交通、商业及住宅为一体的大型TOD项目。
广州城投·空港1号 位于临空经济区,作为广州城投在花都区的首子,无论从配套、园林到产品打造上,全都透露着“花心思”,以高品质低密、舒适人居打造项目。
数日前,该项目已对外开放营销中心,现即将开卖,主推建面约79-112㎡三至四房。
……
如此多的新盘亮相或开卖,7月的广州楼市,应该还是很有看头。你觉得呢?
声明:本文由入驻焦点开放平台的作者撰写,除焦点官方账号外,观点仅代表作者本人,不代表焦点立场。


