又有3地推出“一人买房大家帮”,有助释放刚性购房需求
扫描到手机,新闻随时看
扫一扫,用手机看文章
更加方便分享给朋友
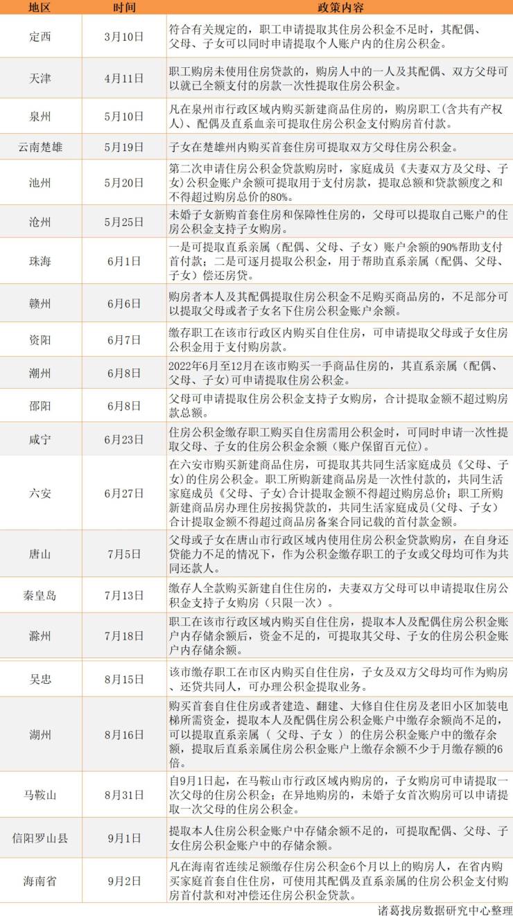
实施“一人买房大家帮”新政的城市再次扩围。9月份以来,海南省、安徽省马鞍山市、河南省信阳市罗山县三地在其发布的房地产相关政策中均提出,可使用父母等直系亲属的住房公积金支付购房首付或者是偿还贷款。
总体来看,今年截至目前已累计有20余地推出“一人买房大家帮”政策。在业内人士看来,该政策能够盘活父母手中的闲置住房公积金,减轻年轻人的首付或者还贷压力,有助于进一步支持刚性和改善性住房需求释放。
截至目前,今年已累计有20余地推出“一人买房大家帮”政策。 图/IC photo
海南省、安徽马鞍山等地跟进“一人买房大家帮”
在今年的房地产政策松绑潮中,住房公积金“一人买房大家帮”成为亮点,并在各地楼市政策调整中频繁出现,9月份又有三地跟进。
9月1日,河南省信阳市罗山县人民政府发布《罗山县人民政府办公室关于印发罗山县促进房地产市场平稳健康发展若干措施(试行)的通知》。其中在住房公积金政策方面,购房人属于公积金缴存职工且符合提取和贷款条件的,允许先提取住房公积金用于支付预付购房款,再根据需要申请住房公积金贷款;提取本人住房公积金账户中存储余额不足的,可提取配偶、父母、子女住房公积金账户中的存储余额。
安徽省马鞍山市楼市新政也指出,自9月1日起,在马鞍山市行政区域内购房的,子女购房可申请提取一次父母的住房公积金;在异地购房的,未婚子女首次购房可以申请提取一次父母的住房公积金。
不止于此,海南更是以“省”为单位加入这一新政阵营。9月2日,海南省住房公积金管理局就近日制定的《关于调整住房公积金使用政策的通知(征求意见稿)》向社会公开征求意见。其中指出,“一人购房全家帮”业务是指在海南省连续足额缴存住房公积金6个月以上的购房人,在省内购买家庭首套自住住房,可以使用其配偶及直系亲属的住房公积金支付购房首付款和对冲偿还住房公积金贷款;同时,购房人直系亲属家庭在海南省无未结清的住房公积金贷款且住房不超过1套(2孩及以上家庭可放宽至2套),方可申请办理直系亲属的购房提取和对冲还贷业务。
此外,上述“征求意见稿”指出,直系亲属是指购房人及其配偶的父母或子女。
已有20余地推出类似政策,以三四线城市为主
“一人买房大家帮”政策集中开始于今年二季度,此后不断有城市跟进。
截至目前,已经有20余地推出该新政,其中包括广东珠海、湖北咸宁、安徽六安、云南楚雄、河北秦皇岛、四川资阳、天津、广东深圳、江西赣州、广东潮州、湖南邵阳、福建泉州、甘肃定西、安徽滁州、浙江湖州等。
分析来看,推出该政策的多为三四线城市,但也不乏深圳、天津这样的重点一二线城市。
4月11日,天津发布的《关于购买首套住房和保障性住房提取住房公积金有关问题的通知》指出,职工在天津市购买首套住房和保障性住房的,除职工本人及配偶外,职工及配偶的双方父母也可申请提取住房公积金。
随后,7月6日,深圳市住建局发布了《深圳市公积金贷款管理规定(征求意见稿)》,拟规定公积金贷款可由申请人的配偶、父母、子女共同申请;同时提出,申请人的配偶、父母、子女,不论有无缴存住房公积金,均可以作为共同申请人。深圳等一线城市跟进“一人买房大家帮”政策,无疑具有风向标意义。
盘活父母闲置住房公积金,减轻年轻人购房压力
在业内人士看来,“子女买房,父母用住房公积金帮忙”,不仅可以盘活闲置的资金,还可以减轻子女的购房压力,这无疑是利好政策。
广东省城规院住房政策研究中心首席研究员李宇嘉表示,一般来说,如果不买房,公积金只能在退休时提取。现在,多地对公积金的提取和贷款政策进行调整,对潜在购房人来说,能创造出一大笔资金。以此为基础,可以提升首付能力,贷款月供还能降下来。
“从我国的国情来看,父母给子女买房,子女给父母买房,很常见。特别是高房价下,年轻人的买房压力大,即便年轻人有公积金,但由于缴存期限短,难以获得较高的贷款额度。所以,用父母的公积金给子女做首付,或作为共同贷款人,提高贷款额度,降低年轻人的月供压力,这种‘一人买房多人帮’的政策设计有其积极意义,也符合国情、符合常理。”李宇嘉如是说。
中指研究院指数事业部市场研究总监陈文静也认为,“一人买房大家帮”进一步支持刚性和改善性住房需求释放,亦符合支持居民合理住房需求的政策导向,有利于减轻购房者置业压力,提振购房者置业情绪,促进市场修复。
值得一提的是,“一人买房大家帮”政策出台的背景是房地产处于下行周期,购房者置业预期偏弱。那么,该政策能够多大程度推动购房需求释放呢?李宇嘉表示,新政有利于刚需、换房需求的人群,特别是买房首付、月供有压力以及父母也有公积金的这类人群,但对此不能太过高估,因为父母和子女都有公积金的这类人有多少,并不能太乐观。
来源:新京报
声明:本文由入驻焦点开放平台的作者撰写,除焦点官方账号外,观点仅代表作者本人,不代表焦点立场。


