重磅!一场事关南沙房地产高质量发展的研讨会,大咖们如何预判?
扫描到手机,新闻随时看
扫一扫,用手机看文章
更加方便分享给朋友
12月8日,南沙再次被高度聚焦。由广州市南沙区住房和城乡建设局、广州市南沙区房地产和住房保障服务中心指导,南沙新区房地产协会主办,广州南投房地产开发有限公司协办,房地产导刊社承办的南沙区房地产高质量发展研讨会圆满举行。
权威专家与南沙区各职能部门,以及深耕南沙的多家品牌房企代表等嘉宾共聚一堂,从未来城市规划设计、经济政策、宜居宜业发展趋势等角度,共同探讨南沙的大未来,为南沙发展发出最大合力!
南沙开发区(自贸区南沙片区)党工委委员、管委会副主任黄晓峰为研讨会致辞,他表示,近年来南沙迎来了大开发、大建设,城市功能的品质不断提升,房地产行业实际上成为南沙经济社会发展的重要推力。围绕绿色宜居的发展要求,南沙积极探索城市发展的新形势,成为全省首个未来城市试点,明确了建设海洋城、枢纽城、人民城、未来城的发展愿景。未来将积极发挥《南沙方案》牵引作用,聚焦住宅、园区、公建、公园、基础设施等5个领域,将南沙建设成为人人向往的“未来之城”。
在中国人民大学经济学博士,暨南大学投资咨询(研究)中心主任刘金山看来,资金流无疑是流向全球最有活力的区域,而如今更将向“向策而生,向市而生”,《南沙方案》正是当前国家的重要战略之一。
《南沙方案》印发的一年多以来,为南沙带来了大量的人力资本、企业以及资本要素的折现,南沙逐渐构建才华折现的平台。
过去,千年商都广州是全球生产大系统与全球交换大系统的协调者;未来,广州南沙将是新时代全球生产大系统与全球交换大系统的协调者。未来南沙所引领的广州,将由全球CBD(中央商务区)迈向成为24小时在线、链接全球的全球CAZ(中央活力区),形成全球化融资、融智、融市的平台,更进一步助力广州的南沙成为世界的南沙。
作为南沙宏伟发展图景的核心与缩影之一,灵山岛尖引入了“地区总设计师”创新管理制度,一定程度上代表了南沙现代化发展高度与高质量城市建设的成果。
全国工程勘察设计大师,华南理工大学建筑学院教授、博士生导师孙一民表示,灵山岛尖以“复合集约、城水交融、岭南特色”为核心,树立具现代岭南特色的宜居、宜业、创意、活力、和谐的滨海生态新城及服务珠三角、面向世界的珠江口湾区中央商务区。
其一,优化路网公交、丰富多层次的城市天际线等,构建岭南特色、精细化、国际化魅力CBD风貌;其二,打造24小时活力、便捷、宜人的城市街道,亮点包括地铁站点5分钟范围内便民设施全覆盖等;其三,规划功能复合、互联互通的商务区建筑;其四,建设智慧、生态、多层次的城市绿化。
从滩涂变高楼,灵山岛尖变化惊人,为未来的城市形象勾勒全新的展现方式。孙一民表示:“南沙有这么好的区位,有这么好的管理体系,而且存在良好的多种协调机制,未来值得期待。”
什么是“未来城市”?广东省建筑设计研究院有限公司总建筑师、广州市首届工程勘察设计大师周文认为,“未来城市”是人类在不同发展阶段、技术条件和社会文化背景下,面向未来提出的预测性、理想性的城市发展模式。
对“未来城市”的探索,广东省以“1246”为理论研究体系,形成粤建·未来城市“好房子”模型,即全生命周期(设计、建造、使用、运维、拆除等阶段)具备以人为本的更高品质、更低成本的新一代住宅;是基于居民对美好生活的追求,促进绿色生态可持续发展,平衡社会效益、经济效益和环境效益的新一代住宅;让居住环境更加宜居、更具韧性、更有智慧、更富人文,共同营造创新的好住区、好社区、好城区。
目前,南沙获批为全省首个未来城市的综合实证试点,打造智慧高效、绿色低碳、韧性安全、活力宜居、文化繁荣的“未来之城”,建设未来城市“湾区示范样板”。
广东省住房政策研究中心首席研究员李宇嘉认为,南沙房地产是区域发展的先行者、开拓者,为城市的发展做出了巨大贡献,这是南沙房地产的“1.0时代”。
作为在“920新政”之后广州目前少有的几个限购区之一,不放开限购在短时间内对商品房销售额有一定的影响,但这同时也为南沙未来的长期发展留足了空间。
那么南沙将如何发展?如何打造南沙房地产的新模式呢?李宇嘉给出了十二字的解答——科学认识、主动求变、主动应变,形成要素互联互通,迈入房地产“2.0时代”,将房地产植入激活都市功能的轨道中。
新时期,需要南沙规划更多向激活都市功能转变,从“基础都市性”到“高度都市性”,从关注都市里的产业、规划到关注都市里的“人”,进一步打造宜业宜居的房地产发展新模式。
进入南沙房地产2.0时代,不能再简单地以“涨跌”来判断地产发展趋势。像土地规模和占比以及新建商品房交易整体这些数据指标,需要用更客观的眼光和标准去看待。
在互动沙龙环节,权威专家与南沙区各职能部门,以及深耕南沙的品牌房企代表,以“高质量发展之下的南沙机遇”和“南沙发展加速度,打造湾区宜业宜居新标杆!”两大主题,共同为南沙房地产市场的高质量发展,打造成为广州宜业宜居新主场建言献策。
PART.A
高质量发展之下的南沙机遇
广州市规划和自然资源局南沙区分局:南沙地处粤港澳大湾区黄金内湾“顶点”,区内“山城田江海”自然资源要素齐全、禀赋优越。在当前的开发建设中,南沙始终坚持生态优先,积极构建蓝绿交融的生态体系;依托“湾区之心”的区位优势,着力打造半小时交通圈。今年以来,南沙深入理解、贯彻落实省委提出的建设“精明增长、精致城区、岭南特色、田园风格、中国气派的现代化都市”指示要求,正加快新一轮城市设计优化提升系列工作,推动重点片区高质量开发建设。未来南沙将依托全省首个未来城市综合实证试点,聚焦住宅(社区)、园区、公建、公园、基础设施等五大领域,从规划建设治理运营全流程、全生命周期探索新理念、新技术、新场景在未来城市空间的应用。助力南沙成为最中国、最岭南、最现代、最国际的“未来广州”。
广州市南沙区发展和改革局:南沙作为大湾区产业发展新高地,近年来迎来产业发展的重大突破,可以从三个方面解读——高度、深度、广度。高度方面,南沙按照国家赋予的战略功能进行产业发展,叠加国家级新区、自贸区和粤港澳大湾区给予的定位,发展产业;深度方面,布局汽车、重型装备、航空航天等在实体经济发展和全省全国都有一定影响力的国家重点项目;广度方面,南沙产业体系极具完整性,产业类别丰富多样,“上天下海”均有覆盖,与周边地区或其他重大平台的产业发展形成了错位。
南沙经济技术开发区投资促进局:目前,《南沙方案》赋予的三项重磅财税政策已落地,15%企业所得税优惠产业目录覆盖8大类140条产业目录。在产业政策方面,南沙发布了国家新区首个创新链产业链资金链人才链深度融合政策体系,推动产业链、创新链、资金链、人才链的深度融合,为企业发展提供支撑;针对芯片、半导体重点发展的产业推出了10余项特色专项政策,政策覆盖面广、针对性强、支持力度大。作为国际化人才特区,全省人才重大管理改革举措和创新政策优先在南沙试点;今后省出台的政策,按照“政策从优”原则普遍适用于南沙。同时,南沙重点关注人才进驻的需求,打造了优越的人居环境与优质的发展条件,荣获联合国“全球最适宜居住金奖”城市、全国首批生态文明建设示范区、中国最具幸福感城区,未来南沙将成为更多人才与企业的宜居宜业之地。
微信公众号“城市战争”创始人孙不熟:作为南沙发展的亲历者、见证者,我认为南沙承包了广州的想象力。过去,是南沙需要广州;如今,是广州需要南沙。进入大湾区时代,南沙是广州的一张“王牌”。南沙引进期交所、港科大、粤港澳大湾区金融银行等项目,还引进了商用火箭、自动驾驶等企业,填补了广州的空白,并以产城融合的思路,打造出宜业宜居的高质量发展开发区。
越秀地产湾区公司:越秀地产进入南沙二十余载,亲历并见证了南沙的高质量发展。南沙作为粤港澳大湾区地理几何中心,经由轨道交通及高快速路网通达周边核心城市大约30分钟,非常便利。而南沙的医疗、教育等配套资源与山水资源也非常丰富、优质,宜业、宜居、宜游。
中铁置业华南公司:南沙坐拥得天独厚的地理位置,产业和企业聚集,可以快速形成连通上下游的产业链,成为南沙、广州、大湾区乃至中国的面向世界的展示名片,因此,南沙是一片值得信赖的土地。所有深耕南沙的企业,需要共同打造高质量的产品,以更好的服务质量,更好的交付,面向选择南沙的人民,与南沙共同发展!
PART.B
南沙发展加速度,打造湾区宜业宜居新标杆!
广州市南沙区教育局:南沙区教育充分发挥教书育人和服务社会两大功能,获批为广州唯一全国义务教育优质均衡先行创建区、广东省基础教育高质量发展示范区和广东省学前教育高质量发展实验区。目前南沙集聚全市众多优质基础教育资源,共有优质教育品牌14个,包含华南师范大学、广东外语外贸大学、广东第二师范学院、市教研院、执信、二中、广大附中、铁一、广州外国语学校等优质教育品牌9个和南沙小学、金隆小学等本土优质教育品牌5个。在深化与港澳合作方面,香港科技大学(广州)、民心港人子弟学校于2022年9月投入使用,为将南沙打造成为立足湾区、协同港澳、面向世界的重大战略性平台提供重要支撑。
广州市南沙区卫生健康局:结合南沙区高质量发展及未来新区社会经济发展和服务人口特征,着眼长远立足当前,高标准统筹配置卫生资源,“十三五”、“十四五”期间南沙区投资逾230亿元用于推进中山大学附属第一(南沙)医院、广东省中医院南沙医院、广州市妇女儿童医疗中心南沙院区、南沙中心医院、中山大学附属(南沙)口腔医院、广州医科大学附属肿瘤医院(南沙院区)等部属、省属、市属三级医院建设项目。预计建设后可以提供优质床位5100多张,实现强强联手,学科优势互补,带动南沙区医疗服务水平整体提升。目前,广州市第一人民医院南沙医院(广州市南沙中心医院)于2008年启用运营,今年3月份中山大学附属第一(南沙)医院高标准高质量启动运营,目前正在推进中山大学附属(南沙)口腔医院、广州医科大学附属肿瘤医院(南沙院区)、广东省中医院南沙医院和广州市妇女儿童医疗中心南沙院区的建设,未来还会联手中山大学附属第一医院、广东省中医院创建两个国家医学中心。
广州市南沙开发区港澳办:《南沙方案》颁布后,对比之前,南沙的港澳人口翻了2倍多。目前南沙与港澳已搭建高规格且富有成效的交流机制,60余家港澳商协会“商聚”南沙,10余家港澳青创平台吸引了一大批港澳青创团队,港科大(广州)、民心港人学校、港式诊所、港澳餐厅等港澳合作项目先后落地,南沙与港澳在科创、教育、医养、金融、专业服务等领域的合作持续深化。越来越多的港澳居民在南沙求学、创业、就业与居住,未来必将推动南沙人居环境持续实现高质量发展。
广东省住房政策研究中心首席研究员李宇嘉:南沙的宜居宜业是面向整个粤港澳大湾区同时也是面向全球的,为此,南沙采取较为“软性”的规则,例如社会管理、公共服务和金融财税可以跟港澳对接,使得港澳人士在南沙享受一样的公共服务。因此,近年来南沙吸引了众多港澳人士入住,但南沙依旧需要继续提高城市的承载力和都市功能,以更加细致的工作方式,将南沙打造成面向全球的宜居宜业标杆。
广州南投房地产开发有限公司:作为深耕南沙的企业,我们参与了灵山岛高标准、高品质的开发建设,从安置房到周转房,再到共有产权房、商品房以及孵化园区,我们是南沙城市建设名副其实的“主力军”,起到了很好的带动作用。南沙的学校、医院、交通、产业等都蓬勃发展,我们非常有信心,一定能够将南沙建设得更加美好。
中铁建南沙投资发展有限公司:作为一家央企,八年来深耕南沙,始终积极参与南沙的城市建设,打造高质量人居项目。展望未来,希望所有扎根的房企都能秉承“深耕”的关键词,与南沙一起发展,相信这里是湾区“脉搏”所在!
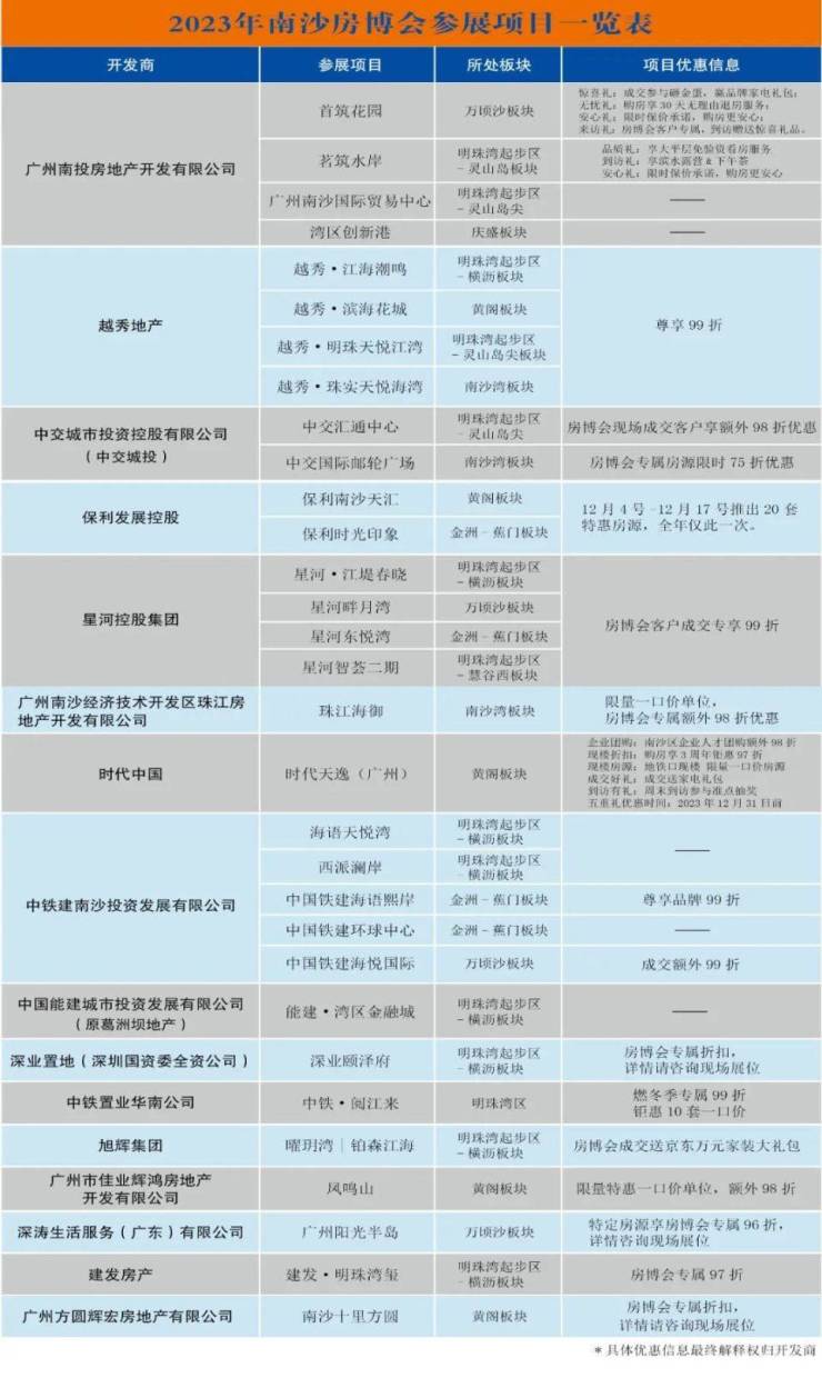
研讨会的压轴环节,是2023年南沙房博会的启动仪式,随着台上嘉宾一同向前推动推杆,开启了于12月9日-10日在广州市南沙国际邮轮广场(南沙区兴沙路)隆重举办的2023年南沙房博会!
欢迎广大市民朋友在本周末亲临现场参观选购!
“2023年南沙房博会”的启动也预示着南沙本年度绝佳置业机遇已然到来,我们也期待着越来越多的朋友选择安居南沙、置业南沙,让南沙成为广州乃至大湾区名副其实的宜业宜居未来城!
*附《2023年南沙房博会参展项目一览表》
声明:本文由入驻焦点开放平台的作者撰写,除焦点官方账号外,观点仅代表作者本人,不代表焦点立场。


