广州周报 | 一手住宅供求双降,央行降准释放5000亿利好年末楼市
扫描到手机,新闻随时看
扫一扫,用手机看文章
更加方便分享给朋友
焦点研究院 广州房地产市场周报告
报告期:2022年11月21日至11月27日
出品时间:2022年11月28日
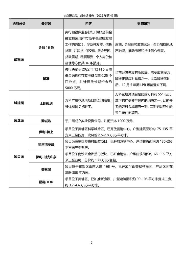
市场聚焦(第47周)
当周,广州一手住宅供求双双回落。不过,由于临近年底,房企入市节奏明显加快,三个全新项目有所动作。
具体来看:
政策方面,央行和银保监会《关于做好当前金融支持房地产市场平稳健康发展工作的通知》,涉及开发贷、信托贷款、并购贷、保交楼、房企纾困、贷款展期、租赁融资、个人房贷和征信等方面共16条措施,有利于推动市场和行业信心恢复。央行决定于2022年12月5日降低金融机构存款准备金率0.25个百分点,共计释放长期资金约5000亿元。此次降准落地后,12月5年期LPR可能迎来下调。
城建方面,万科广州花地湾项目新组团获批,整体规划7栋住宅。
二级市场方面,当周广州一手住宅新增供应564套,环比下降57.82%;面积5.29万平方米,环比下降62.11%。商业性质商品房新增221套,环比上涨689.29%;面积4.18万平方米,环比上涨2263.74%。
成交方面,当周广州一手住宅成交248套,环比下降72.72%;面积2.83万平方米,环比下降71.36%。其中,增城、花都、番禺分别以67套、38套和35套的成交规模位居前三。
焦点研究院监测市场数据显示,碍于疫情管控持续影响,人口流动性下降,开发商领取预售证热情仍不高,一手住宅供应持续回落。近期,国有六大行陆续向资质优良的房企提供授信额度,总金额超1.2万亿元,在广州等城市接下来的集中供地中,授信资金的到位,有助于激活房企的购买力,促进土地市场加速回暖。
声明:本文由入驻焦点开放平台的作者撰写,除焦点官方账号外,观点仅代表作者本人,不代表焦点立场。


