广州周报 | 节后市场需求相对平淡,财政部发文规范国企购地
扫描到手机,新闻随时看
扫一扫,用手机看文章
更加方便分享给朋友

焦点研究院 广州房地产市场周报告
报告期:2022年10月10日至10月16日
出品时间:2022年10月17日
市场聚焦(第41周)
“十一”长假后,各大项目放慢推新节奏,为年底冲刺调整营销策略。当周,广州第三批次集中供地举行,20宗地中,2宗地提前终止出让,3宗地流拍,15宗地成交。
具体来看:
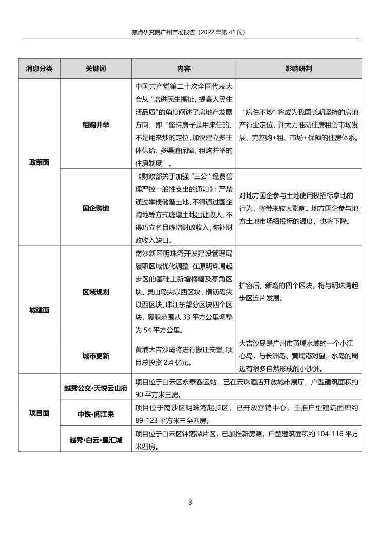
政策方面,中国共产党第二十次全国代表大会从“增进民生福祉,提高人民生活品质”的角度阐述了房地产发展方向,即“坚持房子是用来住的、不是用来炒的定位,加快建立多主体供给、多渠道保障、租购并举的住房制度”。《财政部关于加强“三公”经费管理严控一般性支出的通知》发布,强调严禁通过举债储备土地,不得通过国企购地等方式虚增土地出让收入,不得巧立名目虚增财政收入,弥补财政收入缺口。
城建方面,南沙新区明珠湾片区扩大,在原明珠湾起步区的基础上新增梅糖及亭角区块、灵山岛尖以西区块、横沥岛尖以西区块、珠江东部分区块四个区块,范围从33平方公里调整为54平方公里。黄埔大吉沙岛将进行搬迁安置,项目总投资2.4亿元。
二级市场方面,当周广州一手住宅新增供应1201套,面积13.99万平方米。商业性质商品房新增9套,面积1457.97平方米。
成交方面,当周广州一手住宅成交1455套,面积15.80万平方米。其中,增城、黄埔、番禺分别以355套、332套和168套的成交规模位居前三。
焦点研究院监控数据显示,广州第三批次集中供地中,延续了排名前列、二批次供地情况,均为“国家队”企业竞得,可见尽管前期政策利好频出,但力度仍相对较弱,未能有效刺激开发商(尤其民企)的拿地欲望,“稳预期”依然任重道远。此番,财政部发文强调不得通过国企购地等方式虚增土地出让收入后,地方国企参与地方土地市场招投标的温度,也将下降。
声明:本文由入驻焦点开放平台的作者撰写,除焦点官方账号外,观点仅代表作者本人,不代表焦点立场。


