二手房和新房,哪个市场率先回稳?
扫描到手机,新闻随时看
扫一扫,用手机看文章
更加方便分享给朋友
最近,新房二手房政策端可谓齐发力,但二手房回稳速度明显比新房快。
先来看一组数据:
9月,重点21城二手房共成交1096万平方米,同比增长24.6%。而重点21城新房成交1273万平方米,同比下降14%。
两者数据对比明显可以看出,二手房保持着一定的成交热度,而新房仍在筑底。
再来看2022年前9月成交数据:
1-9月,重点21城二手房共成交9210万平方米,同比下降25.3%。新房成交面积1.01亿平方米,同比降幅达到40.2%。新房、二手房累计成交数据均未回到去年同期水平,但从降幅来看,二手房累计成交降幅较新房已显著收窄14.9个百分点。
在市场信心缺失的情况下,购房者也在二手房和新房之间不断权衡,然而受利好政策影响以及二手房市场带来的确定性,购房者购房意愿转移至二手房,二手房回稳速度明显好于新房。

房地产市场信心在不断恢复。
中国人民银行2022年第三季度城镇储户问卷调查报告显示,未来三个月,有17.1%的居民打算购房,这一比例高于二季度的16.9%。购房这一项支出,排在了第六位。
很大一部分购房者,尤其是刚需,开始从新房转向二手房,从节点来看,6月以来蔓延的新房停工、断贷等风波事件发酵,二手房置业偏好明显上升。
CRIC数据显示,6、7两月,重点21城二手房成交迭创年内新高,同比跌幅大幅收窄至12.29%和5.73%,整体降幅收窄至15%以内。而同一阶段的新房市场也开始出现复苏迹象,6、7两月成交规模降幅收窄至30%以内。
8月来到了转折点,重点21城二手房共成交1236万平方米,年内同比首次转为正增长,增幅达到10.57%。随后的9月,受到一系列利好影响带动,需求进一步释放,9月重点21城二手房共成交1096万平方米,同比增长25.3%。
反观新房市场,8月新房成交规模较7月进一步下降,累计降幅增加7个百分点至27.95%,9月21城新房成交有所回头,同比降幅收窄12.9个百分点至15.05%。
进入10月份,二手房成交依然好于新房。
从周度数据来看,CRIC数据显示,第41周(10.3-10.9),15个重点监测城市成交46.3万平方米,同比上涨49%,国庆成交高于2021年同期。其中,一线城市北京和深圳均同比正增;二三线城市中青岛和东莞成交热度较高,杭州和苏州等也同比上涨。
再来看新房,第41周(10.3-10.9)受国庆假期备案延迟影响,各能级成交环比均显著下滑,尤其国庆黄金周市场整体弱于去年。
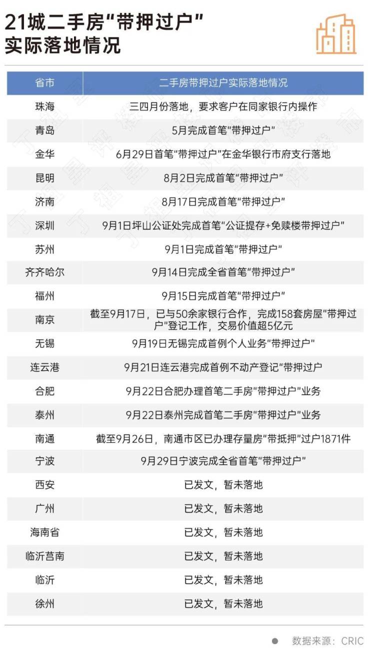
实际上,二手房之所以能够快速回稳,与政策的松绑以及二手房的确定性有很大关系,尤其是一系列针对二手房定向宽松的政策,比如“支持退还换购住房个税”,以及至少13城取消或放松二手房指导价,尤其是近期多个城市执行二手房“带押过户”,缩短二手房交易期限,进一步激活二手房市场。
据CRIC不完全统计,截至目前,已有21城发布了二手房“带押过户”相关内容,其中深圳、苏州、济南等16城落地执行二手房“带押过户”业务,北京则试行“连环单”业务并行办理;另外,广州、西安、徐州等5城均发文推广二手房“带押过户”模式。
何谓二手房“带押过户”?
意思是指不解除房屋抵押,也可以办理过户登记。这种方式既减轻了房东筹资提前还贷压力,又大幅缩短二手房交易期限。而北京的“连环单”业务并行办理则是优化购房资格核验规则,将原需按顺序先后办理的房屋卖出、买入业务调整为并行办理,提升二手房交易效率、缩短交易期限。
以北京为例,利好政策落地后二手房成交明显增加。
第39周,北京试行“连环单”业务并行办理,二手房成交升至32万平方米,环比增长29%。第40周,北京二手房成交进一步提升至38万平方米,创年内单周新高,环比增长19%。
但部分城市可以说影响有限,一些城市几乎影响不大,二手房成交基本保持平稳。
以深圳为例,第36周,深圳落地执行二手房“带押过户”,但二手房成交跌至3.1万平方米,环比下降33%,第37-40周,深圳二手房成交逐步提升至4.1万平方米,周均环比涨幅基本控制在10%以内,第40周,深圳二手房成交跌至3.8万平方米,环比下降6%。
对比二手房市场,新房市场端利好政策也是不断。
9月29日,央行、银保监会决定阶段性调整差别化住房信贷政策,符合条件的城市政府,可自主决定在2022年底前阶段性维持、下调或取消当地新发放首套住房贷款利率下限。
截至目前,已有超60城下调房贷利率,大多数城市的首套房贷利率下限达到了4.1%的标准,部分城市首套房商贷利率甚至已“破4”。公开信息显示,目前石家庄、武汉、宜昌、襄阳等地首套房贷利率均下降至4%以下,创下近几年的历史低位。
9月30日,央行时隔7年再次下调个人住房公积金贷款利率,自2022年10月1日起,下调首套个人住房公积金贷款利率0.15个百分点,5年以下(含5年)和5年以上利率分别调整为2.6%和3.1%。目前多城已执行较低利率水平。
房贷利率下调的刺激作用有多大?
对于打算计划的人群而言,房贷利率下调是实打实的利好,但对于一部分信心较弱的人群来说,刺激效果有限,受限于房价、首付款等多种因素影响,这部分人仍选择观望。
近一年内计划置业的吴先生表示,房贷利率下调一定程度上会影响他的购房决策,但其所在的强二线城市房贷利率下调空间有限,而公积金贷款额度并不高,所以整体对其购房决策并不会起到决定性作用,但商贷及公积金贷款利率下调的组合拳,会缩短其购房时间。
从新房周度成交数据也可以窥见一二。CRIC数据显示,第41周,各能级城市新房成交指数不断下滑,其中一线城市成交指数为30.61,环比下降124.35。具体城市来看,上海、广州、深圳成交冲高回落,第40周成交分别高达35万、24万、15万平方米,都处在年内较高位,第41周均下滑至10万平方米以下,而北京成交连续2周下滑。
而二手房市场的政策提振作用也逐渐弱化,因政策影响有限,在重点城市回稳之后,仍有城市成交有所下滑,也意味着政策力度逐渐释放,对二手房市场提振效果逐渐走弱。
但相较于新房而言,二手房市场热度或将提升,二手房成交或将明显好于新房,北京、上海、杭州等成交增长明显,武汉、天津、重庆等需折价交易。

四季度二手房市场是否会继续延续上行,新房、二手房市场谁将率先回稳?从潜在购房需求来看,都很难。数据显示,9月新增住户部门中长期贷款3456亿元,同比仍下降26%。
这意味着无论是回稳迹象明显的二手房,还是疲软的新房,市场信心都还尚未恢复,在购房需求整体“缩水”的情况下,二手房市场很难走出独立的持续上涨行情,但随着政策暖风的发酵,二手房置换成本下降、交易期限有所缩短,一定程度上会刺激二手房置业,叠加购房者对于新房交付问题的担忧,二手房成交或将持续上升。
而在有限的需求分流之下,新房市场年底也难以“翘尾”,购买力以及需求相对稳定的一线城市及强二线城市,同比降幅会进一步收窄,而弱二线以及三四城市,信贷政策刺激作用弱化之后,将面临购房群体容量与购买力双重收窄的情况。
来源:丁祖昱评楼市
声明:本文由入驻焦点开放平台的作者撰写,除焦点官方账号外,观点仅代表作者本人,不代表焦点立场。


