广州周报 | 一手住宅供求环比双降,房贷利率或再下降
扫描到手机,新闻随时看
扫一扫,用手机看文章
更加方便分享给朋友
焦点研究院 广州房地产市场周报告
报告期:2022年8月1日至8月7日
出品时间:2022年8月8日
市场聚焦(第31周)
当周,尽管广州一手住宅供求均有所下降,但多个项目仍有所动作,集中开放样板间、园林等,以达到蓄客效果。
具体来看:
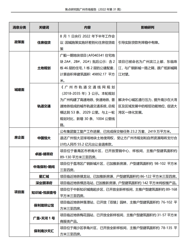
政策方面, 8月1日央行2022年下半年工作会议指出引导实际贷款利率稳中有降;稳妥化解重点领域风险;防范化解中小银行风险;因城施策实施好差别化住房信贷政策。
城建方面,广船一期地块项目(AF040341住宅地块2A#、2B#、2G#)批后公示,含2栋46层的住宅、1栋2层的公建配套。《广州市轨道交通线网规划(2018-2035年)》公示,为广州构建了高速地铁、快速地铁、普速地铁组成的城市轨道交通系统,总规模达到53条、2029公里。
二级市场方面,当周广州一手住宅新增供应1861套,环比下降6.15%;面积20.00万平方米,环比下降2.91%。商业性质商品房新增857套,环比上涨80.80%;面积2.25万平方米,环比下降6.64%。
成交方面,当周广州一手住宅成交1034套,环比下降48.89%;面积10.89万平方米,环比下降49.82%;其中,增城、黄埔、天河分别以263套、151套和123套的成交规模位居前三。
8月作为“金九”前奏,加上开发商回笼资金心切,预计或有更多的项目有所动作,市场持续升温。另央行定调引导实际贷款利率稳中有降,焦点研究院认为预计后期LPR非对称下调可能性较大。





声明:本文由入驻焦点开放平台的作者撰写,除焦点官方账号外,观点仅代表作者本人,不代表焦点立场。


