一波新盘,要来炸场了
扫描到手机,新闻随时看
扫一扫,用手机看文章
更加方便分享给朋友
市场已现复苏信号。
数据显示,从6月1日到6月25日,广州一手住宅成交达5469套,是今年以来表现最佳的月份。与去年同期相比,成交量增长14.3%,日均成交量较5月增长31.5%。(数据来源:中指院)
二手住宅网签宗数则达10456宗,创下自2023年4月以来的新高,环比大幅上涨33.40%。(数据来源:广州市房地产中介协会)
广州一二手住宅市场的回暖,不仅是政策刺激的结果,更是市场内在需求的体现。政策刺激下,各区楼盘无论是到访量还是成交量都有所回升,购房者热情明显提高。
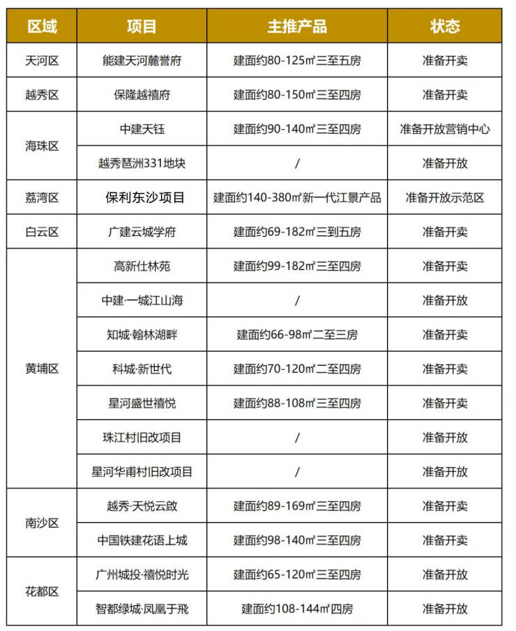
步入下半年,据搜狐房产不完全统计,全市至少约17个新盘筹备入市或开卖,搅动市场格局。
这对于购房者而言,也是一大好事,毕竟可选择的房子更多了。
(仅供参考)
接下来,我们不妨逐一来看看。
— 天河区 —
能建天河麓誉府
项目位于天河智慧城板块,距离地铁6号线高塘石站约700米,且周边还分布有广汕公路、大观路、科韵路、机场高速(在建)等主干道,交通便利。智慧城广百广场、大悦汇等东部地标商业,也都在项目10分钟生活圈内。
此外,项目依山而建,且三面环山。为了营造更加私密的山居空间,项目在开建之初,就整体抬高了近10米,可谓是匠心之处。
(项目效果图)
据透露,能建天河麓誉府主推建面约80-125㎡三至五房,所有户型全部朝南,主打100%实用率。
建面约80㎡可做三房、93㎡可做四房,对于无数想置业天河的刚需而言,实在是友好。
— 越秀区 —
保隆越禧府
寸土寸金的越秀区,竟然还有新盘。
保隆越禧府所在的环市东商圈,有城市繁华的魅力,商业、医疗、教育、地铁等配套醇熟且齐全;也有历史底蕴的烟火气息,最抚凡人心;更有一份难得的闹中取静。一众高知、高收入人群均选择居住于此。
据悉,保隆越禧府现已开放营销中心,整体规划3栋纯住宅+商业体,占地面积逾8000多㎡,而内部立体花园的面积就达到约6212㎡,这在越秀区众多楼盘中可是相当难得的。
3栋纯住宅全部一字排开,前后无遮挡,无论通风采光还是视野,都很不错。产品主推建面约80-150㎡三至四房,全屋智能化高精装交标。对于想在越秀置业的买家来说,千万不要错过。

— 海珠区 —
中建天钰处于工业大道中、新滘西路交汇处,距离地铁石溪站(广佛线、10号线交汇站)、燕岗站(广佛线、11号线交汇站)也比较近,自驾或地铁出行都较为方便。
项目整体占地约2.04万㎡,计容建面约5.35万㎡,容积率约4.02,规划了3栋高层住宅、1所幼儿园、独立商业和园林。
(项目效果图)
住宅方面,1#、2#高32层,3#高31层,总货量约460套。项目产品涉及建面约90-140㎡三至四房,以大户型为主,小户型不多。
所有户型全部朝南,使用率很高,可达110%,居住舒适度应该还是比较高的。
目前,项目仍在有条不紊地建设中,或在下半年开放营销中心。
— 海珠区 —
越秀琶洲331地块
2023年年底,琶洲西区331地块出让,越秀地产经过85轮竞价击败了其他一众房企,成功夺得该地块,楼面价高达7.6万/㎡,成功跻身广州楼面价TOP1。
目前,该地块相关规划已公布,总用地面积约2.37万㎡,或建设2栋36层高的住宅,除去2层公建配套后,货量约100套,数量更为稀缺。
(项目规划图)
有消息称,项目还请来了全球著名设计大师,诸如曾执笔深圳湾1号的SLD创始人梁志天、CCD、建筑界奥斯卡“金块奖”得主GOA大象设计、冼剑雄等,大家可以期待一下。
— 荔湾区 —
保利东沙项目
2023年年底,保利以82.8亿拿下荔湾东沙商贸港地块,其中包括居住、商住以及交通场站用地,体量不小,超32.2万㎡。
项目地处广州国际医药港板块,这里是白鹅潭沿江总部经济带的重要一段,规划有总部新地标,产业、商业载体,还有对标全球TOP端的世界级港湾码头。
项目东面是珠江后航道,南面是三支香水道,三江汇聚,江景资源丰盛。另项目一侧距离在建的地铁10号线东沙站不到100米,届时可一线直达天河、海珠、广钢新城等核心区域和板块
产品方面,项目或主推建面约140-380㎡新一代江景产品,另还将打造270度的临江会所。
目前,项目展示区预计近期将会对外开放。(最终输出的案名及展示区开放时间,请以项目官宣为准。)
— 白云区 —
广建云城学府
实力国企广州建筑打造的广建云城学府,或在7月开卖。
项目距离地铁14号线马沥站约100米,步行前往仅需约2-3分钟,出行相对便利。教育优势更是明显,项目精心构筑15年一贯制优质教育体系、54班九年一贯制公立学校(拟引进广州头部学校)免摇直升,社区内配建专属托儿所(规划中)与18班优质幼儿园(规划中),为双职工家庭提供托育便利服务,平衡职场与家庭,省心更安心。(相关教育信息仅供参考)
产品主推建面约69-182㎡三到五房,约99%使用率,超高赠送,精装交付,
像建面约69㎡的2+1房,户型精巧实用,4个东向采光面,做到双向对流的餐客厅,并且预留可拓展空间,灵活布局。
建面约83㎡户型能轻松做3+1房,三个南向无遮挡采光面,冬暖夏凉,主卧是套房设计,入户玄关设计更是充分利用空间。
— 黄埔区 —
中建·一城江山海
中建·一城江山海(即双沙旧改项目),位于广州海丝城板块,拥有老黄埔稀缺的南向江景资源,北侧是龙头山森林公园,自然景观优越。
项目整体体量不小,总投资约289.3亿元,改造总用地面积约112万㎡,规划总建面约237万㎡。其居住地块部分,建面约161万㎡,容积率2.76-4.99,融资住宅主要划分为7个组团。
— 黄埔区 —
星河盛世禧悦
星河·盛世禧悦(星河荷村旧改项目)位于科学城的云埔片区,挨着开创大道,整体体量约58万㎡,配套很丰富,配建了约3.3万㎡的商业体、一所幼儿园、一所公立54班九年一贯制学校。(相关教育信息仅供参考)
项目的融资区一共规划有7栋住宅,分两期开发,共1017户。首开区(一期)共有4栋,预计首推C2栋,涉及建面约88-108㎡三至四房,使用率接近100%。
— 黄埔区 —
科城·新世代
科城·新世代是科学城集团操刀的何棠下旧改项目,项目用地面积达128万㎡,拟打造为600万㎡的城市综合体,自带商业、住宅、学校等,自身配套相对齐全。像学校方面,项目拟规划自建11所高质量学校,构建从幼儿园到高中的15年一贯制教育体系。(相关教育信息仅供参考)
产品上则计划首推建面约70-120㎡二至四房。
— 黄埔区 —
知城·翰林湖畔
知城·翰林湖畔落位于知识城片区龙翔湖南侧,紧邻龙翔湖,坐拥一线湖景公园景观资源,楼上赏湖观园,下楼即享公园漫步、休闲运动为一体的健康诗意生活。
项目容积率仅2.5,规划11栋高层住宅、一所48班幼儿园,整体呈现围合式布局,预留了大面积的中庭园林景观,居住舒适度高。
项目户型包括建面约60-98㎡二至三房,主力户型为建面约80㎡三房。
— 南沙区 —
越秀·天悦云啟
越秀·天悦云啟位于庆盛枢纽区块东涌大道,南侧为招商·湾区1872,一路之隔是香港科技大学。项目规划打造一个新型“无界社区”,规划自带活力商业街区、艺术商业建筑等配套设施,形成复合休闲街区,进而实现“产学研居文”一体化综合开发。
住宅方面,越秀·天悦云啟带来的N+多元产品——建面约89-169㎡三至四房中,所有户型使用率都达到98%,使用率最高甚至去到100%。
同时,约92%的户型都做到朝南设计,拥有“东河南园北校”的景观。另外,每一个户型,还都做到了LDKB设计,让家里每个人都可以在同一个空间,既各有各的阵地,又随时互动沟通。
— 南沙区 —
中国铁建花语上城
中国铁建·花语上城位于南沙区府板块,周边直线距离约2公里内,中铁建南沙环宇城、体育馆、青少年宫、图书馆、凤凰湖公园、蕉门河公园等各类配套齐全。
重要的是,项目约100米处,就是小学广外滨实(海语校区),另一个公办九年制校区(包含小学和初中)也不远。两个校区均由广州外国语学校管理,名声在外,尤其注重孩子“多元个性发展”。(具体入读,以当年招生教育政策为准)
目前,项目主推建面约98-140㎡三至四房,几乎每个户型都做到三或四开间朝南,不管是三代同堂还是二孩家庭,都能享受通透明亮的阳光房。
— 花都区 —
广州城投·禧悦时光
广州城投·禧悦时光属于地铁8号线北延线东镜站(在建中)上盖,可一线链接广州北站,通达全城。周边广州北站免税商业综合体(在建)、广百百货、花都区人民医院、广雅中学等环绕。依托交通优势及优质教育资源,项目拟以现代人文风格为基调,打造广州北青年理想人居创新作品。
项目总建约17万㎡,容积率3.0,搭载主题园林、泳池等配套,将首推建面约65-120㎡三至四房产品。
(项目效果图)
— 花都区 —
智都绿城·凤凰于飛
智都绿城·凤凰于飛项目目前流出的信息不多。
公开信息显示,项目距离融创文旅城仅约1公里,由智都、绿城联合打造,不仅为迭代花都改善人居而来,主推建面约108-144㎡纯四房产品;更专研花都历史文脉,在项目设计与社区生活营造上,深入融合花都非遗艺术,打造花都首个融合非遗美学的艺境生活馆,花都首个四库全书图书馆等,致力于非遗文化的传承与焕新。
项目现已在融创茂一楼开放城市展厅,或于9月正式亮相市场。
看了这么多,有没令大家心动的楼盘?诸多新盘将如何搅动广州楼市,我们拭目以待。
(楼盘信息仅供参考,具体以现场输出为准)
声明:本文由入驻焦点开放平台的作者撰写,除焦点官方账号外,观点仅代表作者本人,不代表焦点立场。


