欧派、索菲亚等定制家居九大上市公司分红图鉴:真金白银里的行业格局
扫描到手机,新闻随时看
扫一扫,用手机看文章
更加方便分享给朋友
近日,九大定制家居上市企业陆续披露有关2024年度利润分配的公告。公告显示,2024年定制家居行业的利润分配方案呈现出鲜明对比。欧派家居、索菲亚两大巨头以超10亿的现金分红,展示了龙头企业的雄厚实力与回馈股东的强烈意愿;而尚品宅配、志邦家居等中坚力量则稳健分红;皮阿诺等品牌则因业绩压力黯然退场。这一张张分红清单,不仅是对股东的回馈,更是行业格局最真实的注脚。
欧派家居:龙头底气尽显
以15.02亿元的派现总额高居榜首,相当于每股派发现金2.48元。其57.80%的净利润分红比例虽非最高,但在25.99亿净利润的支撑下,绝对金额尽显行业领军者的实力。

更值得关注的是其承诺的“三年超45亿”分红计划,相当于年均15亿的现金派发,为投资者注入强心剂。以年度成交均价计算,其股息率已达4.04%,对长期投资者吸引力显著。
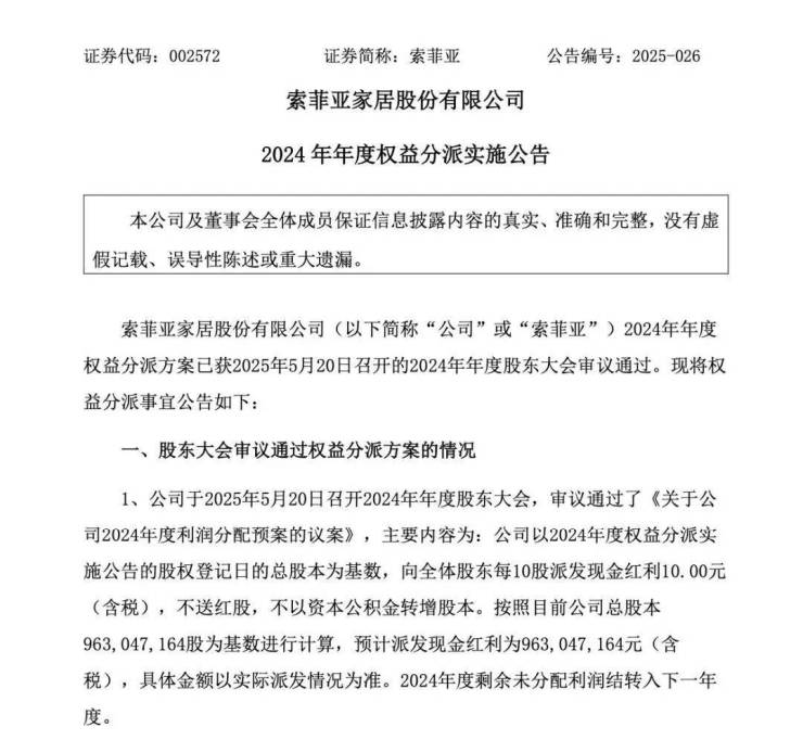
索菲亚:高比例回馈彰显信心
索菲亚以77.54%的归母净利润分红比例(派现9.63亿元)成为“最慷慨”巨头。叠加其2023年9.52亿的分红,近三年累计分红已突破50亿大关。
每10股派10元的方案,是其对优异业绩(支撑高比例分红)和充裕现金流的自信表达,也是对股东长期陪伴的实质性回报。
志邦家居:积极回报投资者
每10股派6元,总额2.62亿元的分红方案,占其净利润比例达67.95%,显示出公司兼顾发展与股东回报的平衡策略。

尚品宅配:延续分红传统
以扣除回购股份后的股本为基数,实施每10股派9元,总额约1.87亿元。保持了自上市以来每年分红的记录,累计分红金额已达8.23亿元。

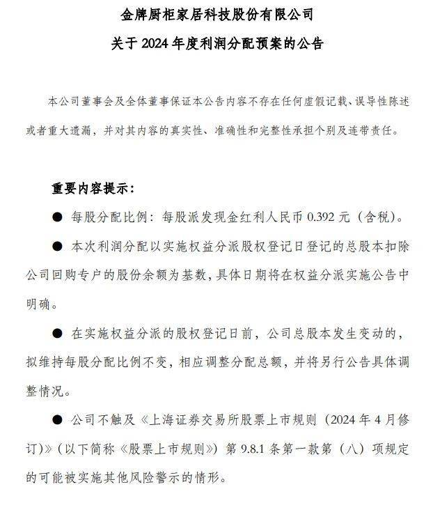
金牌家居:适度分红保发展
每股派0.392元,总金额约5982万元。其30.02%的分红比例相对保守,可能意在留存更多资金用于渠道拓展、产能提升或产品研发等战略投入。
我乐家居:高比例下的灵活姿态
以79.74%的高分红比例(总额9685万元)成为占比最高的企业之一。每10股派3元,结合其10.34%的净资产收益率,显示出公司在当前规模下更倾向于将大部分盈利回馈股东。

但并非所有企业都能分享这场分红盛宴。顶固集创和皮阿诺在2024年的分配预案中选择了“三不”政策——不派发现金红利、不送红股、不以资本公积转增股本。

分红清单:行业分化与价值的真实刻度
九大定制家居企业2024年的分红方案,如同一面棱镜,清晰地折射出行业当前的发展态势与竞争格局:
现金流是王者话语权: 欧派、索菲亚动辄十亿级的现金分红,是其强大盈利能力、深厚积累和健康现金流的直接体现。这种持续的大额派现能力,不仅回馈了股东,也显著增强了市场信心和投资者黏性,巩固了其龙头地位。相反,皮阿诺因亏损而无法分红,则暴露了经营层面的严峻挑战。
股东回报策略分化: 从索菲亚近80%的高比例分红,到金牌家居约30%的稳健留存,不同企业根据自身发展阶段、战略重点和财务状况,在股东即期回报与公司长远发展之间做出了不同的权衡。零分红的企业则暂时丧失了回报股东的能力。
格局固化,强者恒强: 这份分红清单再次印证了定制家居行业“强者恒强”的马太效应。头部巨头凭借规模、品牌、渠道和供应链等综合优势,持续获取丰厚利润和充沛现金流,使其有能力进行大额分红并投入未来发展,形成正向循环。而部分中小品牌在激烈的市场竞争和成本压力下,盈利空间被持续挤压,生存和发展面临更大压力,分红能力自然受到削弱。
总结:
欧派生产线上高效运转的智能设备,索菲亚展厅里络绎不绝的客流,其背后支撑的是以十亿计的净利润和流向股东账户的真金白银。尚品宅配、志邦、金牌、我乐稳健或高比例的派现,体现了中坚力量的韧性。
2024年的这份分红清单,就像一面镜子,照出了定制家居行业的现状:能持续赚钱、现金流健康的企业,才有资格谈“回馈”。行业高速增长的红利期逐渐远去,下半场的竞争将更加残酷。对投资者而言,稳定分红的能力是重要参考;对企业自身而言,如何穿越周期,实现稳健盈利和正向现金流,才是活下去、活得好、未来才有分红可发的根本。这场“真金白银”的考验,才刚刚开始。谁能笑到最后?拼的是硬实力,更是持久力。
出品:搜狐焦点家居
声明:本文由入驻焦点开放平台的作者撰写,除焦点官方账号外,观点仅代表作者本人,不代表焦点立场。
