花都收紧购买门槛,不再接收新政买房过户
搜狐焦点广州资讯 2021-06-22 09:13:16
用手机看
扫描到手机,新闻随时看
扫一扫,用手机看文章
更加方便分享给朋友
花都买房门槛收紧了!
花都买房门槛收紧了!今日,据业内爆料,花都不动产中心分布较新通知,根据广州市住建要求,暂停除广州常规限购政策外的一切进件(即劳动合同,营业执照递件),且不论何时网签,一律暂停!绿卡进件暂时照常。

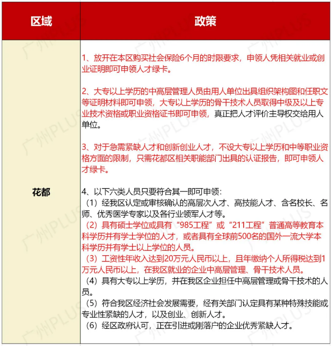
只接受本月13日前网签合同花都区收紧买房门槛据了解,目前花都绿卡可以正常受理,而劳动合同受理只接受6月13日以前签订的网签合同,6月13日后签订的网签合同,持劳动合同过户的只能再等等。在2020年,花都区就放松了买房门槛,放开 6 个月社保及大专以上学历制约,降低了人才绿卡的申领条件。换言之,基本只要拥有花都劳动合同,就能够购买当地的商品房。

我们都知道,持有广州市人才绿卡便相当于拥有了购房资格。如今,花都区暂停接受花都区人才绿卡、劳动合同、营业执照等此前放松政策下的进件,这意味着花都楼市调控出现了收紧的迹象,买房门槛将有所提高。
来源:增城房产(内容有删减)
声明:本文由入驻焦点开放平台的作者撰写,除焦点官方账号外,观点仅代表作者本人,不代表焦点立场。


