较高优惠逾百万!广州楼市新一轮大战已打响!
扫描到手机,新闻随时看
扫一扫,用手机看文章
更加方便分享给朋友
都说今年2月是最美好的月份,前有除夕和春节如期而至,后有情人节、元宵节令人期待。
今天是2.14情人佳节,小狐君祝愿屏幕前的大家——天下有情人终成眷属!

图源:网络
看到这,可能有的朋友会说:
“可是,丈母娘说了,没房子成不了眷属。”
“房子是感情的一道坎,我离首付还差得远呢。”
“婚房早就计划买了,但一直想等价格再优惠些......”
赶早不如赶巧,就在今天,广州不少楼盘正开启着花式优惠促销,比如一口价单位、较高降111万元、新春75折优惠、置业大礼包、成交抽家电大礼……颇有看点!
没对象的也别着急,没事多去售楼部转转,万一有看对眼的,一起把房子给买了呢?
那么,到底具体有什么劲爆优惠呢?马上献上小狐君精心整理的信息!
房企集体打折
线上房源任意选
如果要问起品牌房企的打折,你脑海中会首先想到哪家?
小狐君先答一个,恒大集团!
是的,在过去的2020年,凭借亮眼的销售业绩,恒大再次稳站楼市C位,疫情期间以75折优惠“圈粉”无数。
而步入全新的一年,恒大集团“开门红”2021年促销抢收排名前列抢,也已经正式打响。

近日,恒大促销“大礼包”再次刷屏,目前全国楼盘低至75折,同时还有多重额外折扣,如果全部优惠叠加,一套百万房源,较低甚至只需60万元即可收入囊中。
除外,同样是被称之为“宇宙房企”的碧桂园,则罕见一次性推出“星、府、云、天”四大产品系,以“招牌”来赢得市场,通过改变固有形象,形成突破和创新。
其在碧桂园凤凰云官方小程序中,新春推出千套总价50万元房源任意挑选,更有华为MATE40抽奖。

另外,中国铁建集团成功认购获惊喜购房钜惠,今日头条&抖音平台铁建盲盒抽奖直播间豪华大礼;广州地铁&越秀集团,2月1日-28日期间,上房宝可抢限时99折购房券;中国金茂广州区域,新春特惠98折,限量100套单位……
众多房企优惠“开战”,霸气十足!
吃喝玩乐不重样优惠多多折扣大
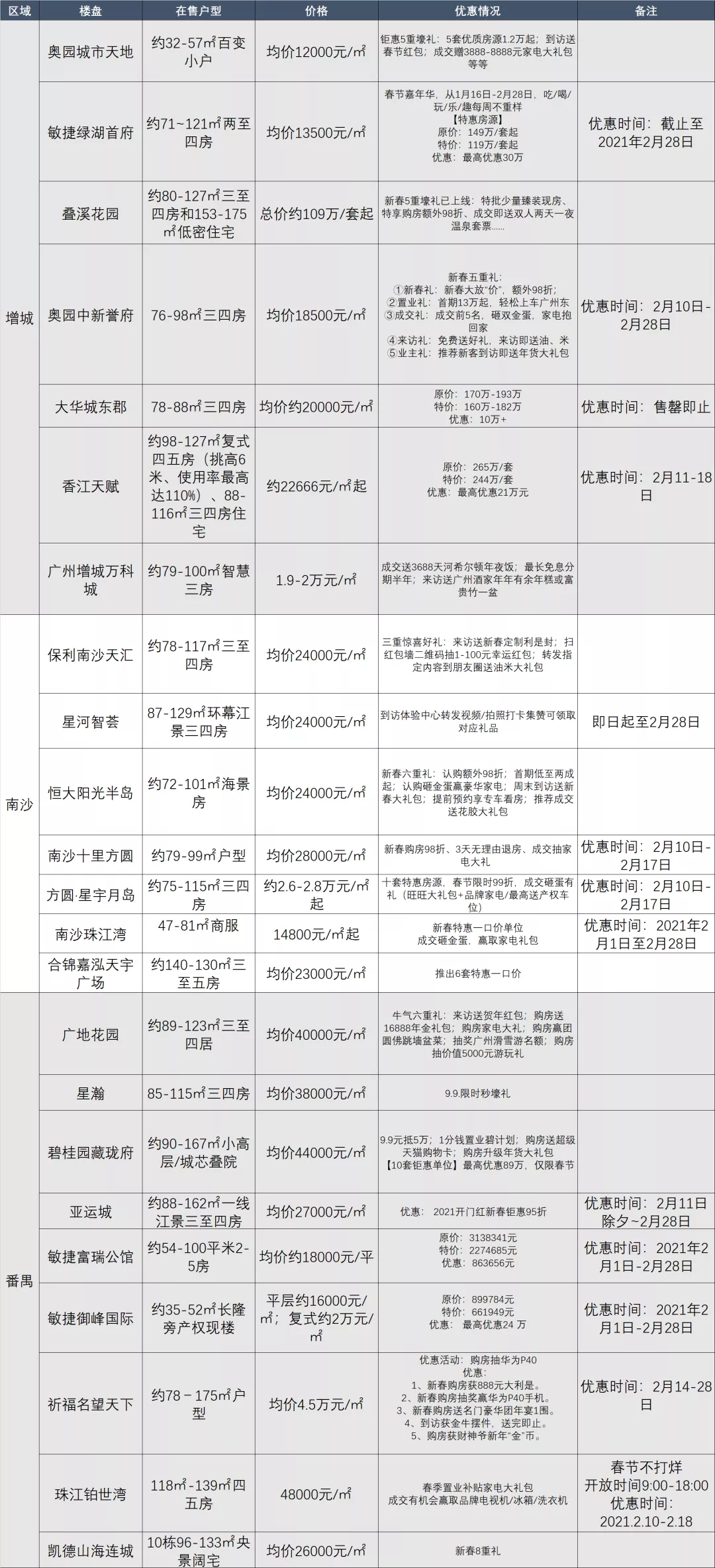
当然,除了房企统一优惠折扣之外,不少项目也会根据自身营销情况,推出各类型的新春活动。而其中,多个楼盘均打出新春五重礼噱头,包括有一口价单位、折扣优惠、到访有礼、成交大礼包、推荐有奖等等。
值得留意的是,不少项目的优惠力度十分大。
例如,美林湖新春75折买滨湖现楼,其别墅88折优惠,较高优惠达到了111万元;新力琥珀园,叠墅首付仅50万起;碧桂园藏珑府,10套钜惠单位,较高优惠达到89万……
更多优惠详见表格:


(点击查看大图,信息仅供参考,具体优惠请以售楼处为准)
最后,小狐君再次预祝各位,顺利和另一半买到“心水”房子,争取2021年完成婚姻大事!
声明:本文由入驻焦点开放平台的作者撰写,除焦点官方账号外,观点仅代表作者本人,不代表焦点立场。


