新塘品秀华附、荔湖执信9月开学!周边各盘纷纷想“上”名校?
扫描到手机,新闻随时看
扫一扫,用手机看文章
更加方便分享给朋友
如今,怎么样能将社会资源分配均匀一直都是难题。尤其是教育资源方面。
华师附属新塘学校9月开学 被
周边小区业主和村民纷纷盯上
近日有消息称,品秀星图配建的华师附属新塘学校,由于今年9月开学并且公立属性。于是乎周边小区业主以及村民都希望能入读该学校,同时也向有关部门申请能划分学区。

图源:广州楼市发布
并且,有这样一个牵头者,其他周边的小区的业主也有了一些想法,于是乎就有许多人向政府询问该公立学校能否顾及他们的孩子。

对于此情况,购买的品秀的业主自然就直接炸开了,毕竟我这么贵去买星图,图的就是个地铁和学校。

图源:广州楼市发布
于是乎,品秀星图的业主也向区发出建议,品秀星图房价比周边贵有一部分原因是配建了学校,因此要求配建的华师附属新塘学校需满足星图的业主子女入学为前提,享受优先入学。

本人是星图业主,3/12在镇政府楼,召开了星图华师附学校学区划分征求意见会。就会上所获信息,本人提出两点诉求。1、华师附学校作为品秀星图配套学校,原则上优先满足星图业主子女入学需求。“人户一致”和“积分入学”的优先程度应高于3公里内的其它小区。2、根据星图业主实际需求开设相应年级(请参考天誉小学办学事例)。会上获悉21年将开设4个小一班,这与星图业主实际需求出入较大。望领导予以重视!星图房价比周边价格高出5000-10000每平方,原因之一是引入了华师附这所名校。 换种说法,学校就是由星图业主出钱建造的。 于情于理,星图业主子女在满足入学政策的前提下(人户一致和积分入学),理应享有优先入读的权利!
其实,房产君认为不少业主购买品秀星图,除了看重地铁上盖以外,更有不少看重的是华师附属学校的学区。
而且购房时候,房产君猜测销售也会对置业者们说这个学校是社区业主优先就读的。但是这类口头承诺注定是没有多少含金量的,懂的都懂。而且广州以往也有不少类似案例,就不一一赘述了。那么这样的情况该怎么解决呢?
新塘官宣: 确定华师附属新塘学校学区为品秀星图,其他不变
今天新塘官方发话了。3月15日,新塘镇公布,2021年秋季新塘镇公办小学学区招生范围微调情况。

华南师范大学附属新塘学校计划于2021年9月招收小学一年级新生,根据广州市义务教育阶段招生工作指导意见,需结合地理状况、交通状况、学校规模、人口分布、服务半径、历史沿革、行政划分等因素,按照就近入学原则合理划分公办小学招生地段。新塘镇招生领导小组结合实际拟定华南师范大学附属新塘学校招生范围,并召开征求意见会,经综合社区、物业、业主、学校代表等各方意见,确定新塘镇品秀星图小区为华南师范大学附属新塘学校的招生范围。新塘镇其他公办小学学校招生范围维持不变。
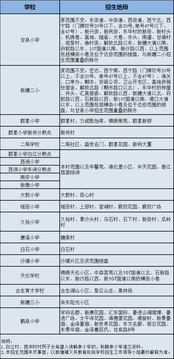
也就说,华师附属新塘学校的招生范围仅有品秀星图。其他学校和学区和以外一样,下面房产君放出2020年新塘镇学校的招生地段。

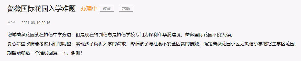
对于这样事情,其实今年准备开学的执信中学增城学校也同样情况。
对于周边的业主来说,对面是今年即将开学执信中学增城学校小学部。因此,业主们也想自己孩子能就近入学,就读该学校。

但是问题来了,首先是,2020年的学区划分,蔷薇国际和逸翠庄园的就读小学为三联小学,想要入学执信或许没有这么简单。第二,相信有置业大国璟的粉丝应该知道,执信一直都是其项目的重点宣传亮点,虽然执信中学增城实验学校是公立院校,明面上也没有说明为保利所配建,但是项目销售一直都说到大国璟有该学校的优先入学权。而大国璟也靠着名校执信的落户,一直从1.7万/平冲到了如今均价2.1-2.3万/平,比周边的项目有个明显的溢价。

红色框为执信中学增城实验学校
如今华师附属新塘学校已经公布大致学区情况,那么执信中学增城实验学校今年的学区又会是怎么样呢?值得期待。
那么,你们怎么看呢?欢迎在留言区评论。
来自:增城房产
声明:本文由入驻焦点开放平台的作者撰写,除焦点官方账号外,观点仅代表作者本人,不代表焦点立场。


