海珠区翠城花园东地块调规公示,能卖7万+?
扫描到手机,新闻随时看
扫一扫,用手机看文章
更加方便分享给朋友
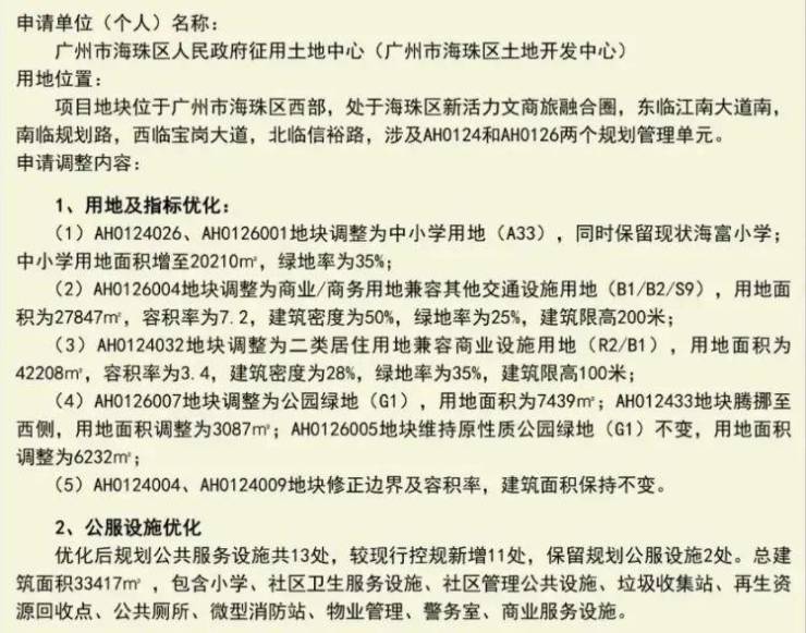
近日,广州规自局正式发布南泰食品批发市场地块(即大家熟悉的海珠区翠城花园东地块)的规划调整公告。
从8月9日起至9月7日,这宗备受瞩目的地块将进行为期30天的规划调整公示期,完成后即可挂牌入市,成为海珠西楼市的最大变量。
此次调规有几个亮点:
容积率从年初供地蓝皮书的4.5降至3.4,总建筑面积从19万㎡缩减至14.3万㎡(含底商),居住密度显著降低;
住宅限高100米,明确不建超高层建筑,提升居住舒适度;
教育配套升级,小学用地从1.7万㎡增至2万㎡,或引入昌岗中路小学新校区,并保留现状海富小学,预留扩班空间;
同时规划了商业综合体,限高200米,填补海珠西大型商业空白。
摊开地图,翠城花园东地块占地9.31万㎡,东面是二手顶流翠城花园,北面靠近昌岗中路商圈,西面紧邻江泰路地铁站(2号线&11号线换乘),南面延伸到宝岗大道一带。
配套方面,宝岗汇、万科里、燕汇广场就在生活圈内,餐饮、休闲、亲子空间齐全。三甲珠江医院坐镇,医疗保障到位。
教育规划或引入昌岗中路小学(注:以官方批复为准),叠加保留海富小学,双小学组合,对有学位需求的买家来说很有吸引力。
声明:本文由入驻焦点开放平台的作者撰写,除焦点官方账号外,观点仅代表作者本人,不代表焦点立场。


