一手住宅供求上扬 新增预售提速但焦点区域供应紧张
扫描到手机,新闻随时看
扫一扫,用手机看文章
更加方便分享给朋友
焦点研究院 广州房地产市场周报告
报告时间:2021年3月8日至14日
出品时间:2021年3月15日
研究员:黄颖
市场聚焦(2021年第11周)
广州市场迎来小阳春,表现在交易双方更为积极的意愿,并反映在交易规模上。当周一手住宅交易规模有所上扬,黄埔、增城和南沙等区域焦点项目亦有良好的交易表现。
二级市场方面,当周广州市场一手住宅新增供应630套,环比上升164.71%;成交2702套,环比上升11.24%。一级市场方面,当周广州新增挂牌1宗商业用地,成功出让2宗商住用地。这也是广州市在实施居住用地“一年三次”和“两集中”新政策后最后一次土地出让。
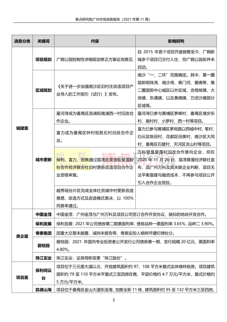
城建方面,广钢公园控制性详细规划修正方案征询意见;南沙发布《关于进一步加强南沙区旧村庄改造项目产业导入的工作指引(试行)》,并确定南沙“一、二环”范围。城市更新方面,星河湾、富力成为番禺区西一村、胜石村更新改造合作企业,保利、富力、招商通过荔湾区茶滘街葵蓬股份合作经济联合社旧村更新改造项目合作企业资格审查,越秀瑶台片区改造意愿表决以100%通过。
先来看二级市场,当周广州市场一手住宅新增供应630套,环比上升164.71%;面积6.29万平方米,环比上升163.18%。商业性质商品房新增供应60套,面积1.8万平方米。华宇凤凰艺术岛、龙光天瀛、万科喜悦里等项目供应规模较大。
成交方面,当周广州市场一手住宅成交2702套,环比上升11.24%;面积28.49万平方米,环比上升9.66%。其中,增城、黄埔和南沙分别以671套、529套和418套的成交规模位居前三位。保利阅云台、凯德山海连城、中国铁建海悦国际、灵山岛金茂湾等15个项目入市或加推新房源。
焦点研究院认为,自3月5日恢复以来,广州市场多个项目陆续获取预售手续,但在规模方面,与此前一周800至1000套水平有一定差距。此外,部分购房需求因担心后续有调控政策出台,加快入市步伐。若预售手续发放速度放缓,则部分焦点区域和项目将重现无房可卖局面,并将影响市场交易的成色。
声明:本文由入驻焦点开放平台的作者撰写,除焦点官方账号外,观点仅代表作者本人,不代表焦点立场。


