“五一”营销周+政策发力,23城楼市新房成交局部回温
扫描到手机,新闻随时看
扫一扫,用手机看文章
更加方便分享给朋友
2022年“五一”假期房企推盘积极性明显上升,在供应稳步放量情况下成交得以阶段性复苏,从认购数据来看,23个重点城市虽然同环比齐降,但是降幅基本在4成以内,较此前有收窄趋势,主要得益于各地楼市纾困政策频频,加之部分房企加大了以价换量的力度,使得部分核心区域项目实现了热销。究竟不同城市间呈现出怎样的分化行情,未来复苏的势头又能否延续?
4月楼市纾困政策“有增无减”,39省市出台45次放松政策。居民端,苏州、南京、无锡等12城放松限购;兰州、淮北、宜昌等6城放松限贷、下调首付比例等;衢州、苏州、宜昌等4城放松限售,天津、苏州、昆明等19城放松公积金贷款;南宁、长沙、沈阳等4城下调房地产交易税费;无锡、南通、宜昌等6城实行购房补贴;企业端,南京、常德放松预售资金监管;兰州、常德土拍规则放松。月末中央政治局会议召开,会议强调,要坚持房子是用来住的、不是用来炒的定位,支持各地从当地实际出发完善房地产政策,支持刚性和改善性住房需求,优化商品房预售资金监管。
在此政策指引下,进入5月,各地房地产纾困政策加速出台。据统计,五一假期,18个省市诸如发布或执行了稳地产新政,东莞、惠州等降低限购门槛,达州、沈阳对多孩家庭购房给予了政策倾斜;洛阳、上饶、连云港、梅州等降低首付比例至2成,株洲、南阳、黄石、岳阳等或契税优惠、或购房补贴财政“托市”。无锡将个人住房转让增值税免征年限由5年调整为2年。
可以预期,在当前多地疫情频发,经济疲软、地产下行的大背景下,5月整体楼市调控仍将持续“松动”:核心一、二线城市调控政策或将适度解绑。但“四限”等严苛政策较难全面退出,政策层面集中在人才落户、降低非户籍家庭社保年限要求,刺激刚需的购房需求释放。弱二线及三四线城市将加速跟进放松调控,并推出救市政策组合拳,以刺激居民购房消费。
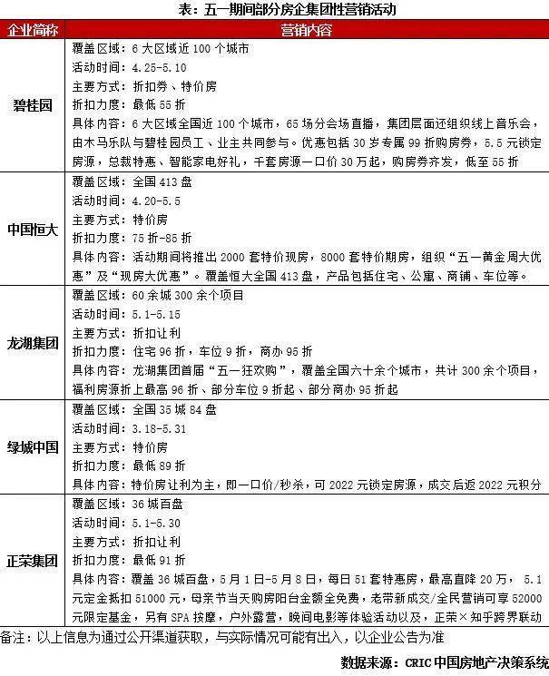
从企业层面来看,五一期间,房企营销积极性明显复苏,营销活动数量、规模以及折扣力度较之前都有提升,一方面恰逢五一节点,另一方面政策方面频频放松,房企也借机刺激购房。据CRIC不完全统计,整个五一期间,TOP30房企中超6成都推出了区域和集团层面的营销活动。虽然方式上仍然是集团造节,各区域结合实际情况制定优惠内容,以折扣、特价房和全民营销返佣金等为主,但是力度明显增强,像碧桂园较低可达55折,恒大现房特价较低可达75折,弘阳、华润、美的置业也均有6-7折特价房入市,不过多为商办业态。另外五一假期期间,我们也关注到企业的体验性活动明显增多,对于疫情有影响区域,不少房企推出了居家健身打卡的营销活动,追赶热度。
从供应层面来看,2022年五一假期(2022年4月30日-5月4日,下同)房企整体推盘积极性较高,尤其是市场热度较高的核心一二线和强三线城市基本都迎来了供应高峰:广州五一前夕便“蓄势待发”,4月25日-5月1日期间,合计获批41张预售证,新增5896套房源,迎来拿证高峰。佛山如是,至少14个纯新盘在五一入市。
从CRIC监测的五一成交备案数据来看,50个重点监测城市累计成交44.75万平方米,同比下降80%,2022年五一假期日均较2022年4月日均降幅为75%,市场整体仍延续下行。分能级来看,一线城市需求相对“坚挺”,同比微增6%,不过较4月热度稳步回落,降幅达到了62%,二三线城市全面下行,无论是较2021年同期还是2022年4月跌幅均在6成以上。
考量到备案数据或将延迟,我们同时结合了克而瑞城市机构调研数据,可以看到,“五一”假期核心、城市成交实则有边际复苏迹象,23个重点城市成交同环比跌幅均在4成以内。
一线城市受疫情影响较大,上海封控管理已达一月有余,4月尚有延迟备案,不过五一成交已然趋近于0。北京则因突发疫情,计划开盘的金地壹街区、中建学府印月等项目售楼处被迫关闭,供应节奏的放缓也使得其整体成交热度较4月小幅回落,在售的硅谷one和青云上府每日到访量基本保持在20-30组。广州近期疫情也有“反扑”态势,但因政府及时管控,对整体成交影响较小,五一仍有多盘贴出喜报,譬如越秀珠实天悦海湾“五一期间成交5000万”、南沙十里方圆“五一累计成交40+套”、龙光中铁建天皓西派云峰“五一劲销2.8亿”、金茂万科都会四季“五一热销137套”、亚运城“两天劲销1亿”等。
二线城市轮动复苏,同环比分别下降了19%和37%,但局部城市诸如成都、苏州、南宁等迎来了热度回升,仅成都一城同环比齐增,较去年同期涨幅达189%。苏州、南宁等前期政策利好持续发酵,五一成交环比持增。以苏州为例,在降低购房门槛、限售5改3、公积金首次贷款额度提升等一系列政策加持下,案场到访量和成交量均有明显回升,中泱公园在五一期间成交了15套房源;悦四季华庭线上咨询+现场来访超500组,成交9套,而且项目宣布自5月5日开始全线涨价2%。
三四线整体延续下行走势,环比下降45%,同比下降61%,在不同能级城市中降幅居首,整体去化承压。同比全线回落,环比涨跌参半,上涨城市以张家港、南通、太仓、昆山等长三角城市为主,环比持增,复苏态势初显,而泉州、常州、无锡、莆田等市场暂未有复苏迹象。

从项目去化来看,不同城市不同项目分化持续加剧:长沙一城万科瑧湾汇项目和轨道万科悦府项目均在五一开盘,去化率却分别为98%和46%,差异较大。而南京、无锡、常州、淮安等部分开盘项目五一去化均不足10套,且开盘去化率多数都在10%以下,即便南京此前放松了外围限购,但从成交层面来看,对整体市场的提振作用尚未显现。

项目去化来看,不同城市都有项目热销。原因主要是:一是折扣力度较大,昆明的先进滇池晴翠、万科城绵阳的富临绵州水郡、内江的碧桂园铂悦府、眉山的阳光上和赋项目均采取了以价换量策略带动了销量提升,眉山的阳光上和赋项目以特价房及首付2万起降低准入门槛,五一成交量达30套。二是板块供应稀缺、周边配套健全、部分受限价影响存在一二手价差的项目入市带动了改善需求的持续释放。西安龙湖青云阙项目因板块供应稀缺,为高新CID板块少有有小户型产品,也是该板块少有带阳台的项目,五一日均到访量达300组,销售套数达110套。

综上,可以看出,为了减缓房地产市场下行压力,各地在4月末5月初频频出台新政“托市”,在政策“春风”下,五一整体供应的确迎来了集中放量,尤其是核心一二线城市和强三线城市诸如广州、武汉、佛山等房企推盘节奏明显加快,项目集中入市。从整体成交来看,也有小幅复苏迹象,五一成交较4月降幅有收窄趋势,不过不同城市分化持续加剧:一线总体“坚挺”,北京热度受疫情影响小幅回落但仍好于去年同期,成都、苏州、南宁等城市认购量均出现不同程度回升,相较而言,福州、济南、郑州等城市整体成交仍处低位徘徊。而对于广西等欠发达区域三四线城市去化压力巨大,下行趋势依旧。
展望未来,若疫情得以在5-6月得以有效控制,整体楼市供求仍将稳步修复。一方面由于5、6两月乃是房企集中冲刺半年度业绩的关键期,企业推案、营销热情持续高涨,市场供应规模有望维持在较高水平。另一方面。随着前期利好政策逐步落地,成交仍有望遍及复苏,城市间分化还将持续加剧,“热点恒热”,率先复苏的势必是购买力相对充裕的核心一二线城市,而对于广大缺乏基本面支撑,长期人口净流出的三四线城市仍将延续低迷走势,短期内难以出现反转行情。
来源:克而瑞研究中心
声明:本文由入驻焦点开放平台的作者撰写,除焦点官方账号外,观点仅代表作者本人,不代表焦点立场。


